Fuel pump relay location?

2005 TOYOTA COROLLA
Avatar
ROSITA
  • MEMBER
  • 1 POST
Where is the fuel pump relay located?
Sep 2, 2009 at 9:52 AM
Advertisement
Avatar
MMPRINCE4000
  • CERTIFIED EXPERT
  • 8,548 POSTS
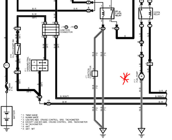
This relay is called the C/open relay located in the fuse box under the hood. Here is a guide to help you test it with the locations of the relay below:

https://www.2carpros.com/articles/how-to-check-an-electrical-relay-and-wiring-control-circuit

Check out the diagrams (below). Please let us know if you need anything else to get the problem fixed.

Cheers
Sep 3, 2009 at 6:17 AM
Avatar
EVANFILL
  • MEMBER
  • 4 POSTS
The car was in a wreck in the front left of the engine which smashed part of the engine fuse panel. Before I bought the car I started it with no problems and drove it for a nice while.

I came back a few days later and went to restart it and noticed it was not getting any gas and would only fire for a second from the remaining vapors in the system.
First I thought it was a fuel pump relay but they seem to be fine because I switched them and they are also getting power. I know it is not the fuel pump because I wired power to the pump and it switches on. I am not getting any power to the fuel pump.
I keep reading blogs about, the ECM, crank shaft position sensor, anti-theft sensor, ignition switch, fuel pressure switch and vapor pressure sensor.
I need help because this simple body repair and investment seems to be going down hill fast.
I appreciate any advice thanks.

Jul 22, 2018 at 5:28 PM (Merged)
Advertisement
Avatar
HMAC300
  • CERTIFIED EXPERT
  • 48,601 POSTS
Was the smashed fuse panel replaced? If not it may be your problem. Check your EFI fuse 1 and 2 and EFI relay as well as open relay in dash.
Jul 22, 2018 at 5:28 PM (Merged)
Avatar
EVANFILL
  • MEMBER
  • 4 POSTS
Hello and thank you for your response,

No the fuse panel was not replaced, it is cracked and I can see how that would be the problem. I am hoping it is not the problem because the panel looks like it should still be operable and that it is something else.
What is the open relay and what does that do? Also, how do I check relays to make sure they are working? Is not there a way to do it with a voltage meter? I cannot remember if I saw someone do that once.
Jul 22, 2018 at 5:28 PM (Merged)
Avatar
HMAC300
  • CERTIFIED EXPERT
  • 48,601 POSTS
It is the c/open relay which I did not put it all down, the EFI relay supplies power to the c/o relay which supplies power to pump. The EFI relay is under hood and the other in dash. Just switch with a like relay to see if it makes pump work. But I really think with the cracked fuse box one of the connectors is not making good contact and pump does not work.
Jul 22, 2018 at 5:28 PM (Merged)
Avatar
SYEDASAD555
  • MEMBER
  • 2 POSTS
I got a diagnosis done on my Toyota Corolla 2003 and found that in one of the cylinders, "Fuel mixture system lean bank 1".
Probable cause

1.Low fuel pressure
2.Faulty MAF/VAF sensor
3.Cylinder misfire condition
4.Faulty H02s/af sensor
5.large vacuum leak

could this be the fuel pump relay?
Mar 2, 2021 at 9:32 AM (Merged)
Avatar
MERLIN2021
  • CERTIFIED EXPERT
  • 17,250 POSTS
Here is a guide to help test the fuel pump relay (EFI relay is the fuel pump relay) with the location is the diagrams below.

https://www.2carpros.com/articles/how-to-check-an-electrical-relay-and-wiring-control-circuit


Check out the diagrams (Below). Please let us know what happens.
Mar 2, 2021 at 9:32 AM (Merged)
Avatar
ALPHASENTORY GALAXY
  • MEMBER
  • 41 POSTS
Checked control side power it's there and load side power it's there; with relay it will not prime the fuel pump turning key to on position. When jumper wire is between the two control terminals the car starts fine.

used test light to check parasitic draw negative battery post to negative cable, what test light did was lit dimly 2 second flash disappeared. did same for the positive side flashed light is gone. is this a direct short signal somewhere or a defective open circuit relay?
Mar 2, 2021 at 9:32 AM (Merged)
Avatar
DANNY L
  • CERTIFIED EXPERT
  • 5,648 POSTS
Hello, I'm Danny.

From what it sounds like from what you found while testing it sounds like you have an open in the actual relay.Have you swapped out the relay with a known good or new one? Here is a tutorial showing how to test a relay:

https://www.2carpros.com/articles/how-to-check-an-electrical-relay-and-wiring-control-circuit

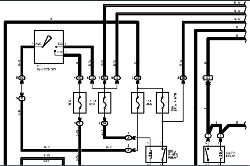
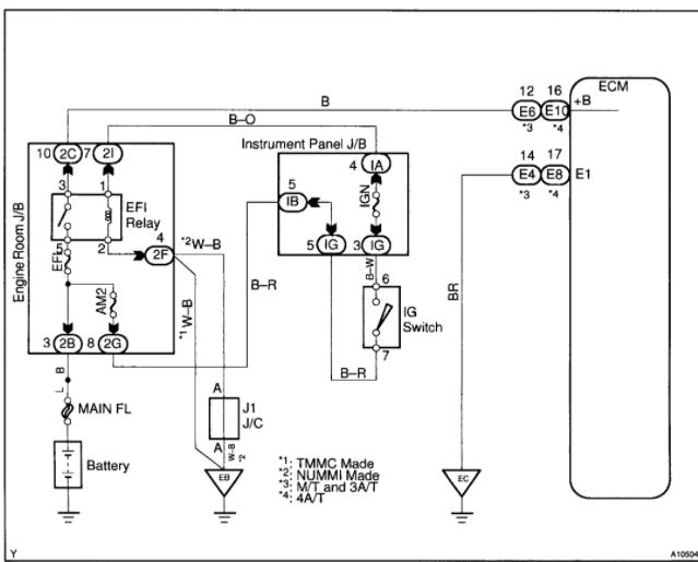
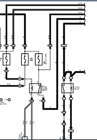
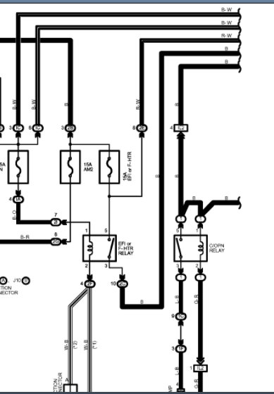
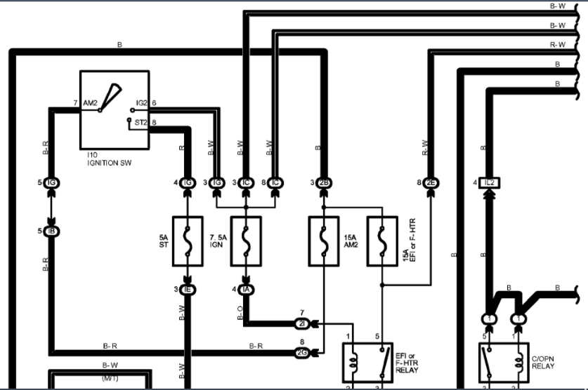
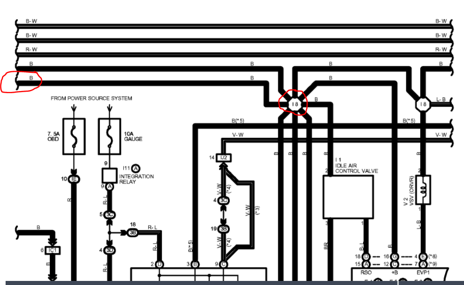
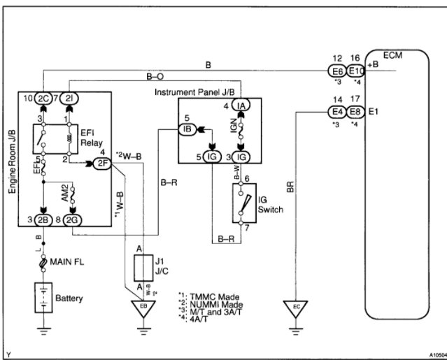
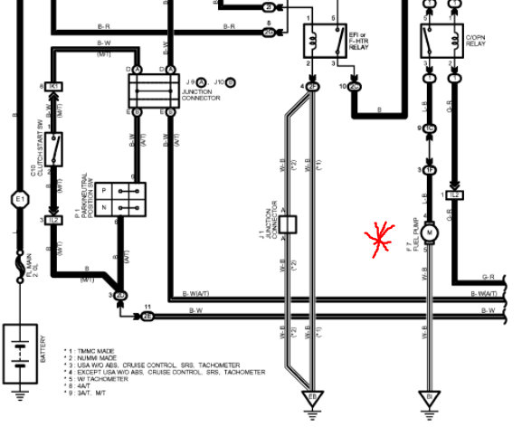
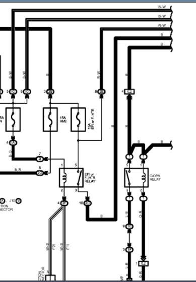
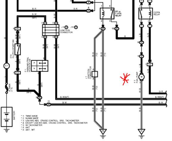
I've attached a fuel pump and relay wiring diagram for you below. I've cut the picture into 2 pieces so you can view larger.Hope this helps and thanks for using 2CarPros.
Mar 2, 2021 at 9:32 AM (Merged)
Avatar
ALPHASENTORY GALAXY
  • MEMBER
  • 41 POSTS
Hello Danny,

Tried swapping open-circuit relays 5 i had on my box they all worked with the jumper wire between the load side power.

Re-checked power on load side it was on. The control side power came when key was on position.

Then test-light to battery positive tested for ground side, the load side ground lit the test light.

The control side ground did not light up the test light.
No ground on control side. Is this computer transistor that blow out?

Then check the red green wire at the computer while connected with key in position no power dead even while cranking it feeds control side of relay. Check adjacent black; red; white; yellow no power.

Checked fuse panel under dash all fuses okay 2 ign one feeds EFI relay checked black wire no power all fuses okay.

How do I check a transistor with test light on computer side? If car starts when jumper wire is in place does it mean the computer is find and that i have to use a short finder or an amp probes on the harness which I do not have?

Confused I still have not confirmed the correct open circuit relay computer when it see air coming in through air flap it sends power to fuel pump.

History:

This car had an after market alarm I never knew about it shut the car down one year ago when I accidentally hit a shut off switch bottom of kick panel. Who ever wired it had a floating 5 prong relay above steer column spliced into ignition wire. They may have used a one pole one contact type yet the car starts when jumped.

In attempting to diagnose the cars relay one year ago I use the wire wrapped to each terminal of open circuit relay I may have crossed the low control side with the high load side I don't know if I had damaged computer yet the car starts when jumper wire is inside load terminals.

I have never been so beaten up this car issues with fuel pump; alternator seized; TCM module shorted out interlock switch stuck in park; the neutral safety was old and contacts not touching properly seized on to the shift rod stem on the transmission, it broke had to weld it back on later. Now the brake master cylinder needs replacement pedal sinks all the way down; check vacuum valve its good. the booster seems to be good it has vacuum hear air entered booster when I pulled out the check valve made an air sound.

Respectfully,
Bob Bishop alpasentory/galaxy
Mar 2, 2021 at 9:32 AM (Merged)
Avatar
ALPHASENTORY GALAXY
  • MEMBER
  • 41 POSTS
Hello Danny,

Control ground side does not light up when test light is on battery positive. Could this be a ground that is not contacting? The computer itself is floating from its housing without being grounded or it has a ground that is very loose is the cause.
Mar 2, 2021 at 9:32 AM (Merged)
Avatar
DANNY L
  • CERTIFIED EXPERT
  • 5,648 POSTS
Hello again.

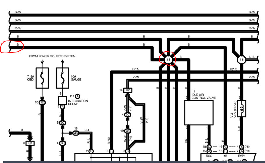
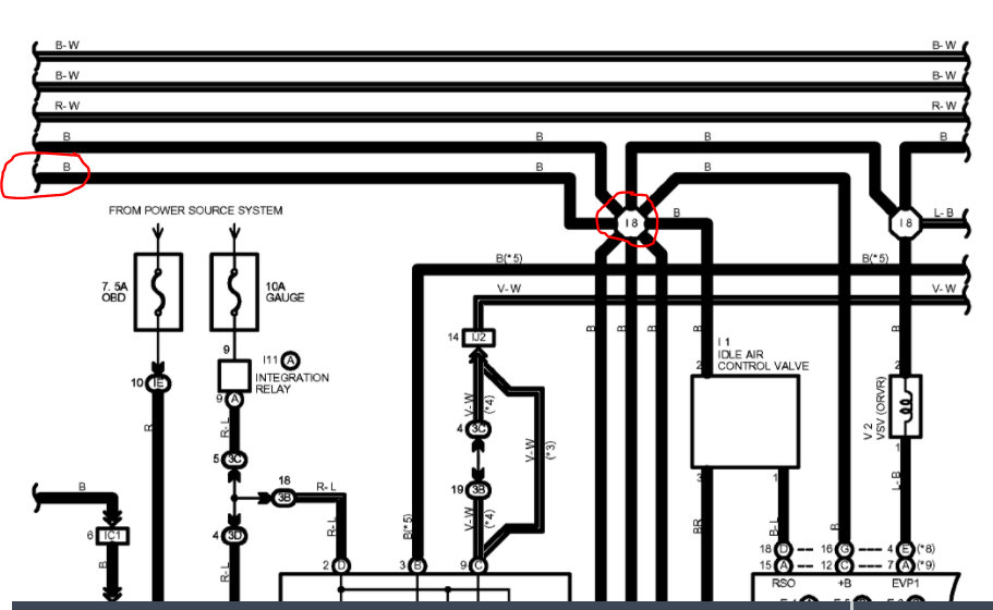
Yes, it does sound like you are having a ground issue. I've attached additional wiring diagrams below showing the ground circuit for the fuel pump. I've circled in red the ground path.Let me know if you have any further questions on this issue and keep me updated.Check for continuity in the ground wires using a DVOM - digital volt ohm meter and all ground points for corrosion,breakage,looseness, meting,or poor conductivity etc.Hope this helps and thanks again for using 2CarPros.

Danny-
Mar 2, 2021 at 9:33 AM (Merged)
Avatar
ALPHASENTORY GALAXY
  • MEMBER
  • 41 POSTS
Hello tech Danny,

Got the car started with key; found bias voltage of 12.56 volts on the ground side of the control of fuel relay.

I did not check ECM transistor that grounds the current using a second test light to other test light to ground terminal with key starting to see if it is blinking on off. I had forgotten to do this test checking transistor in ECM ground side of control side of fuel relay.

I did not check connectors nor the harnesses for poor contacts and burnt wires or shorted don't know how to use amp probe for tracking down shorts.

Did resistance from ECM terminal to relay ground side of control side terminal there was a very high resistance reading of almost 2000 mm-volts.

How I started the car created a ground side wire connecting it to the ground of battery terminal through the dash and wrapped it to the ground control side with relay plug in; it started up and the fuel pump was heard pumping fuel but there was no 2 second prime is this normal for this car?

Respectfully, Alpha/galaxcy
Mar 2, 2021 at 9:33 AM (Merged)
Avatar
DANNY L
  • CERTIFIED EXPERT
  • 5,648 POSTS
Hello again.

Yes, all in- tank electric fuel pumps will have a 2-3 initial prime when key is turned on. It does sound like you have an open in a ground wire by saying you created the jumper wire to get it to start. I also found the best thing for testing wires and circuits is by having a Power Probe. They are usually around $200.00, but well worth it in my opinion especially if you do a lot of electrical work. Hope this helps and keep us updated with your progress. Thanks again for using 2CarPros.

Danny-
Mar 2, 2021 at 9:33 AM (Merged)
Avatar
ALPHASENTORY GALAXY
  • MEMBER
  • 41 POSTS
Hello Danny,

I have a power probe brand new have use it yet.

Is this pointing to the ECM transistor? Do you have information on how to test transistor in ECM for biase voltage 12.56 volts. All ground in chassis and engine are good. The wire did show high resistance I place terminal in chassis ground to the ECM fuel relay terminal check points. High resistance now it is possible that I did the om test wrong.

Respectfully,
BB galxcy
Mar 2, 2021 at 9:33 AM (Merged)
Avatar
DANNY L
  • CERTIFIED EXPERT
  • 5,648 POSTS
Hello again.

This is what I found for information on testing the ECM. I've attached picture steps below. Hope this helps and keep us updated as to what you find. Thanks again for using 2CarPros.

Danny-
Mar 2, 2021 at 9:33 AM (Merged)
Avatar
HEARDTROD
  • MEMBER
  • 1 POST
Where is the fuel pump relay located please?
Mar 2, 2021 at 9:33 AM (Merged)
Avatar
MMPRINCE4000
  • CERTIFIED EXPERT
  • 8,548 POSTS
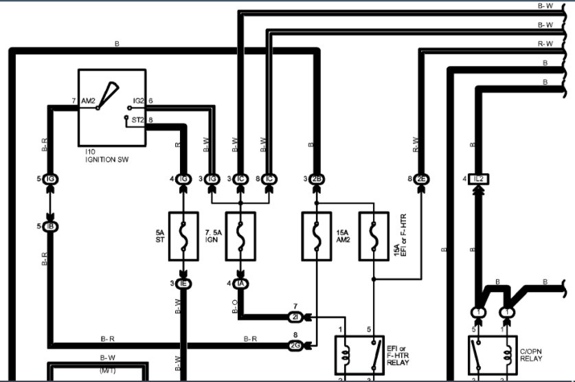
It is inside the engine compartment it is call an circuit open relay, I have included the location in the diagrams below with a guide to help test it.

https://www.2carpros.com/articles/how-to-check-an-electrical-relay-and-wiring-control-circuit

Have a friend turn the ignition. on while you put your finger on top of the relay, you should feel a "click", if not the relay may be bad.

You can go to a junkyard and usually get a used one for $10 or less.

You should also check fuel pressure with a mechanical gauge, to verify the relay is bad (you would get no pressure if the relay is the culprit). Check out the diagrams (Below). Please let us know if you need anything else to get the problem fixed.

Mar 2, 2021 at 9:33 AM (Merged)
Avatar
ROD SMITH
  • MEMBER
  • 1 POST
where are the fuel pump relay location.
Mar 2, 2021 at 9:33 AM (Merged)
Avatar
BLUELIGHTNIN6
  • CERTIFIED EXPERT
  • 16,542 POSTS
your vehicle uses an EFI relay instead of fuel pump relay. it is located on junction box number two (on left side of engine compartment).
Mar 2, 2021 at 9:33 AM (Merged)
Avatar
KBOB5ERT
  • MEMBER
  • 1 POST
My fuel pump is not getting power so I need to locate the relay. I have looked online for the solution and I have yet to find one.
Mar 2, 2021 at 9:38 AM (Merged)
Avatar
DANNY L
  • CERTIFIED EXPERT
  • 5,648 POSTS
Hello, I am Danny.

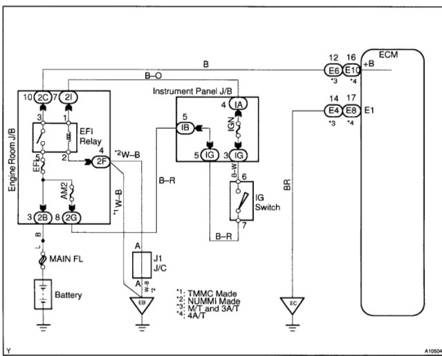
On your vehicle it is known as the Circuit Opening Relay. I have attached a picture showing its location and circled it in red. It is located below left center of dash, next to engine control module. I have also attached a link showing you how to test a relay. Hope this helps and feel free to ask any questions if needed. Thanks for using 2CarPros.
Danny-

https://www.2carpros.com/articles/how-to-check-an-electrical-relay-and-wiring-control-circuit
Mar 2, 2021 at 9:38 AM (Merged)
Avatar
JAYY
  • MEMBER
  • 1 POST
need to know where fuel pump relay is please
Mar 2, 2021 at 9:38 AM (Merged)
Avatar
STRAILER
  • CERTIFIED EXPERT
  • 53,855 POSTS
Hello,

The fuel pump relay is called a EFI relay on this car and it is located near front fender well on the drivers side. Here is a diagram (below) if its location. Please let us know if you need anything else to get the problem fixed.
Mar 2, 2021 at 9:38 AM (Merged)