Indicator needles on my dashboard do not work well

2002 TOYOTA COROLLA
276,400 MILES • 4 CYL • 4WD • MANUAL
Avatar
  • MEMBER
  • 2 POSTS
When I start driving the needles work well after a certain time when I start changing the speed then accelerate all needles get back on zero point then immediately display wrong result.
I need a help
Feb 14, 2019 at 5:42 PM
Advertisement
Avatar
ROL*S.
  • CERTIFIED EXPERT
  • 61 POSTS
Hi Rafi have you checked charging? Sounds like it might be overcharging..
How long does it take before the needles start going back to zero? Have you tried reving the engine in neutral to see if the needles drop then? If not, try that. if the needles goto zero when you rev the motor, check the charging output. Anytime a car does something weird that might be related to electrical system, charging amount is usually the first thing I check. https://www.2carpros.com/articles/how-to-check-a-car-alternator
Feb 17, 2019 at 6:03 AM
Avatar
  • MEMBER
  • 2 POSTS
Hello Rol,
Absolutely When I turn the engine in neutral the needles works well, there are times that I drive without problem. I found that when the needles start deviating the battery also indicates a bad contact in the dashboard. This morning I checked the load of the alternator and the battery it were okay. I found 12.66 without engine , 14.03 after switching on the engine, 13.01 when i switched on all devices. Would there be another diagnosis to be made other than that? Thanks
Feb 18, 2019 at 11:34 PM
Advertisement
Avatar
MOTOR MASTER
  • CERTIFIED EXPERT
  • 279 POSTS
Hello my name is Dave.

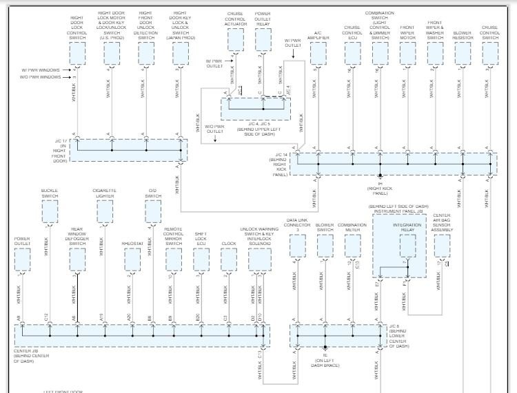
It's been my experience that a high percentage of electrical problems turn out to be an issue with a ground. Especially when the problem isn't consistent. I have attached diagrams of the ground points for your car. I have also included a link to our tutorial on using a voltmeter to assist you, it will be the ohm testing you'll need. Using the guide you'll want to test resistance between the battery ground and the ground points in the diagrams I have attached. I hope this helps you track down your issue and thank you for using 2CarPros. https://www.2carpros.com/articles/how-to-use-a-voltmeter
Feb 21, 2019 at 4:33 AM