The horn stays on

2007 LINCOLN TOWN CAR
74,598 MILES • 4.6L • V8 • 2WD • AUTOMATIC
Avatar
FOOTBALLTROY
  • MEMBER
  • 1 POST
Had to replace some vent actuators and the heater core . After do that , started the car and the horn started to continuously blow with the ignition key on or off , I do not know what it could possibly be I tried everything. do think this bracket could have something to do with it.
Dec 15, 2017 at 2:05 PM
Advertisement
Avatar
STEVE W.
  • CERTIFIED EXPERT
  • 15,113 POSTS
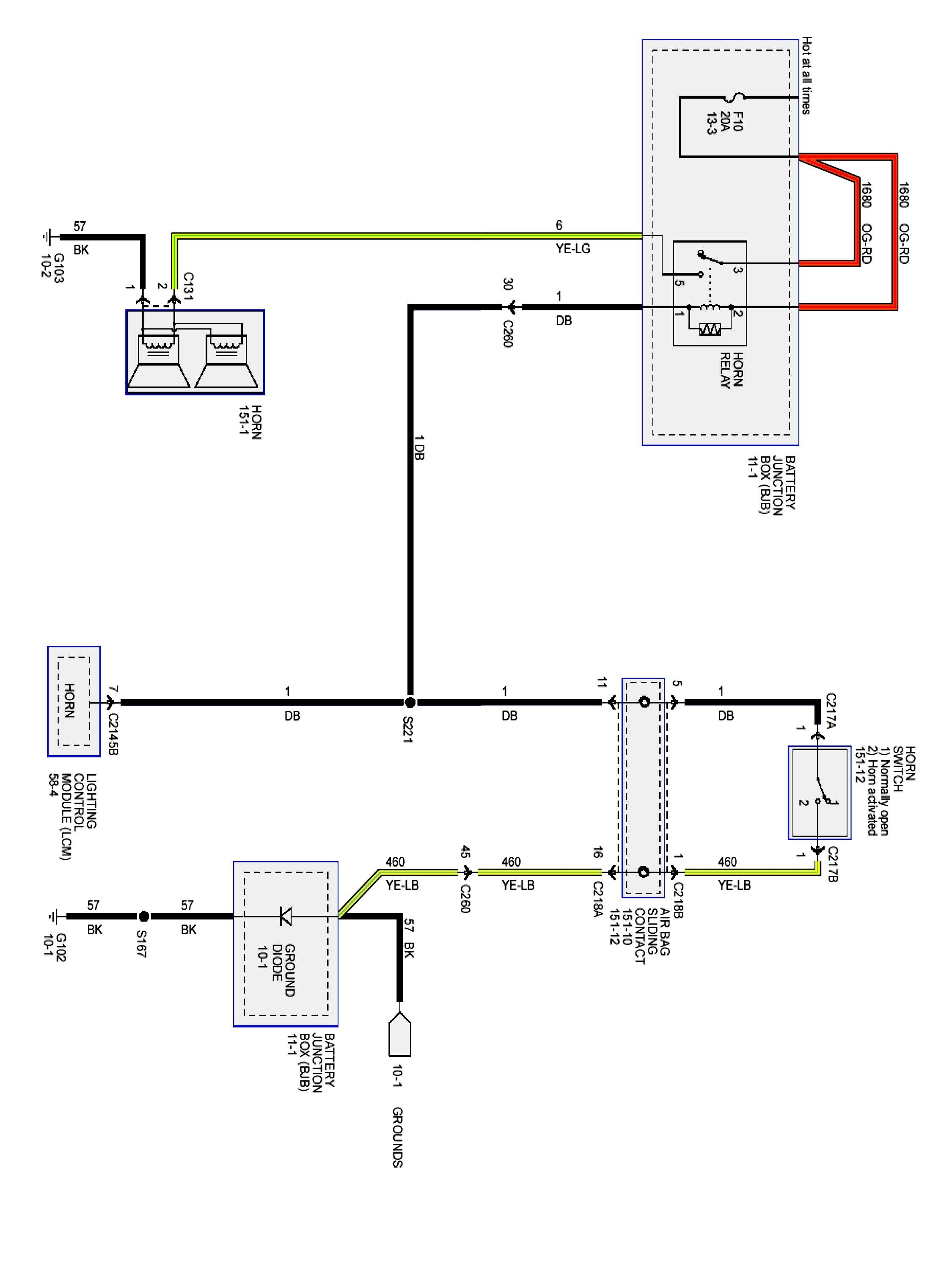
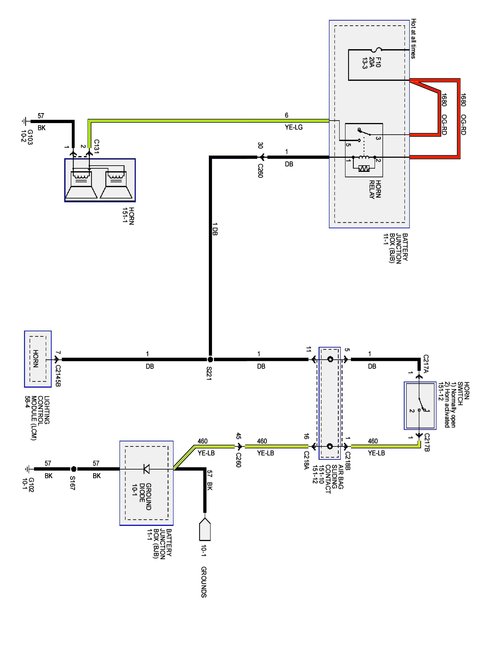
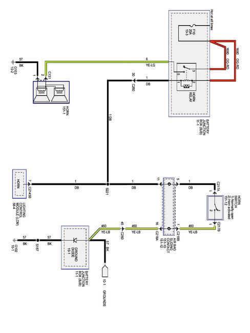
Not likely the bracket. More likely a pinched or scuffed wire. The horn switch in the steering column grounds the horn activation wire out to the horn relay. Grounding it anywhere between the wheel and the relay will turn it on.
Considering what has to come out for the heater core I would suspect a harness got pinched either by the heater box or the dash. My concern then would be, is it only the horn wire, or is there another wire waiting to short out and start smoking and start the car on fire.
Unfortunately, I would say to start under the dash and look for a pinched wire, if you do not find it pull the dash itself.
Dec 15, 2017 at 11:08 PM