Code P242C, I suspect no injector pulse?

2015 RAM 1500
120,000 MILES • 3.0L • 6 CYL • 4WD • AUTOMATIC
Avatar
HIIESALU
  • MEMBER
  • 1 POST
My 2015 Eco-diesel I suspect no injector pulse, new injector pump and replaced one injector as it was returning large amount of fuel. I have 1 code P242C. Also, when cranking motor oil pressure not going up enough to open check valve to pressure switch. I am sure if it starts oil pressure will rise. Could lack of oil pressure cause no pulse.With key on measured 3.6 volts to injector plug. Motor was removed, repaired and reinstalled.
Aug 19, 2022 at 2:47 PM
Advertisement
Avatar
STRAILER
  • CERTIFIED EXPERT
  • 53,854 POSTS
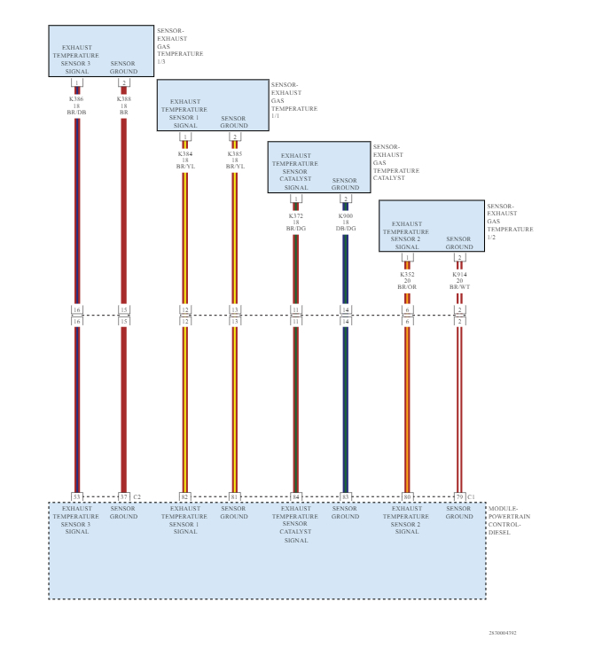
P242C is the exhaust gas temperature sensor circuit low, and yes low oil pressure with turn the engine off as a safety to save the engine.

Theory of Operation
There are four Exhaust Gas Temperature Sensors (#1, #2, Catalyst, and #3) used by the Powertrain Control Module (PCM) to monitor engine exhaust temperatures in the aftertreatment system. These 2-wire/5-Volt sensors are thermistors and change resistance based on the temperature being measured. When the exhaust gas temperature is cold, the sensor thermistor resistance is high. When the exhaust gas temperature is hot, the sensor thermistor resistance is low. Exhaust Gas Temperature Sensor 1/3 is located at the inlet of the Selective Catalytic Reduction (SCR) Catalyst. It sends a signal to the PCM indicating the temperature of the exhaust gases entering the SCR. This is a 2-trip fault. The PCM illuminates the MIL lamp immediately when the diagnostic runs and fails. The PCM also disables active regeneration mode. The PCM will turn off the MIL lamp after the diagnostic runs and passes on four consecutive drive cycles.

Letts also make sure the oil level if full and it has not been changed in a while install new oil and filter. Check out the diagrams (below). Please let us know what you find. We are interested to see what it is.
Aug 20, 2022 at 2:58 PM