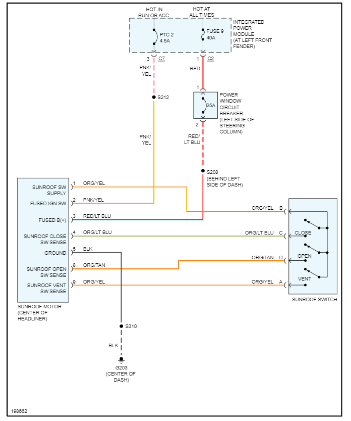
I opened up the sunroof on my ride home and when I stopped the glass would not close. I popped the switch and checked it with my meter, and it checked out good. I am not getting any power to the plug and cannot find a fuse or relay for the sunroof. Any ideas?
Jul 5, 2023 at 12:34 PM
