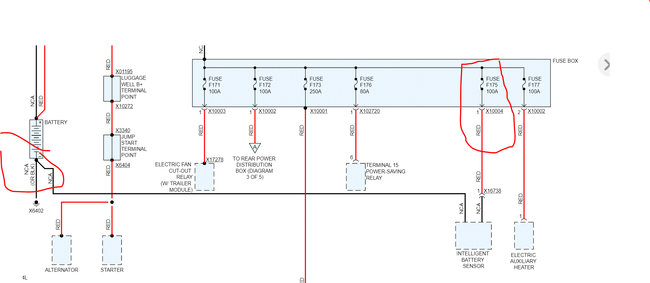
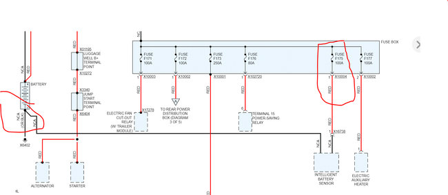
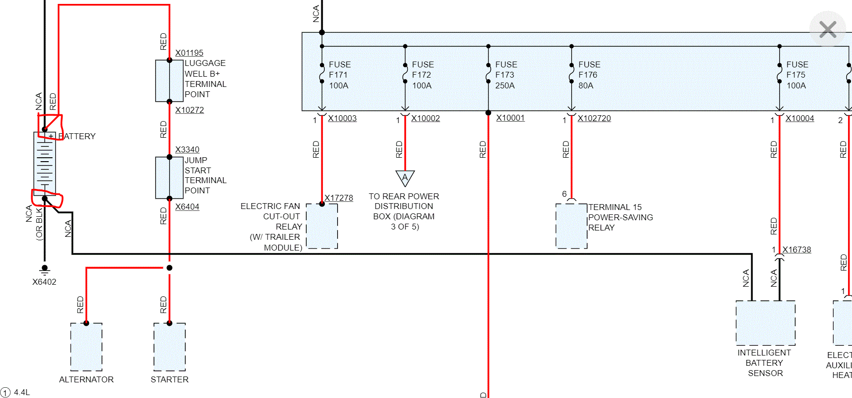
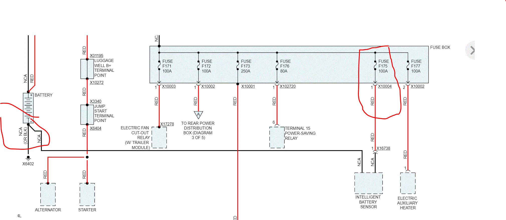
Am almost sure this is a starter problem, but doesn't hurt to double check. I have had my shares of BMW's and starters but not this one. Wife drove it 90 minutes one way and then back. Before she arrived she stopped to put some gas. Went to restart it didn't start. Lights come on, all dash lights come on, brought a jumper box with me in case, shows 12.35v. This has a push button, whenever i hit it nothing happens except for hearing the gear selector noise. i have brake lights, no leaks, no other issues. Tried disconnecting the BIS but forgot whether it is on the positive or negative side. Disconnected the small wire from negative but car didn't even come on when I turned ignition on. The small wire on the positive side was to come off so left it alone. Scanned the car after got home. As i expected there is a started code and another one for BIS, not sure if its because I disconnected the BIS or if it's bad, disconnected the battery and reconnected and tried same thing. One under engine one under cas. Starter relay a possibility? If the starter was visible without removing the intake i would have tried to hit it.
Mar 12, 2020 at 2:30 PM






