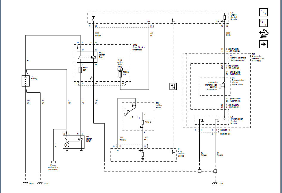
I just got done replacing the front and rear main seals on the motor. Put it all back together with a new starter and now the starter engages in the run position and stays running with the motor.
Jan 11, 2022 at 12:24 PM
