Starter relay location

2010 TOYOTA COROLLA
100,000 MILES • 1.8L • 4 CYL • 2WD • AUTOMATIC
Avatar
SICHAVEZ
  • MEMBER
  • 2 POSTS
Where’s the starter relay located?

No crank, no start. replaced couple of fuses.
Jun 17, 2019 at 12:13 PM
Advertisement
Avatar
KASEKENNY
  • CERTIFIED EXPERT
  • 18,907 POSTS
Hi Sichavez,

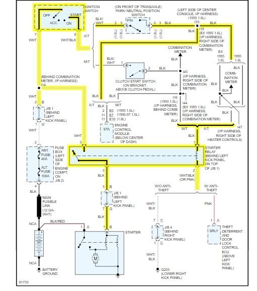
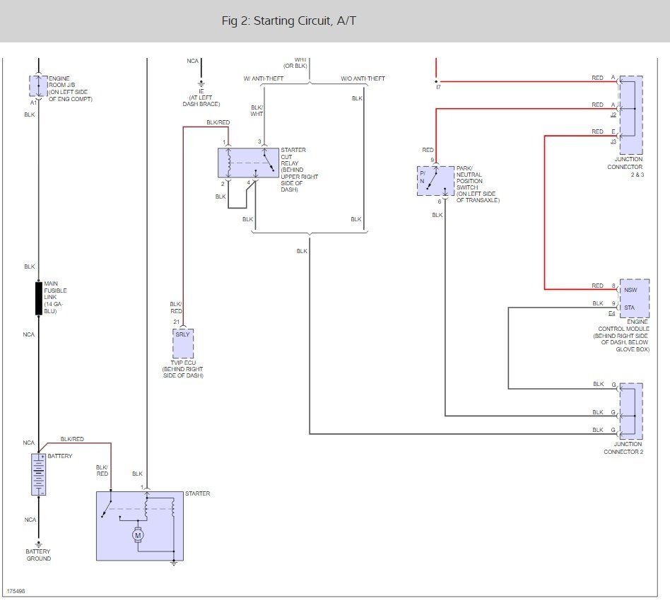
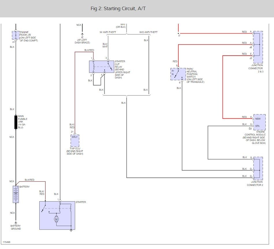
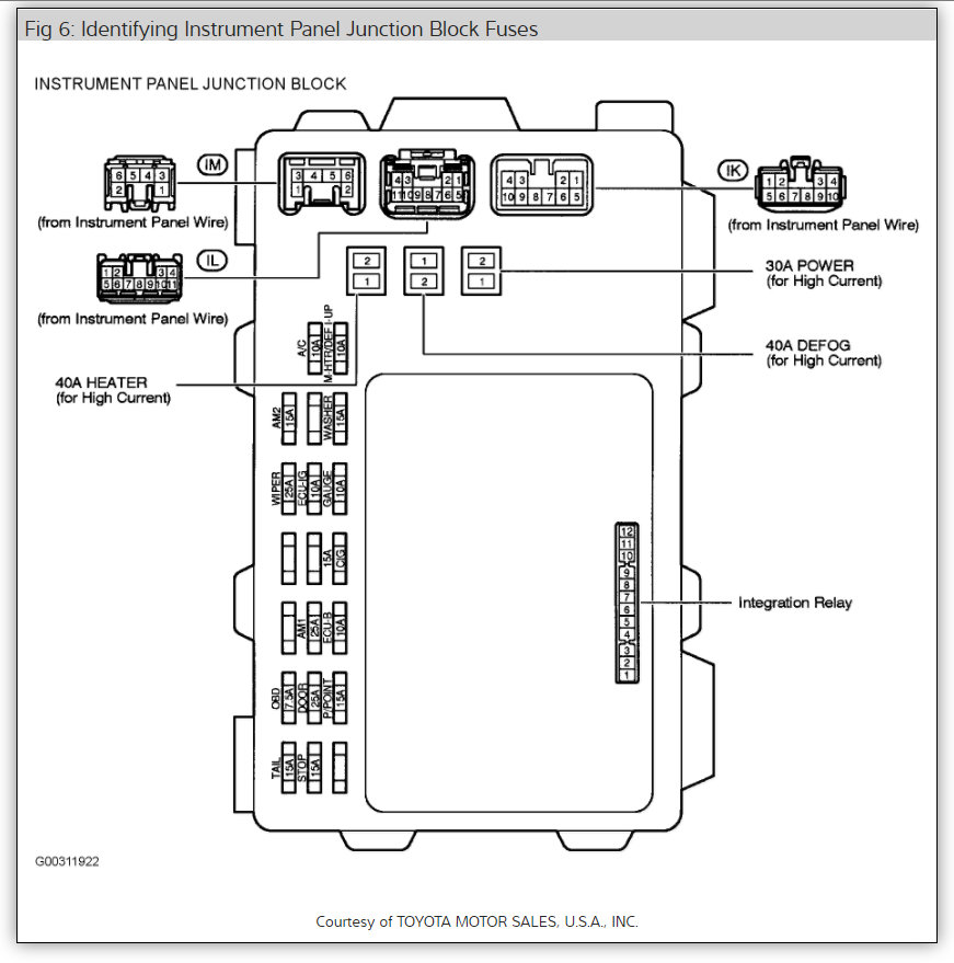
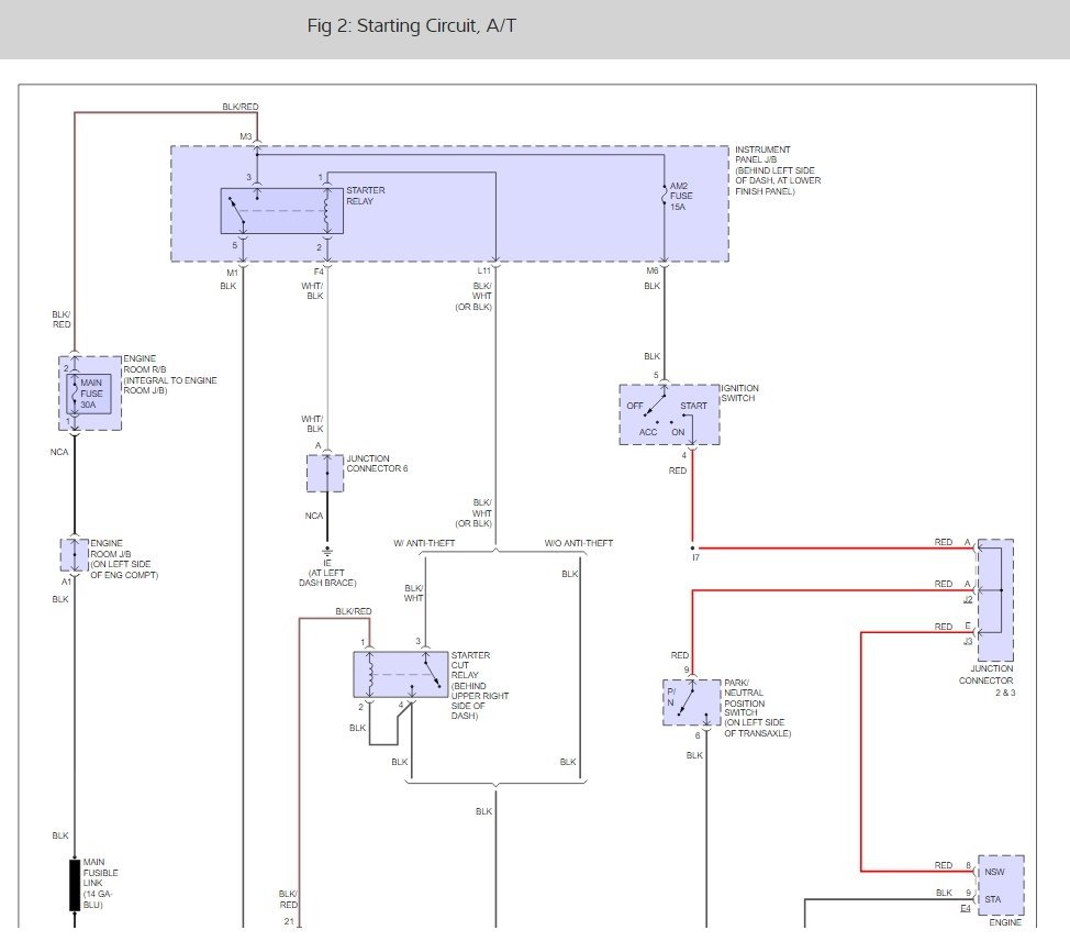
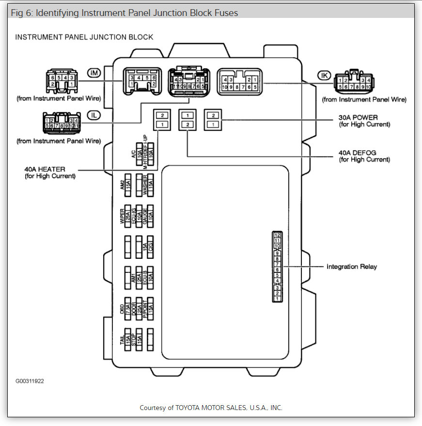
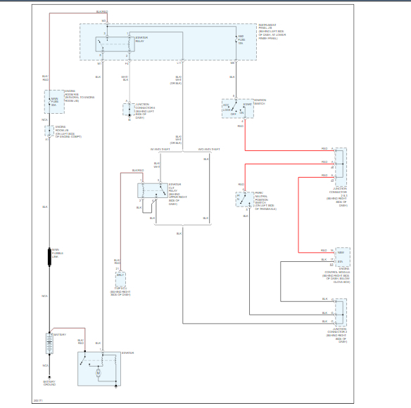
Attached is the location of the relay. Looks like it is in Junction Box 5.

This guide can help you test it

https://www.2carpros.com/articles/how-to-check-an-electrical-relay-and-wiring-control-circuit

Check out the diagrams (Below). Please let us know if you need anything else to get the problem fixed. Please let me know if you need more information. Thanks
Jun 17, 2019 at 12:44 PM
Avatar
CANDACE SCURRY JONES
  • MEMBER
  • 1 POST
Where is the starter relay located in the CE model?
Jan 8, 2021 at 7:17 PM (Merged)
Advertisement
Avatar
ASEMASTER6371
  • CERTIFIED EXPERT
  • 52,796 POSTS
Good afternoon,

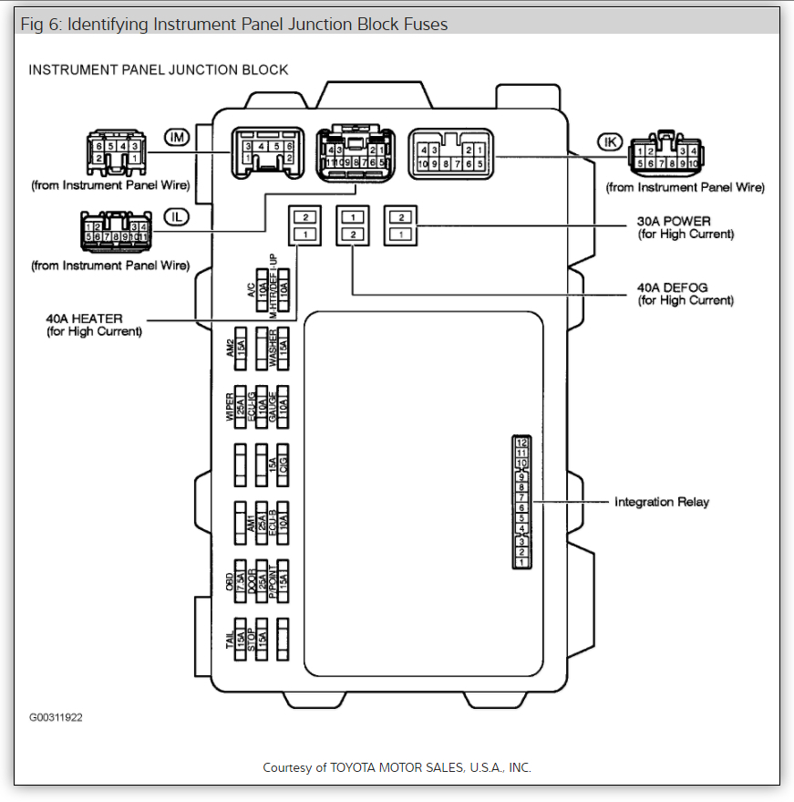
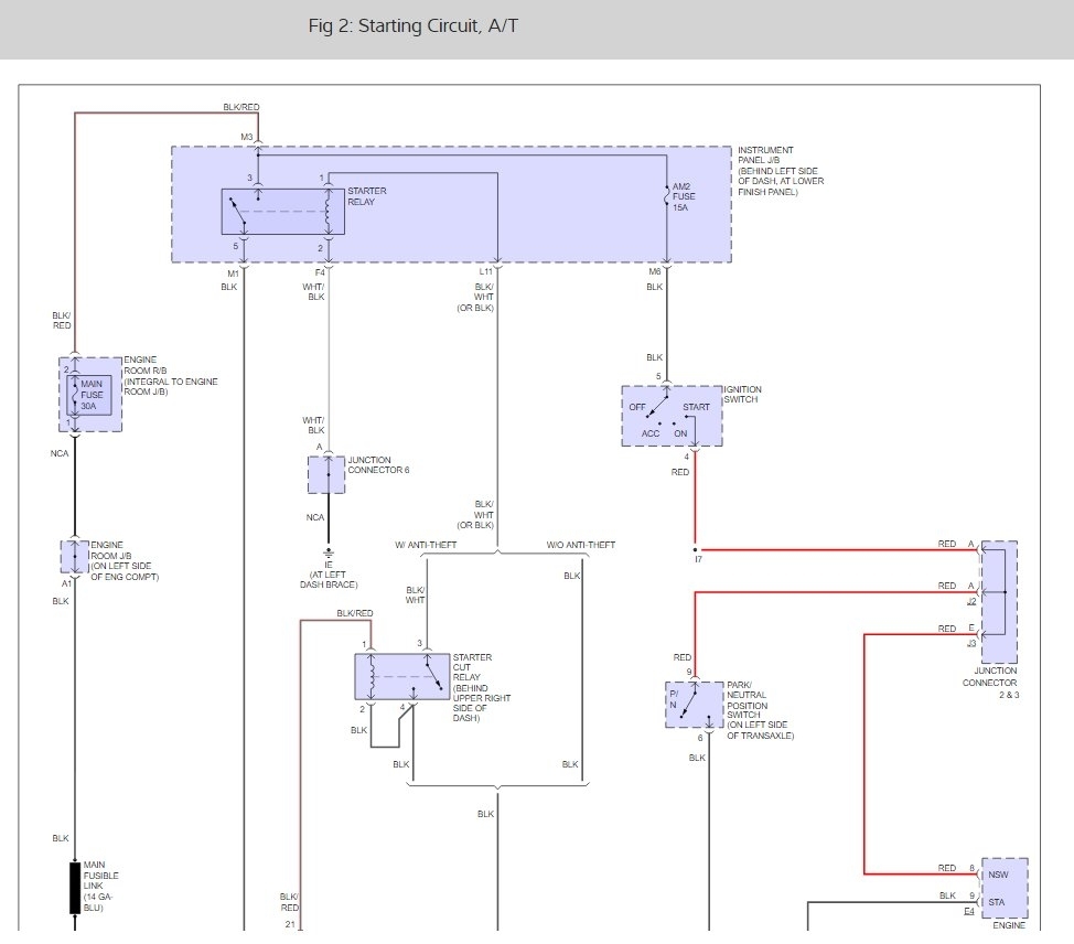
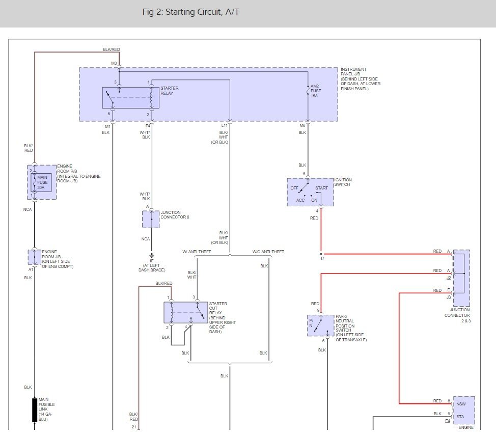
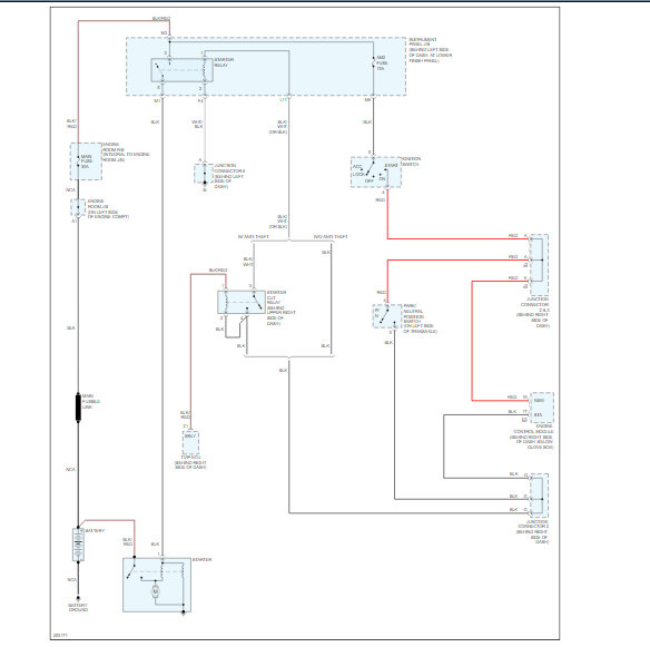
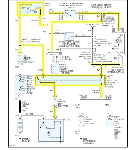
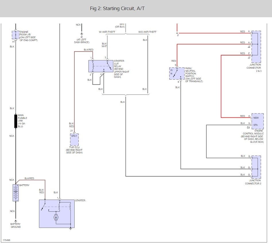
It is in the junction box in the car under the left side (ST relay). I attached pictures for you of the location and where the relay is located as well. I also attached a wire diagram of the starting system for you. Check out the diagrams (Below). Please let us know what happens.
Jan 8, 2021 at 7:17 PM (Merged)
Avatar
MARK YOSHINAGA
  • MEMBER
  • 6 POSTS
Are all starter relays in a Corolla blue in color ?
Jan 8, 2021 at 7:17 PM (Merged)
Avatar
ASEMASTER6371
  • CERTIFIED EXPERT
  • 52,796 POSTS
No, relays can be different colors especially if they were replaced already.

Roy
Jan 8, 2021 at 7:17 PM (Merged)
Avatar
JTTREVINO513
  • MEMBER
  • 1 POST
Car had juice from the battery but will not crank, only when it wants to and then it will start ten times in a row then nothing.
Jan 8, 2021 at 7:17 PM (Merged)
Avatar
WRENCHTECH
  • CERTIFIED EXPERT
  • 20,761 POSTS
That is commonly caused by a bad starter on those Toyota's. You can test for power arriving on the small wire at the starter when the key is held in "start" position.
Jan 8, 2021 at 7:17 PM (Merged)
Avatar
JERRY MILLIKEN
  • MEMBER
  • 1 POST
jump start and reversed cables.
Jan 13, 2021 at 9:34 AM (Merged)
Avatar
CARADIODOC
  • CERTIFIED EXPERT
  • 34,306 POSTS
The starter relay is in the inside fuse box on the left side of the dash.

If the jumper cables were switched, there are likely a number of blown fuses. Check those first if you have a problem you're trying to solve.
Jan 13, 2021 at 9:34 AM (Merged)
Avatar
UPEREZ
  • MEMBER
  • 1 POST
I am looking for the starter relay and I cant find it?
Jan 13, 2021 at 9:34 AM (Merged)
Avatar
STRAILER
  • CERTIFIED EXPERT
  • 53,854 POSTS
Hello,

It is the ST relay in the relay/fuse box In the diagrams below.

Here is a guide that will help you test the relay along with a wiring diagram (below) so you can test the system.

https://www.2carpros.com/articles/how-to-check-an-electrical-relay-and-wiring-control-circuit

and

https://www.2carpros.com/articles/how-to-use-a-test-light-circuit-tester

Please run some tests and get back to us so we can continue helping you.

Cheers, Ken
Jan 13, 2021 at 9:34 AM (Merged)
Avatar
2CP-ARCHIVES
  • MEMBER
  • 4,540 POSTS
where is the starter relay and fuse located?
Jan 13, 2021 at 9:34 AM (Merged)
Avatar
STRAILER
  • CERTIFIED EXPERT
  • 53,854 POSTS
Hello,

The starter relay is located on the passenger's side under the dash. Here is a guide to help test it.

https://www.2carpros.com/articles/how-to-check-an-electrical-relay-and-wiring-control-circuit

Check out the diagrams (Below). Please let us know if you need anything else to get the problem fixed.
Jan 13, 2021 at 9:34 AM (Merged)
Avatar
ARTURO CHAVEZ
  • MEMBER
  • 1 POST
What is the resistance supposed to be for a corolla 05 for the starter relay?
Jan 13, 2021 at 9:34 AM (Merged)
Avatar
DANNY L
  • CERTIFIED EXPERT
  • 5,648 POSTS
Hello,

Unfortunately you have attached your question to one that is years old.You need to start a new question including all your vehicle information.Hope this helps and here is the link.Thanks for using 2CarPros.
Danny-

https://www.2carpros.com/questions/new
Jan 13, 2021 at 9:34 AM (Merged)
Avatar
SLICKRICK87
  • MEMBER
  • 1 POST
I had a no click no crank start issue and proceeded to replace the starter relay. When I replaced the relay the 30a fuse blew out. So I replaced it only to have it blow again. Did a little research online and decided to replace the ignition switch, the starter and replace the blow 30a fuse. After completing all this I went to reconnect the battery terminal and the starter started cranking the engine without me turning the key. It does this every time I try to reconnect it. Any advice would be very much appreciated.
Jan 13, 2021 at 9:34 AM (Merged)
Avatar
ASEMASTER6371
  • CERTIFIED EXPERT
  • 52,796 POSTS
Good afternoon,

Since all this started with the relay, I would go back to that. You may have the wrong relay or have installed it wrong.

I attached a diagram of the system for you to view.

Check for power to the relay with the key on. Then test for power on one terminal in the start position.

https://www.2carpros.com/articles/how-to-check-wiring

https://www.2carpros.com/articles/how-to-check-an-electrical-relay-and-wiring-control-circuit

Roy
Jan 13, 2021 at 9:34 AM (Merged)
Avatar
BEKIB
  • MEMBER
  • 1 POST
Would the starter relay cause the car to start in the on position, continue engaging the starter after the car is running until put into any other gear than park and then shuts the car off when put back into park? All its issues seem to be in the park position.
Mar 26, 2023 at 4:20 PM
Avatar
STRAILER
  • CERTIFIED EXPERT
  • 53,854 POSTS
No, it shouldn't, what year is your car so I can look up the wiring diagram to help you?
Mar 29, 2023 at 6:12 PM