Hi,
Have you checked fuses and the starter relay?
First, pic 1 shows the location of the starter.
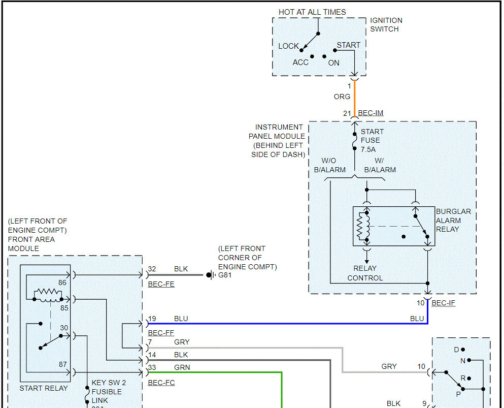
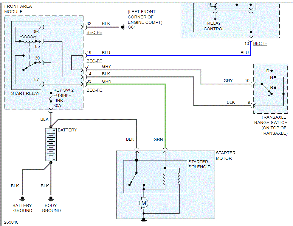
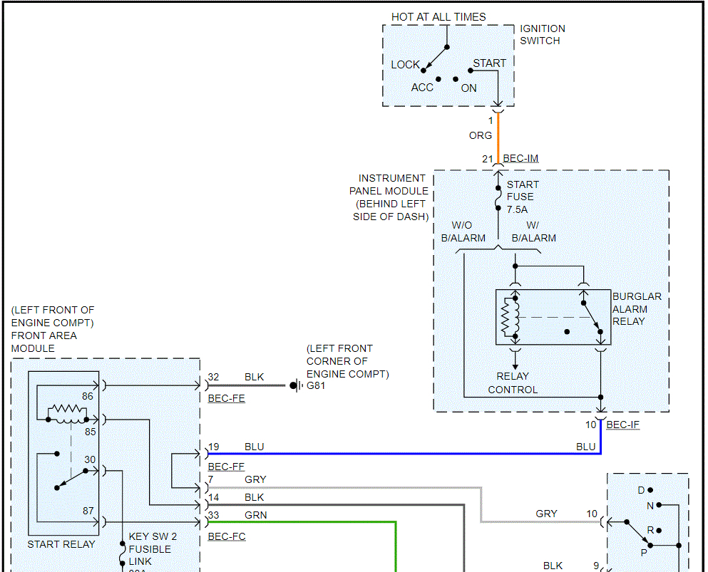
Pics 2 and 3 show the starting system wiring schematic. I had to cut the pic in half so you could read it. I did overlap them so you can follow them.
What I would do is check to see if there is power to the smaller wire on the starter when the key is in the start position. You will need a helper for that. If there is, the starter is bad. Here is a link that shows how it's done:
https://www.2carpros.com/articles/starter-not-working-repair
If you find the starter is bad, here are directions for replacement. The attached pic correlates with the directions. When you look at pic 4, I highlighted the wire that should get power with the key in the start position. Remember, the larger wire has 12v at all times.
_______________________________________
2007 Hyundai Truck Entourage V6-3.8L
Removal and Replacement
Vehicle Starting and Charging Starting System Starter Motor Service and Repair Removal and Replacement
REMOVAL AND REPLACEMENT
STARTER
REMOVAL
1. Disconnect the battery negative cable.
pic 4
2. Disconnect the starter cable (A) from the B terminal (6) on the solenoid (C), then disconnect the connector (D) from the S terminal (E).
3. Remove the 2 bolts holding the starter, then remove the starter.
4. installation is the reverse of removal.
5. Connect the battery negative cable to the battery.
_______________________________
I hope this helps. Let me know if you have other questions.
Take care and God Bless,
Joe
Images (Click to enlarge)
Feb 18, 2021 at 6:58 PM