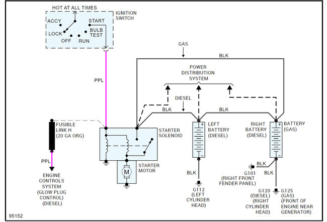
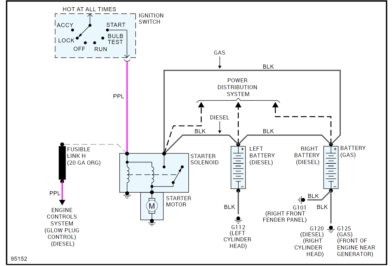
I'm rewiring my starter and ignition switch from scratch, and I was just wondering if I could get the wiring diagrams for the starter ignition and etc., etc. thank you
Oct 1, 2024 at 9:05 PM
