Sputter on first start, codes po340 and po128

2003 NISSAN ALTIMA
144,000 MILES • 2.5L • 4 CYL • 2WD • AUTOMATIC
Avatar
PROSPER DAVIDS
  • MEMBER
  • 27 POSTS
My car would sputter and shut off on first start if I start it the second time it idles fine. yesterday it did it on three starts on the fourth start it idle fine. Sometimes it shuts off on me while driving and start right back. I have these code popping up each time I erase them after about 5km drive they are: po340 for camshaft and po128 I think for thermostat.

All these stated after I took off the intake manifold and changed a leaking injector car refused to start I call in a mechanic that said it was the timing that need reset he then reset the timing yet no luck.
Another guy came and just heated the spark plugs and crank for about ten minutes and car started but the idle was higher than normal I drove the car to a guy that did an idle relearn after all these jobs done, I started having all these problems.

Could it be an incorrect timing throwing the po340 code or idle relearn not properly learnt causing the computer to forget idle speed on first start? There wasn't (service engine soon)light on my dash board before these job was done on the car. Please help I'm pulling my hair already.
Mar 26, 2021 at 2:11 AM
Advertisement
Avatar
KASEKENNY
  • CERTIFIED EXPERT
  • 18,907 POSTS
If the engine cranks but does not start this could just be a ground nut issue.

Take a look at the testing for the P0340 and it will go through this.

I suspect the P0128 for the thermostat is just a different issue but not related to the sputter issue.

So the cam code could be this simple but we need to run through this testing as there could also be a connection issue if all this started after the intake was off. So we will find that with this testing as well.

Let's run through this and go from there. Then we can address the thermostat issue one the cam code is gone.
Mar 27, 2021 at 2:46 PM
Avatar
PROSPER DAVIDS
  • MEMBER
  • 27 POSTS
Engine starts immediately I crank but sputter, misfire heavily and die. A second start will usually solve the problem. If you allow it sit for some time, it will repeat the same thing on the first start.

This is a little trick I did to test the cam sensor, i started the engine allow it to idle then I unhooked the crankshaft sensor to see if the engine would shut down, but no it didn't, the cam sensor kept the engine running.

Now my question is can incorrect timing cause camshaft sensor fault like po340? Can this fault code also make the car to act up on first start?
Well I will start by checking all related wires and connectors as suggested I will get back to you. Thanks



Mar 27, 2021 at 3:55 PM
Advertisement
Avatar
KASEKENNY
  • CERTIFIED EXPERT
  • 18,907 POSTS
What it sounds like with your trick is that the cam sensor is reading erratically at first and then smooths out which is why the engine runs smoothly and keeps running when the crank is unplugged.

The way to know this for sure would be to use a scope and watch the pattern but not many people have access to that tool so checking connectors is a good idea.

Hopefully you see something and we can go from there. Thanks for the update.
Mar 28, 2021 at 6:04 PM
Avatar
PROSPER DAVIDS
  • MEMBER
  • 27 POSTS
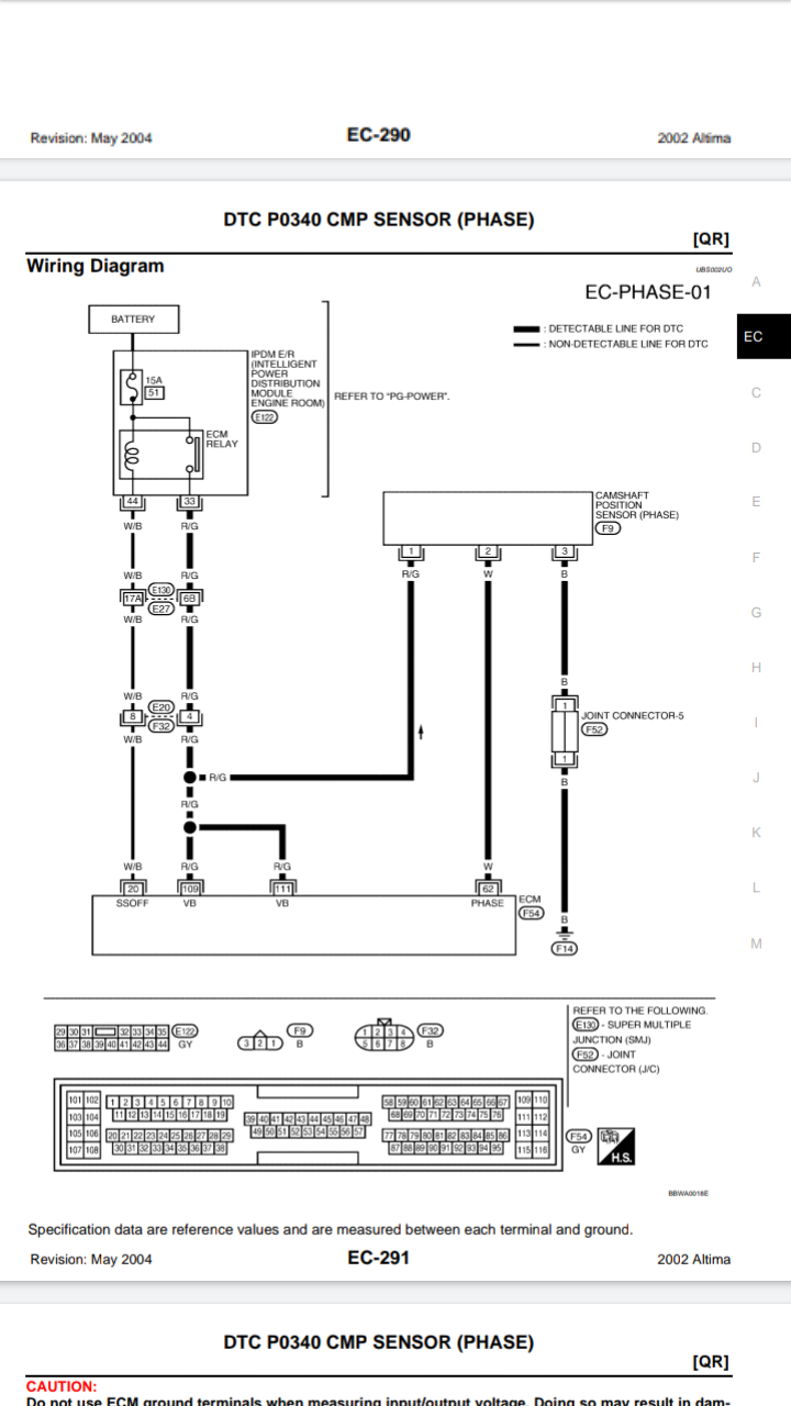
Sorry Kasekenny for late reply I traveled and got back yesterday. So today I checked wires and saw at the pigtail cracked wires, black for ground from the PCM and white Nissan call it phase. Here is the diagram from Nissan.

So I decided to change the pigtail and Cam sensor all together I did change the both with new, cleared the code and road test. After a few minutes drive, I got the service engine soon light shining bright again on my instrument cluster, I parked and scan I got the two codes again PO340 and PO128.

please tell me can incorrect timing cause this? All these codes started after a mechanic did a timing reset on the engine and also took out the water pump to gain access to the timing chain. Car has no fault code before, not even one.
Apr 3, 2021 at 8:30 AM
Avatar
KASEKENNY
  • CERTIFIED EXPERT
  • 18,907 POSTS
It is unlikely the thermostat code is caused by this but if this all happened just after then I believe in coincidences but that is a pretty big one.

Normally the P0340 is a circuit/sensor issue but again based on this, I would have to check and make sure it is timed correctly. If it were me, I would take it back to him and tell him that this all started after this was done.

See below for the causes of these codes.
Apr 3, 2021 at 7:52 PM
Avatar
PROSPER DAVIDS
  • MEMBER
  • 27 POSTS
The guy seems to have run out of ideas he just keep saying he timed it correctly.
Now see this,I got it from Nissan repair manual the timing for 2.5L but the guy refused to work with this diagram he said he has his own method which he actually used.

Please can any other method for timing be correct outside what the manufacturer recommended?
Can you give me a video or something related to how to actually and correctly time a Nissan 2.5L. Thanks for your efforts trying to help me on this.
Apr 4, 2021 at 12:40 AM
Avatar
PROSPER DAVIDS
  • MEMBER
  • 27 POSTS
I doubt if the po340 code in my case is circuit related because it takes a test drive for the code to return after been cleared. When I had circuit fault with my crankshaft sensor, it triggers the MIL right immediately at startup.

I believe during the drive circle under a particular circumstances which I can't tell the Cam sensor fail to give the actual position of cylinders causing the PCM to judge it as an circle malfunction. Just a guess anyway I don't know if am correct.
Apr 4, 2021 at 1:30 AM
Avatar
KASEKENNY
  • CERTIFIED EXPERT
  • 18,907 POSTS
You could be correct. The circuit operates off a wave form with voltage high and low to show the difference and if that circuit is an issue all the time then it will set as soon as it sees the improper voltage or wave form.

So the way to check this is with a scope to monitor the waveform from the sensor to see what the PCM is seeing. Basically the code is telling us that the voltage from the sensor is not what it expected so it sets the code.

If this happens after a short drive it could be an issue with the camshaft itself as well.
Apr 4, 2021 at 6:42 PM
Avatar
PROSPER DAVIDS
  • MEMBER
  • 27 POSTS
Okay, I will take the car to a different mechanic by weekend to check the timing. I strongly believe that's what the problem is since it wasn't timed properly as Nissan recommended.
Apr 4, 2021 at 11:09 PM
Avatar
KASEKENNY
  • CERTIFIED EXPERT
  • 18,907 POSTS
Based on what I am seeing, I agree. Please let us know what happens with this one as I am curious what turns up. Thanks
Apr 6, 2021 at 6:47 PM
Avatar
PROSPER DAVIDS
  • MEMBER
  • 27 POSTS
Hello Kasekenny, it's been a while. I left car in my garage and traveled out of town for business I came back and decided to remove the engine since it's already burning oil and a lot of work has been done on it.
After replacing the engine, I still get the intermittent starting issues like I have to start several times before it fires up. Code po340 is still popping up after a few drive.

Now this is the little trick I use to start the car, I would disconnect the Camshaft sensor before starting, this way the car starts without shutting down after start.
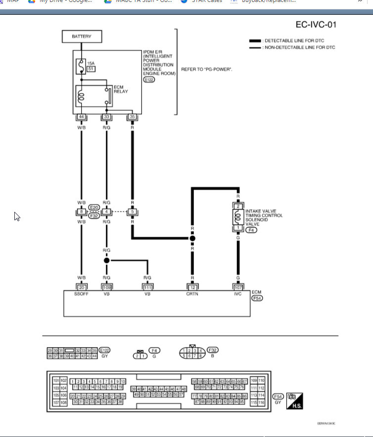
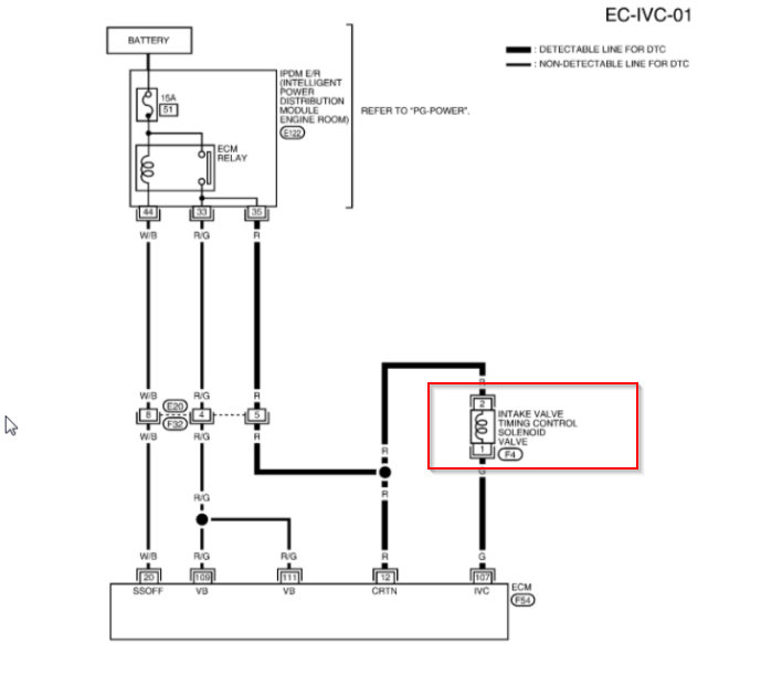
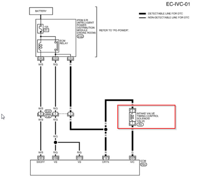
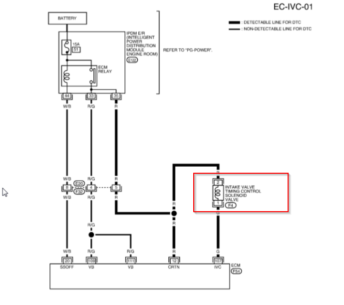
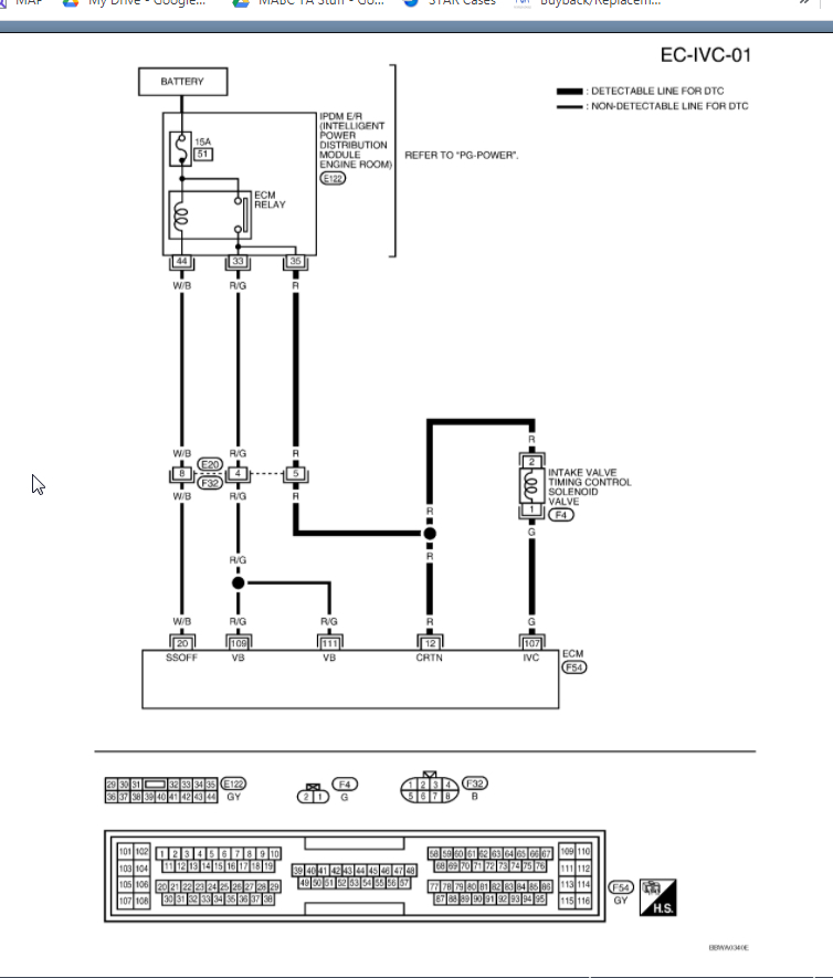
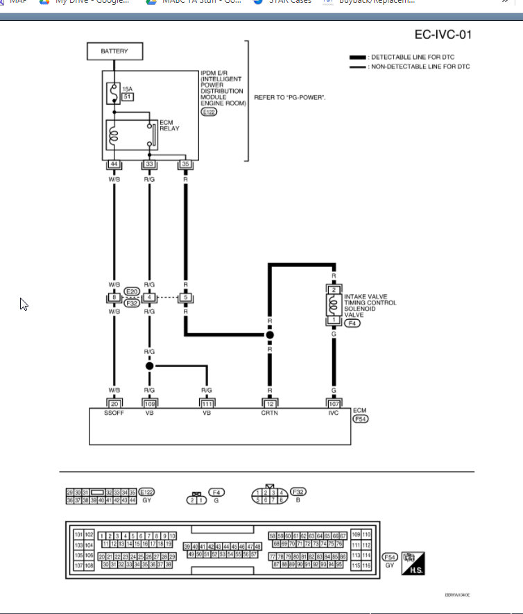
I also have p1111 for timing valve. this valve receives a 12v from pin2 pin1 which is the green signal has a direct ground from the PCM if I disconnect the PCM, the short to ground stops but if I connect the pcm there is a short at the signal wire.i open the PCM cover and everything In the PCM board looks good and neat. Could this be a software issues or the PCM needs to be replaced.please help before I throw parts on this car without positive results.
Apr 24, 2021 at 1:43 PM
Avatar
KASEKENNY
  • CERTIFIED EXPERT
  • 18,907 POSTS
Doesn't sound like the PCM is an issue but let me confirm what you are doing.

You are checking pin 2 for voltage by putting your red lead in pin 2 and the black to ground and you have 12 volts? If that is correct then that is ok.

Then pin 1 you are checking for a ground through the PCM? If so, this is correct as the PCM grounds this solenoid when it wants it on.

I am attaching the testing for this code but it sounds like the solenoid is the issue.

However, let's run through this testing and see what comes back.
Apr 24, 2021 at 6:57 PM
Avatar
PROSPER DAVIDS
  • MEMBER
  • 27 POSTS
I understand all that. Remember I told you I bought another engine the sensors on this engine look new and all tested good as well, but the pin1 is always grounded by the PCM under all circumstances, causing the solenoid to go hotter than what hands can touch. No short to ground in the signal wire from solenoid valve to PCM except for PCM that sends constant ground to it.
Apr 25, 2021 at 1:33 AM
Avatar
KASEKENNY
  • CERTIFIED EXPERT
  • 18,907 POSTS
Got it. That indicates that the PCM is the issue. If the PCM is grounding this at all times and it is getting hot, it is only a matter of time before it burns up and you will have an open circuit.

Clearly the component getting hot shows a shorted circuit so again if you are getting a constant ground then the PCM or wire is the issue. You appear to have proven out the wire so I would go with the PCM.
Apr 26, 2021 at 7:23 PM