speed cluster, power locks and windows not working properly

2001 NISSAN ALTIMA
151,000 MILES • 2.4L • 4 CYL • AUTOMATIC
Avatar
KATELIN MARIE
  • MEMBER
  • 3 POSTS
when I turn on the ignition the whole cluster does not work. When I turn the keys, the car starts fine, but all of the cluster is not working). If I take the car to a freeway with this behavior the car starts losing acceleration as if there is some power loss, I still have control on brakes and steering. but i do not have any of my locks, windows, blinkers. if i take my car on to the highway when it gets to a certain speed its all the sudden like i have lost power, acceleration but once i slow down again it acts perfectly fine.. this all happened after i replaced the alternator..
May 3, 2021 at 8:04 AM
Advertisement
Avatar
JACOBANDNICKOLAS
  • CERTIFIED EXPERT
  • 110,175 POSTS
Hi,

Interestingly, there are several different circuits you described that are failing. With that in mind, I don't see how it is one component causing the problem. What could be an issue is a low voltage problem. Have you checked to make sure the new alternator is doing its job? I would really like to start with checking that.

Here is a link that shows how to test an alternator. It is really simple. All you will need is a voltmeter or even a multimeter.

https://www.2carpros.com/articles/how-to-check-a-car-alternator

Start with this and let me know what you find.

Joe

May 3, 2021 at 7:16 PM
Avatar
KATELIN MARIE
  • MEMBER
  • 3 POSTS
I will try this. I will get back to you on how it looked.
May 3, 2021 at 7:33 PM
Advertisement
Avatar
JACOBANDNICKOLAS
  • CERTIFIED EXPERT
  • 110,175 POSTS
Hi,

Sounds like a plan. Let me know what is found or if you have other questions.

Take care,

Joe
May 4, 2021 at 6:26 PM
Avatar
KATELIN MARIE
  • MEMBER
  • 3 POSTS
So it’s running at 13.8.
May 4, 2021 at 8:12 PM
Avatar
JACOBANDNICKOLAS
  • CERTIFIED EXPERT
  • 110,175 POSTS
Hi,

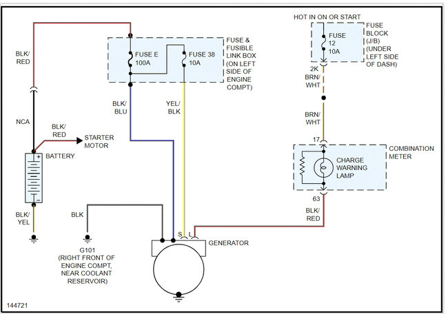
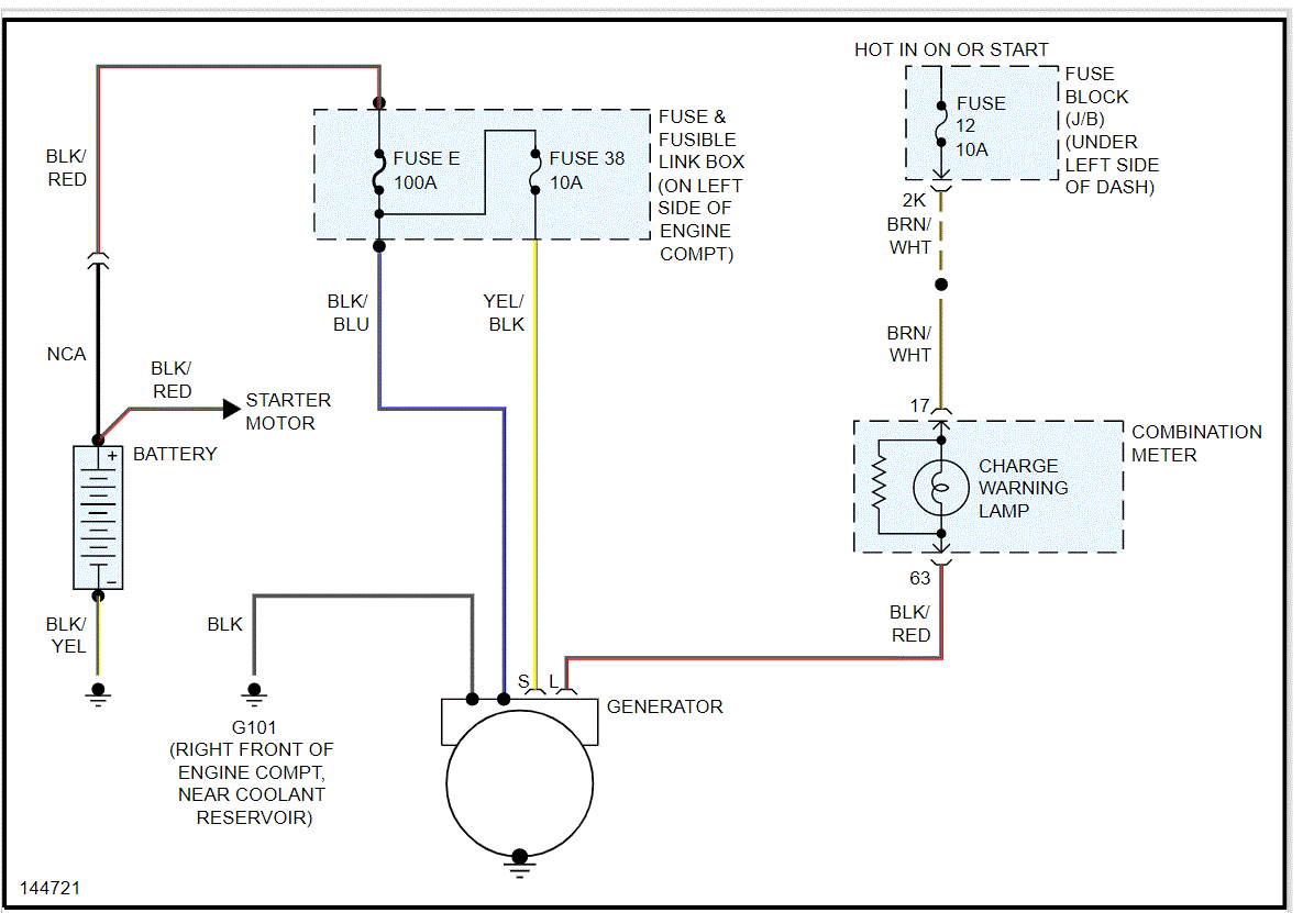
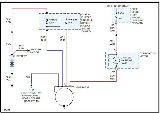
13.8v is good. If this started when the alternator was replaced, it likely is a wiring connection issue that would affect everything you mentioned. That leaves a possible ground issue.

I attached the entire wiring schematic for the charging system below. The new alt is grounded via where it mounts. When you replaced it, I'm sure you disconnected the battery first. Check to make sure the battery terminals are clean and tight. Also, confirm that the ground from the battery wasn't loosened or damaged. Follow it to where it mounts.

Let me know what you find.


Joe

See pic below.
May 5, 2021 at 7:03 PM