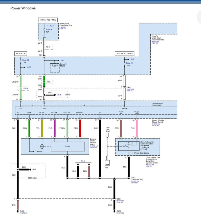
The driver's side power window on the sliding door will go up and down fine with the controls on the door itself.
But if I use the controls on the driver's front door, it will only go down and the up doesn't work. The controls on the front driver door work fine for all other windows up and down, it's just that one on the driver sliding door it won't go up.
Is this a faulty control switch or wiring on the front driver door for that one window? Is there a way to clean the contacts or is it better to just replace?
But if I use the controls on the driver's front door, it will only go down and the up doesn't work. The controls on the front driver door work fine for all other windows up and down, it's just that one on the driver sliding door it won't go up.
Is this a faulty control switch or wiring on the front driver door for that one window? Is there a way to clean the contacts or is it better to just replace?
Mar 4, 2022 at 2:40 PM




