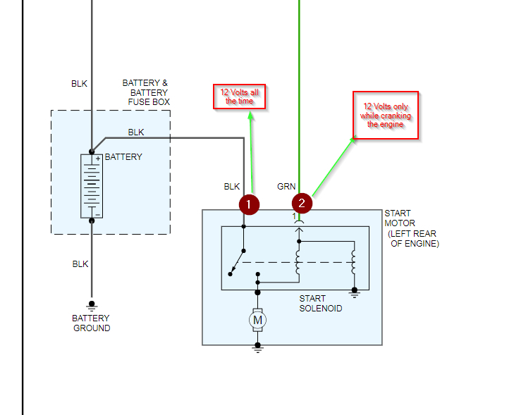
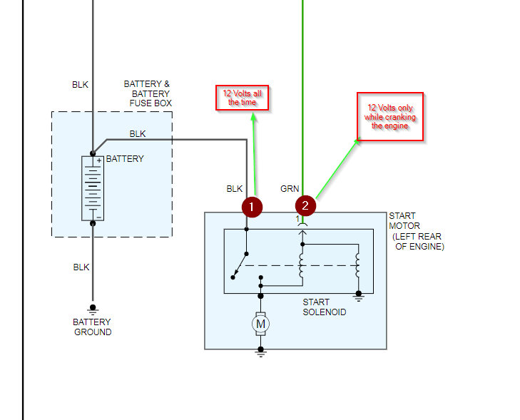
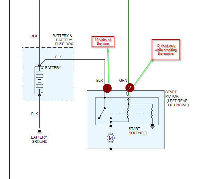
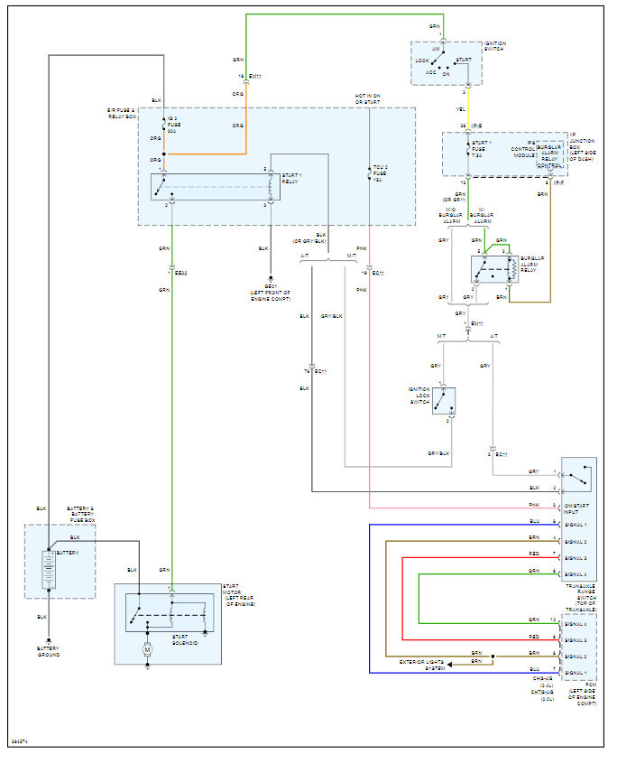
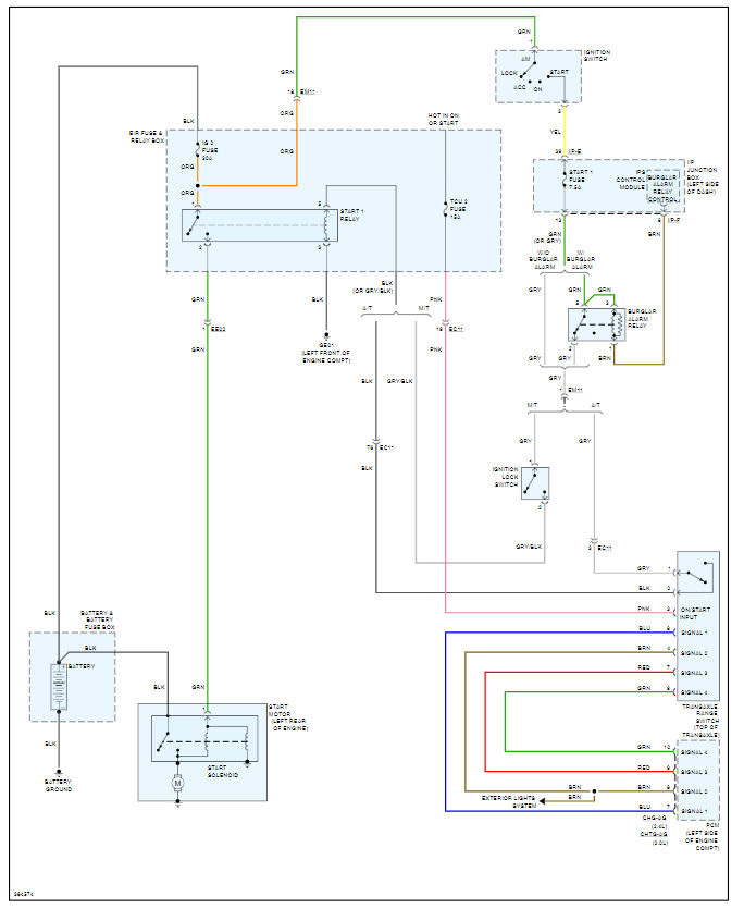
Can you take a look at this wiring diagram that I attached to this reply? You should have two wires on the starter. The black wire is a direct feed from the battery and you should have 12 volts there at all times. The other wire is the control wire. You should only have 12 volts there when you are cranking the engine.
I just want to confirm this because if you have 12 volts on the control wire then the starter is the issue but you said you replaced that so it is unlikely that it is the issue. However, it could be a faulty starter right out of the box.
Also, if you are not using a volt meter, then we need to use one. A test light will tell you if you have voltage but you need 12 volts to engage the starter. So a test light will light up but you don't know if that is 12 volts or 8 volts.
Let me know and we can go from there. Thanks
May 30, 2020 at 3:12 PM