Hi,
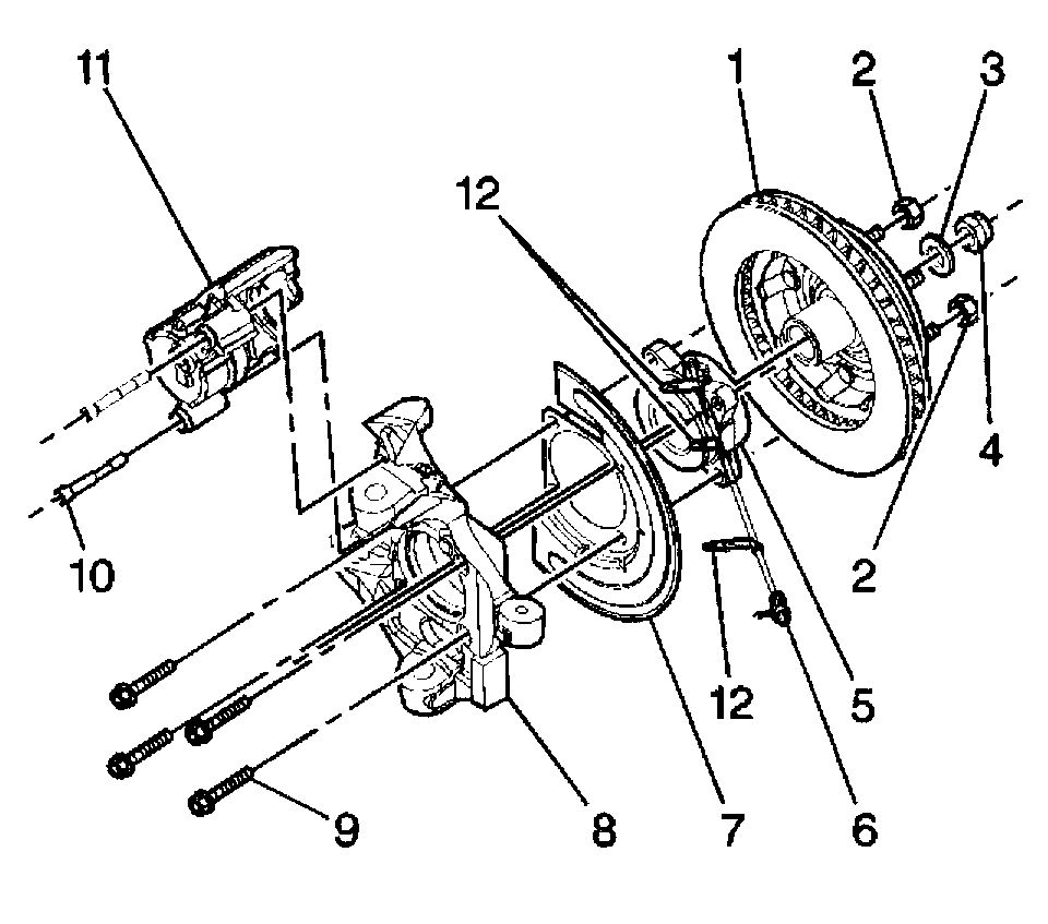
It's an ABS sensor. The one in the pic shows the entire hub assembly with the sensor. You could just replace the sensor.
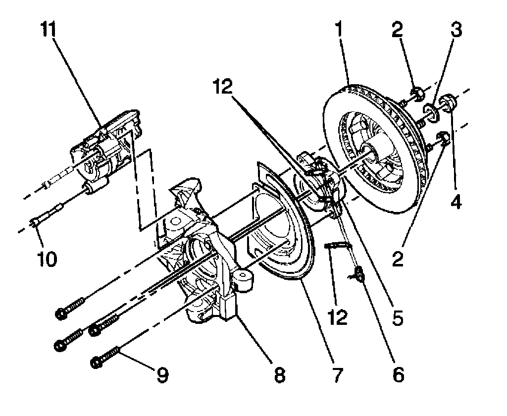
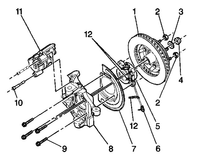
Here are the directions. The attached pics correlate with the directions.
_______________________________________________
1999 Chevy Truck K 2500 Suburban 4WD V8-454 7.4L VIN J SFI
Wheel Speed Sensor Replacement
Vehicle Sensors and Switches Sensors and Switches - Brakes and Traction Control Wheel Speed Sensor Service and Repair Procedures Wheel Speed Sensor Replacement
WHEEL SPEED SENSOR REPLACEMENT
REMOVAL PROCEDURE
pic 1
1. Raise vehicle.
2. Remove tire and wheel.
3. Remove brake caliper.
4. Remove the hub and rotor.
5. Remove wheel speed sensor mounting clip (2) on the control arm.
pic 2
6. Remove wheel speed sensor mounting clip (2) on the frame rail.
pic 3
7. Remove wheel speed sensor electrical connector (6).
NOTICE: Carefully remove the sensor by pulling it straight out of the bore. DO NOT use a screwdriver, or other device to pry the sensor out of the bore. Prying will cause the sensor body to break off in the bore.
IMPORTANT: The wheel speed sensor mounts into a bore that leads to the center of the sealed bearing. Use caution when cleaning or working around the bore. Do not contaminate the lubricant inside the sealed bearing. Failure to do so can lead to premature bearing failure.
8. Remove wheel speed sensor from hub and bearing assembly.
INSTALLATION PROCEDURE
pic 4
IMPORTANT: The new speed sensor will have a new O-ring. Dispose of the old O-ring. Lubricate the new O-ring lightly with bearing grease prior to installation. You may also lubricate the sensor just above and below the new O-ring. Do Not lubricate the bore.
1. Install sensor into the hub and bearing assembly (5).
^ Tighten the sensor mounting bolts to 18 Nm (13 ft. lbs.).
IMPORTANT: The new sensor has new mounting clips already installed on the wire. Do not reuse the old clips.
pic 5
2. Install wheel speed sensor electrical connector (6).
pic 6
3. Install wheel speed sensor mounting clip (2) to the frame rail.
pic 7
4. Install the wheel speed sensor mounting clip (2) to the control arm.
5. Install the hub and rotor.
6. Install brake caliper.
7. Install tire and wheel.
________________________________________-
I hope this helps.
Take care,
Joe
Images (Click to enlarge)
Mar 15, 2021 at 5:48 PM