4WD indicator comes on and the 4WD stops working

2004 DODGE RAM
171,000 MILES • 5.9L • TURBO • 4WD • AUTOMATIC
Avatar
DAVEJBER
  • MEMBER
  • 4 POSTS
When the vehicle is cold, the vehicle will engage the 4 wheel drive; in either 4 high or 4 low. After operating the vehicle for more than 20 minutes, the Serv 4WD indicator comes on and the 4WD stops working, note; this does not happen when road conditions are dry.I've replaced the transfer case motor and serviced the transfer case fluids. I suspect the issue is electrical but not sure where to start.
Jan 29, 2020 at 10:10 AM
Advertisement
Avatar
KASEKENNY
  • CERTIFIED EXPERT
  • 18,907 POSTS
Just to be clear, this happens when it is wet and you start the vehicle and it engages the 4WD? Or do you have to drive the vehicle? Then after 20 minutes of driving in 4WD it disables the system? Does the 4WD disengage at this point?

Let's start with checking for codes, which may point us to the specific circuit.

If not then we need to inspect the wiring harness under the vehicle because if it just happens when wet, then I agree it is a circuit issue. You are looking for where the harness is next to brackets or any worn spots in the covering. Worst case, pull the connectors apart and look for green or brown water marks.

Let me know if you have questions but again, codes will really help narrow this down. Thanks
Aug 19, 2020 at 6:37 PM
Avatar
DAVEJBER
  • MEMBER
  • 4 POSTS
Your second clarification is correct. When the vehicle is cold, 4WD engages when the selector switch is turned to either 4H or 4L and returns to 2WD by the selector switch.

After 2O minutes, the SERV 4WD light illuminates and the system will not engage the 4WD. If in 4WD, the system returns to 4WD regardless of switch position.

If I stop the vehicle and let it cool down (15 to 30 minutes). I can restart the vehicle and the system returns to normal operation before the problem returns; although the timing for the problem returning varies.

We are expecting rain and snow this weekend, so I hope to identify a possible code(s). The drive in today was dry and there were no codes. I hope to identify a code while the condition exists.
Aug 19, 2020 at 6:37 PM
Advertisement
Avatar
KASEKENNY
  • CERTIFIED EXPERT
  • 18,907 POSTS
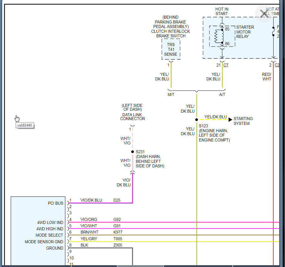
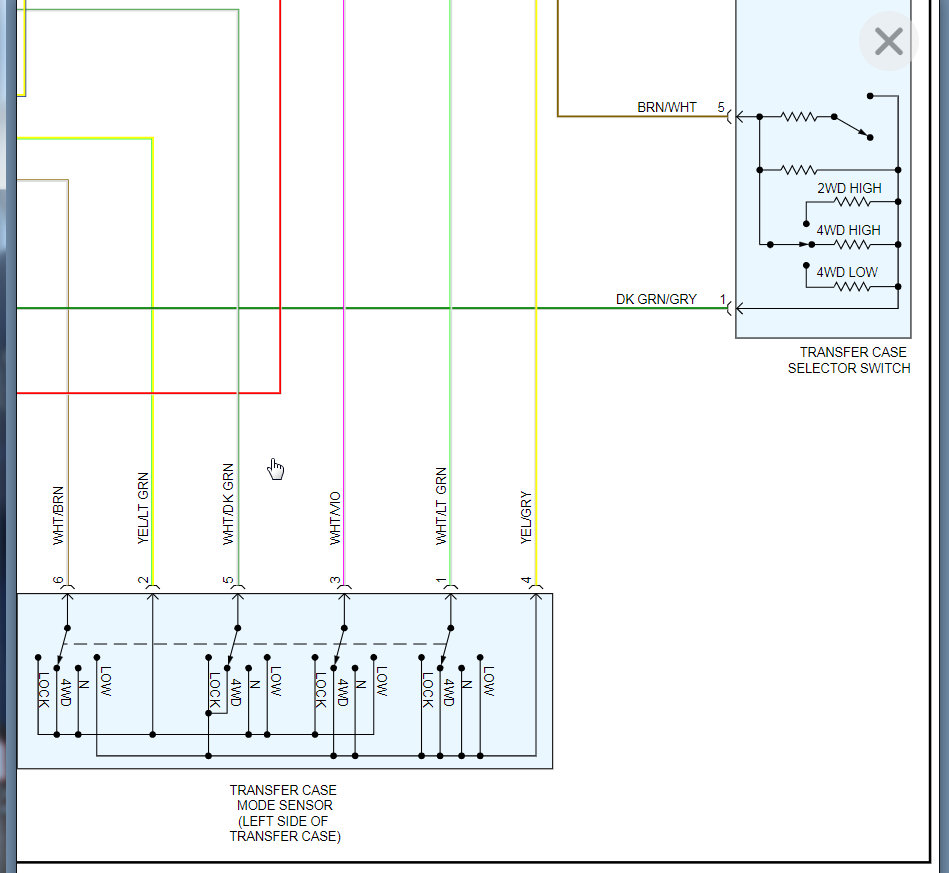
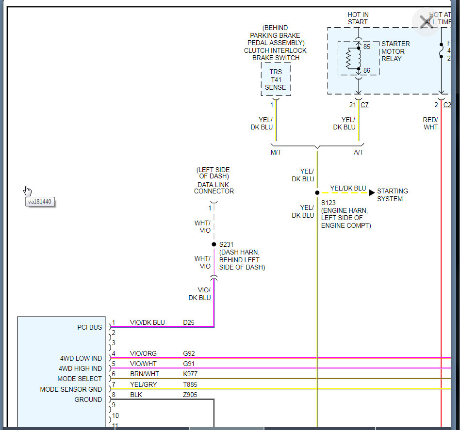
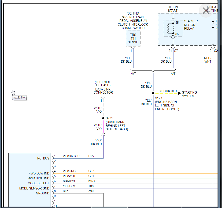
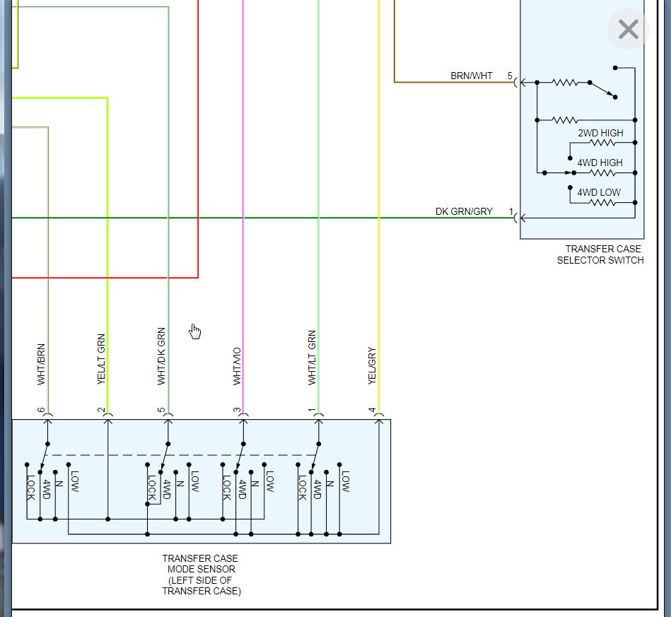
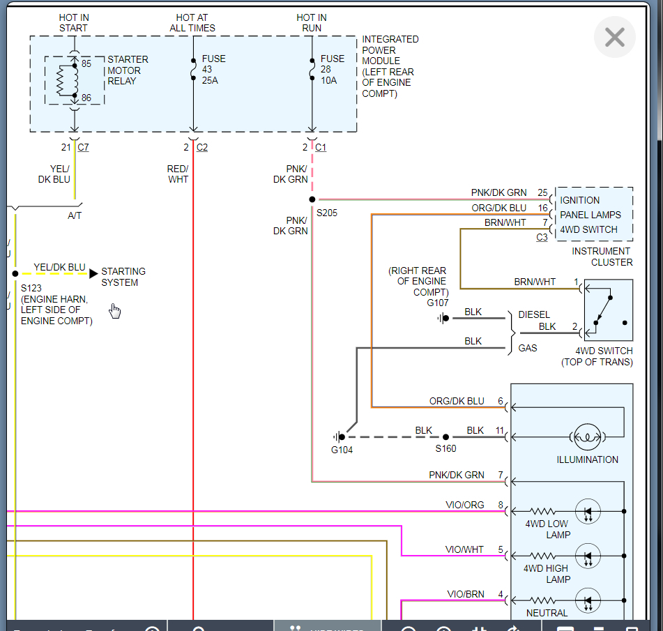
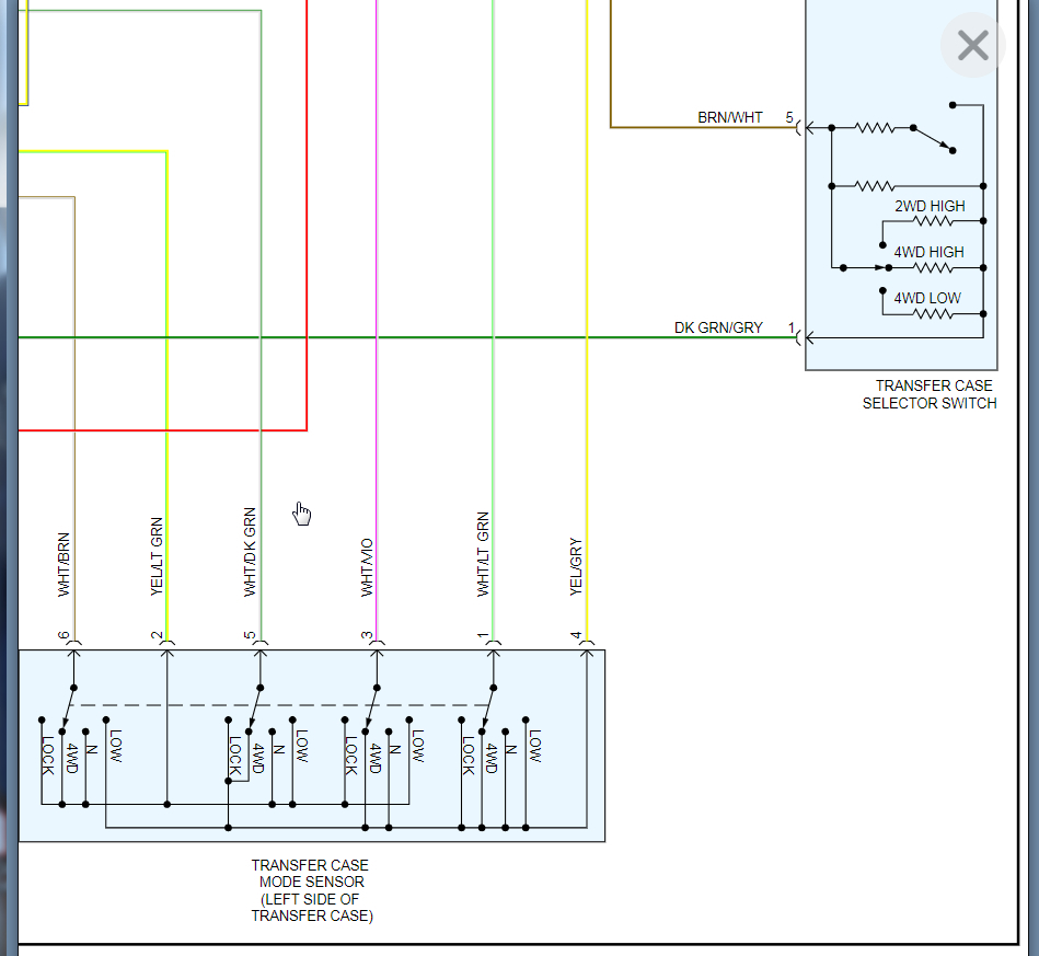
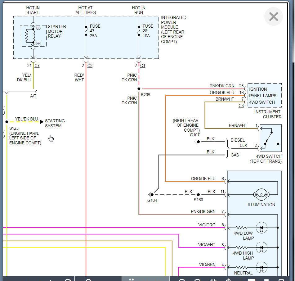
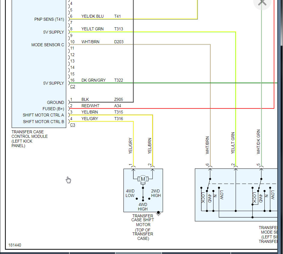
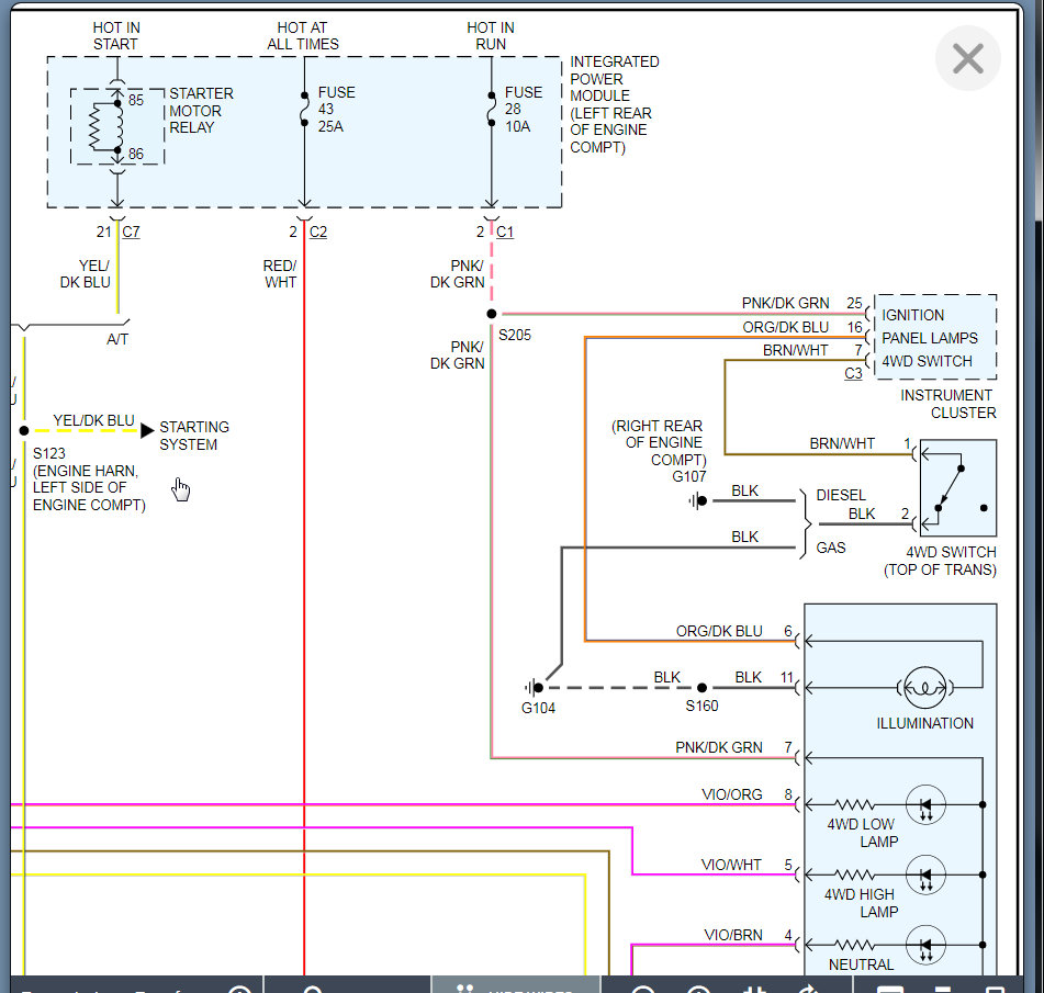
Okay. Yes. I still suspect a wiring issue but when that serv 4WD light illuminates you should have a code with it. Take a look at this attachment which explains the serv 4WD light a little more. Let me know what code it is and we can go from there. Thanks
Aug 19, 2020 at 6:37 PM
Avatar
DAVEJBER
  • MEMBER
  • 4 POSTS
Update: no codes

Tried first using the onboard code reading (key cycle), but as soon as engine is turned off, SERV 4WD extinguishes.

Conditions were right today. Was able to use a code reader without shutting down the engine, with no codes.

One other note. Wet conditions only accelerate the time before system fails. On a long 2WD this weekend in dry conditions and the SERV 4WD lights and no 4WD.

Time to start wire chasing.
Aug 19, 2020 at 6:37 PM
Avatar
KASEKENNY
  • CERTIFIED EXPERT
  • 18,907 POSTS
Unfortunately that is true. The only alternative is to take the wiring diagrams I provided earlier and just run new wires. I think it is pretty clear that there is a rub through somewhere and if you don't want to check for short to grounds, power, or other wires while it is acting up then running new wires is easier.
Aug 19, 2020 at 6:37 PM
Avatar
DAVEJBER
  • MEMBER
  • 4 POSTS
Agree. Thanks for all your help.
Aug 19, 2020 at 6:37 PM
Avatar
KASEKENNY
  • CERTIFIED EXPERT
  • 18,907 POSTS
You are welcome. Let us know if you need more help or update us whenever you get it straightened out. Thanks
Aug 19, 2020 at 6:37 PM
Avatar
TOUGHDIVER
  • CERTIFIED EXPERT
  • 224 POSTS
Hello,

It could be the Transfer Case Control Module is inconsistent or faulty. Try a reset on the system unhook both battery terminals clamp them together wait 10 minutes and connect them back onto the battery. I'm attaching TCCM information and location below. Let us know if this information was helpful and if you need more info.

Thank you
Joe T

Aug 19, 2020 at 6:37 PM