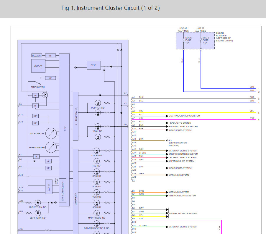
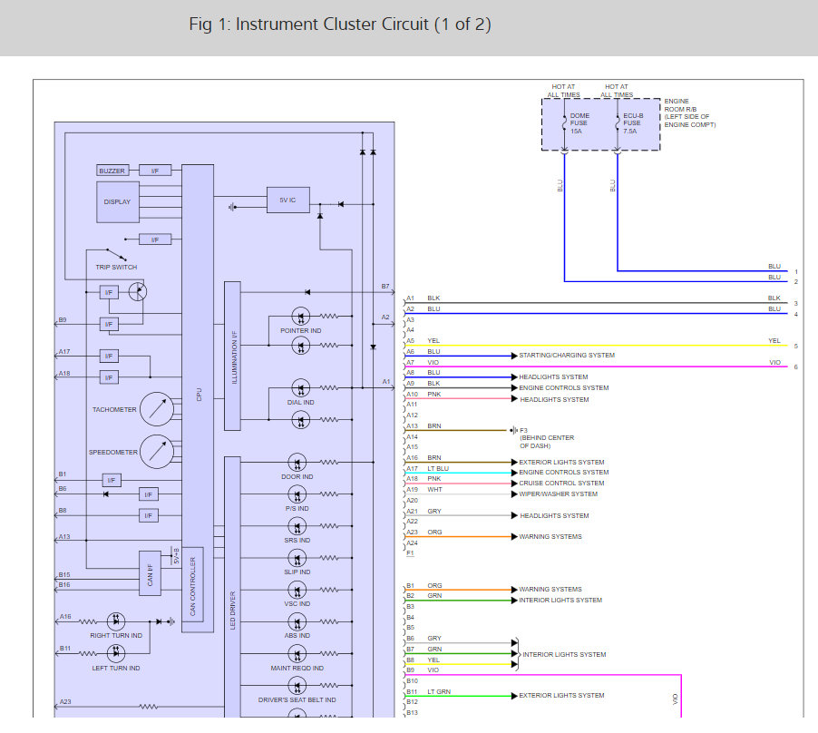
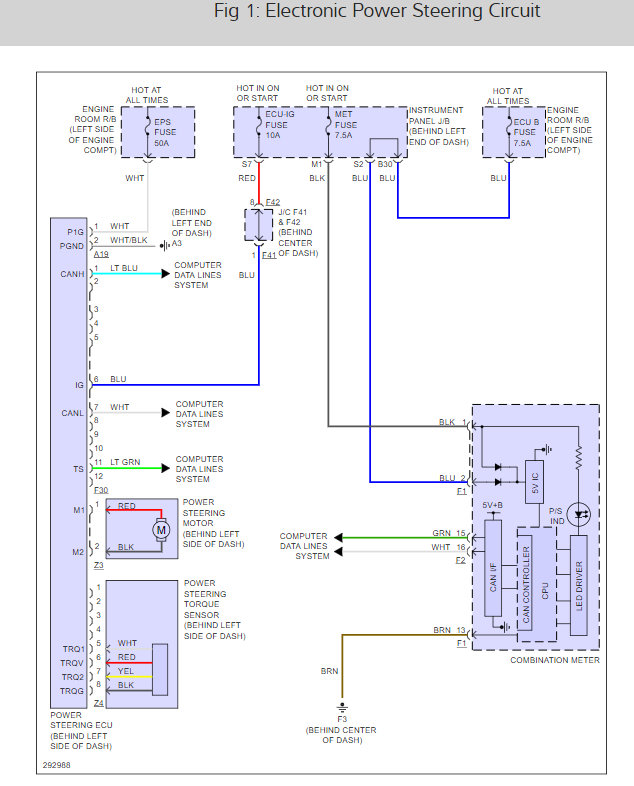
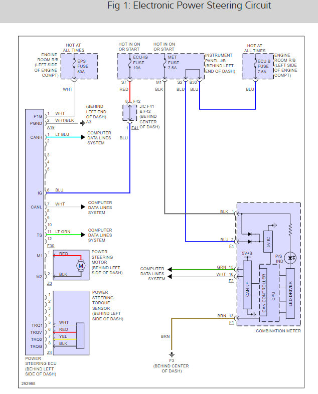
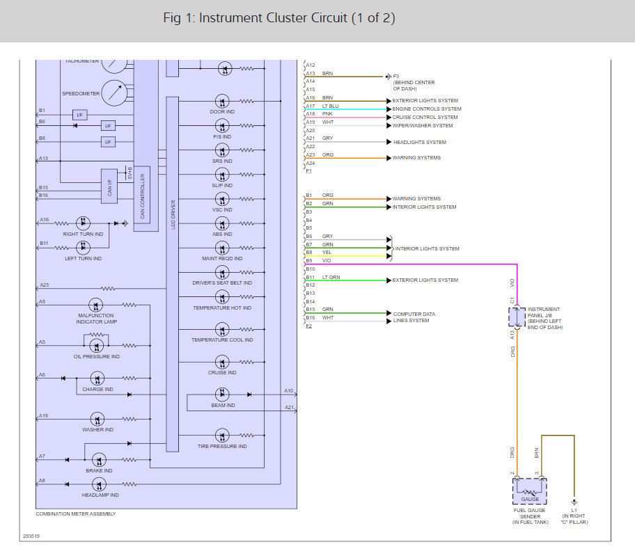
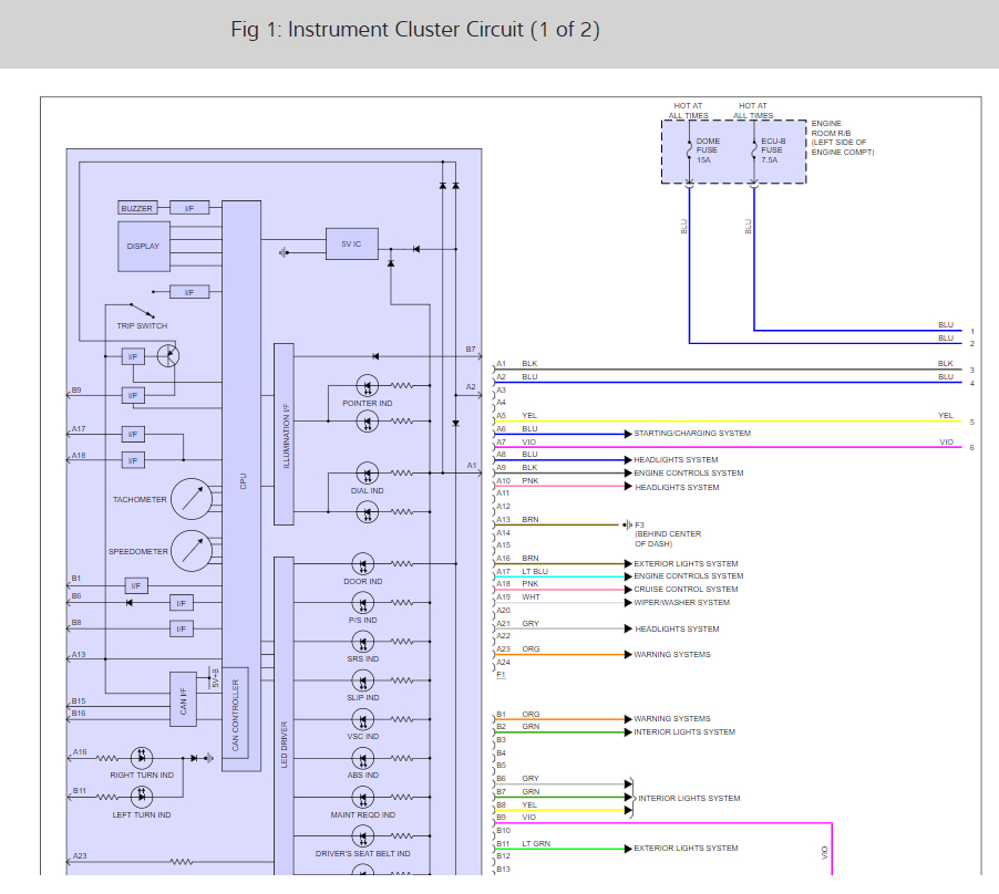
My gauges are not working. Checked fuses, relays and wiring system. What else can cause this problem? The power steering became hard at that same time that this problem started.
Oct 1, 2018 at 8:29 AM





