Schematic for steering assist needed?

2006 VOLKSWAGEN JETTA
220,000 MILES • 2.0L • 4 CYL • TURBO • 2WD • AUTOMATIC
Avatar
SECONDJOHN
  • MEMBER
  • 12 POSTS
Would you have a wiring diagram for connectivity between steering wheel and steering angle sensor, steering column controller, and steering assist motor that's located on the steering rack. I'm seeing a lack of assistance and a constant error on the ABS system, due to a lack of steering input. Thanks
Apr 6, 2025 at 4:50 AM
Advertisement
Avatar
JACOBANDNICKOLAS
  • CERTIFIED EXPERT
  • 110,175 POSTS
Hi,

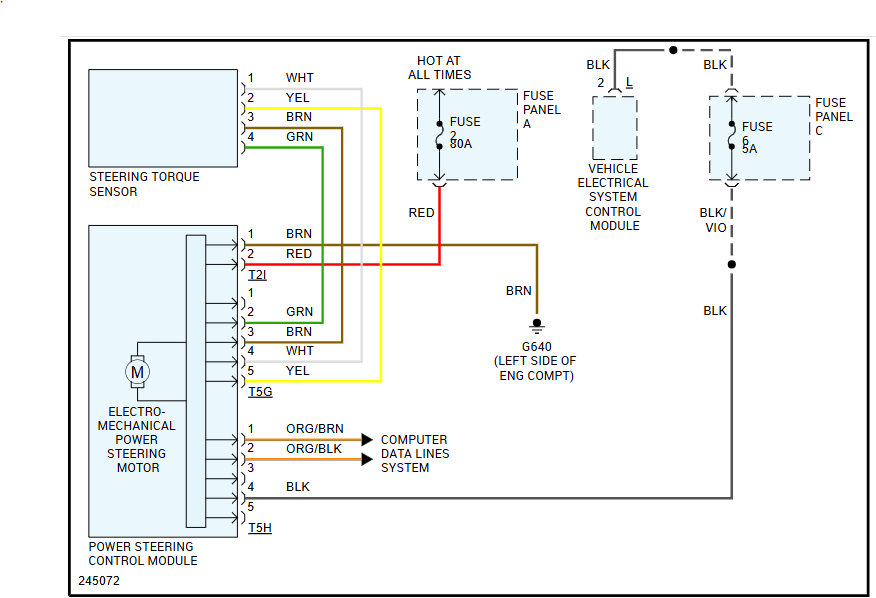
If there are no strange sounds, there is a torque sensor that is used to determine the amount of assistance needed.

I have attached the only schematic I have for you below. I believe the torque sensor is integral to the electric motor. Please confirm that before making purchases.

I hope this helps. Let us know if you have additional questions.

Take care,

Joe

See pic below.
Apr 6, 2025 at 2:09 PM
Avatar
SECONDJOHN
  • MEMBER
  • 12 POSTS
Thank you for that schematic of the steering rack. I definitely plan to check out the connections down there on each of the connectors.

Having said that, I am still looking for the pinouts of the two connectors on the “steering column control module”, what VW calls J527, and in my case, model 1K0-953-549-AJ.
This is the controller that sits under the column just behind the steering wheel. I’m interested in the two connectors on the back of that: The black 20 pin and the yellow 4-pin. The 4-pin is pretty much for the driver’s air bag, and of more interest is the 20-pin. The two large blades there are going to be +12 and ground, but the remaining 18 pins are what I need to trace, wherever they go.

I appreciate the work you guys are doing. If I may ask, where do you get your excellent color schematics from? If you’d rather not say, fine, but they are great.

Thanks again for your help,

John
Apr 7, 2025 at 7:08 PM
Advertisement
Avatar
JACOBANDNICKOLAS
  • CERTIFIED EXPERT
  • 110,175 POSTS
Hi,

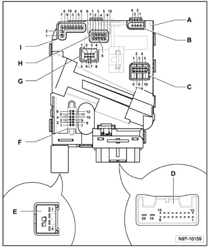
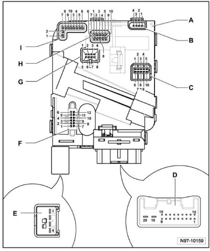
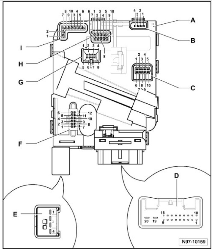
If you look at the last pic below, it shows the entire module and connectors. I suspect you are looking for connectors B and D.

The first pic is a legend for connector B, and pics 2, 3, and 4 are connector D. I enlarged the connectors in pics 5 and 6.

The very last pic is the entire module. If there are other connector views needed, let me know which ones.

Take care and I hope this helps.

Joe

See pics below.
Apr 7, 2025 at 8:33 PM
Avatar
SECONDJOHN
  • MEMBER
  • 12 POSTS
Fantastic. Thank you. Gives me something to look for.
Apr 8, 2025 at 2:15 AM
Avatar
SECONDJOHN
  • MEMBER
  • 12 POSTS
I just donated to your ground me. Finally, would you have the pinouts to Connector H in the above image? Thank you again.
Apr 8, 2025 at 2:40 AM
Avatar
SECONDJOHN
  • MEMBER
  • 12 POSTS
Stupid spell corrector. See if they correct GFM.
Apr 8, 2025 at 3:20 AM
Avatar
SECONDJOHN
  • MEMBER
  • 12 POSTS
Thank you for that schematic of the steering rack. I definitely plan to check out the connections down there on each of the connectors.

Having said that, I am still looking for the pinouts of the two connectors on the “steering column control module”, what VW calls J527, and in my case, model 1K0-953-549-AJ.
This is the controller that sits under the column just behind the steering wheel. I’m interested in the two connectors on the back of that: The black 20 pin and the yellow 4-pin. The 4-pin is pretty much for the driver’s air bag, and of more interest is the 20-pin . The two large blades there are going to be +12 and ground, but the remaining 18 pins are what I need to trace, wherever they go.

I appreciate the work you guys are doing. If I may ask, where do you get your excellent color schematics from? If you’d rather not say, fine, but they are great.

Thanks again for your help,

John
Apr 8, 2025 at 8:19 AM
Avatar
STRAILER
  • CERTIFIED EXPERT
  • 53,854 POSTS
We get them from Alldata. Here is the pinout connector view for the J527 as requested, check out the images (below). Please let us know what happens.
Apr 9, 2025 at 9:45 AM
Avatar
SECONDJOHN
  • MEMBER
  • 12 POSTS
Thank you. I can do a lot with this.
Apr 9, 2025 at 5:40 PM
Avatar
STRAILER
  • CERTIFIED EXPERT
  • 53,854 POSTS
You are welcome, let me know what happens and have a good weekend!
Apr 11, 2025 at 9:50 AM