Code 26: Quad driver module

1994 SATURN SC1
Avatar
MILO15618
  • MEMBER
  • 19 POSTS
Computer problem

My car is getting a code for the quad driver module saying its getting the wrong voltage or something. The car drives fine. What exactly does the quad driver module control and what can I do to correct this problem?
Sep 23, 2010 at 8:34 AM
Advertisement
Avatar
WRENCHTECH
  • CERTIFIED EXPERT
  • 20,761 POSTS
The quad driver is not a module. It is a series of grounding transistors inside the ECM and they are used to control the relays and solenoids that are controlled by the ECM. That code sets when one of the components that they operate is drawing too much current and overloading the quad driver. This is not an easy problem to find and the component draw of each component has to be calculated by measuring resistance and using the Ohm's law formula until the bad component is found. The thing that further complicates the issue is that the current draw for any specific component can drastically increase when heated so it's hard to duplicate the situation that causes the problems.

See the guides below on using a voltmeter and testing wiring

https://www.2carpros.com/articles/how-to-use-a-voltmeter

https://www.2carpros.com/articles/how-to-check-wiring


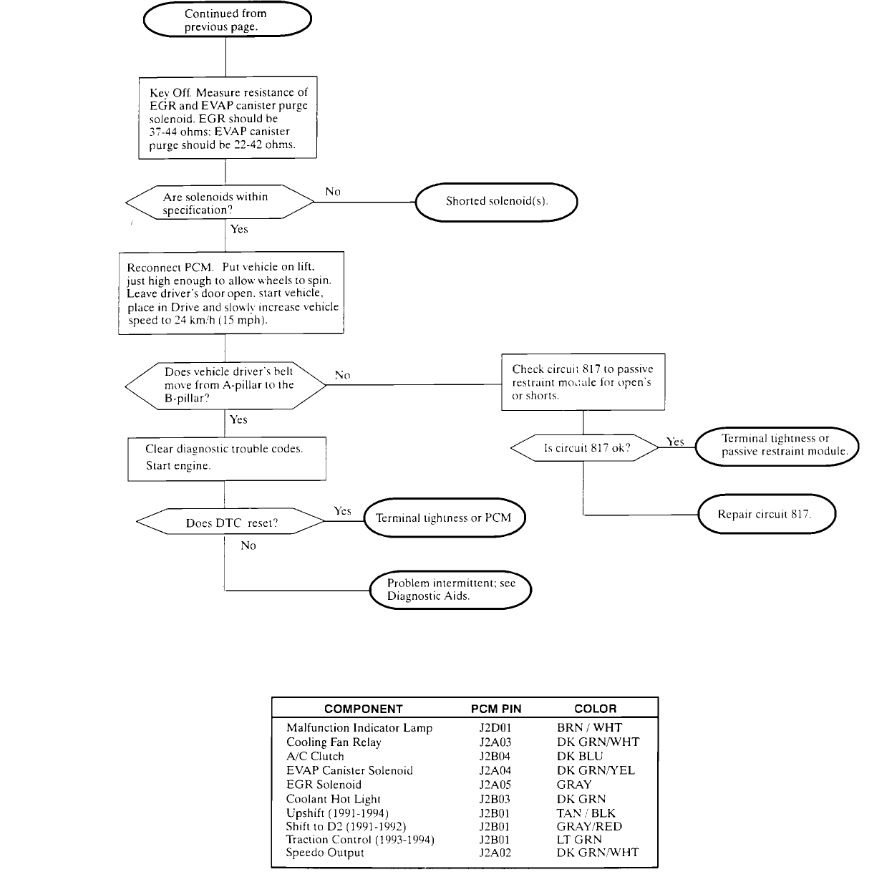
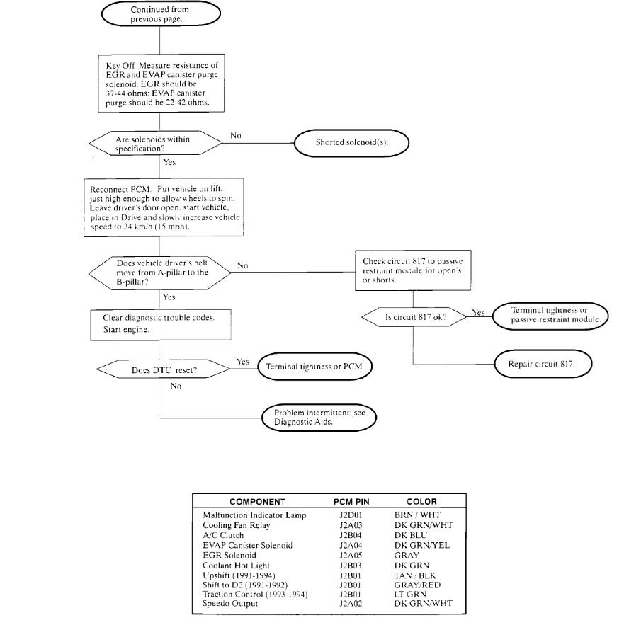
See the wiring and troubleshooting diagrams below for code 26

Let us know if you need anything else
Sep 23, 2010 at 9:10 AM