☰
Login
Join
×
Home
Answered Questions
Repair Topics
Repair & Service Guides
Popular Questions
Warning Lights
Trouble Codes
How It Works
Testing / Diagnostics
Symptoms
Videos
Login
Become a Member
Home
Ford
F-350
Exterior Light
Running Light
Stay On
Running lights stay on after i turn off key
2013 FORD F-350
93,000 MILES • 6.2L • V8 • 2WD • AUTOMATIC
ROBERT FORD2
MEMBER
1 POST
FOLLOW
I think it is the relay, but do not no where it is located.
Jan 14, 2019 at 5:28 AM
Advertisement
MPNANTO
CERTIFIED EXPERT
17 POSTS
Hi Robert,
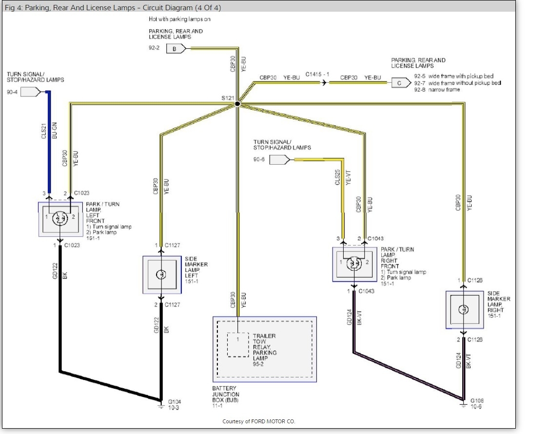
Thanks for visiting 2CarPros. The relay is located in the Battery Junction box.
Diagram below.
If the relay is functioning properly I have attached the wiring diagram for the running light circuit.
Please let me know if this helps!
Images (Click to enlarge)
Jan 14, 2019 at 9:11 PM
STRAILER
CERTIFIED EXPERT
53,854 POSTS
Hello,
Nice work mpnanto :) I also found this guide that will help test the relay to confirm the failure.
https://www.2carpros.com/articles/how-to-check-an-electrical-relay-and-wiring-control-circuit
Please let us know what happens.
Jan 15, 2019 at 3:58 PM
Advertisement