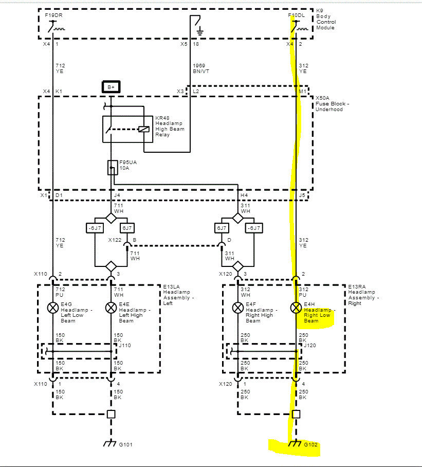
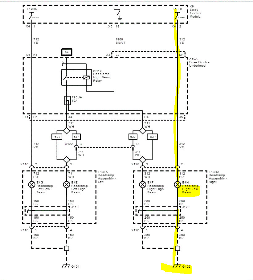
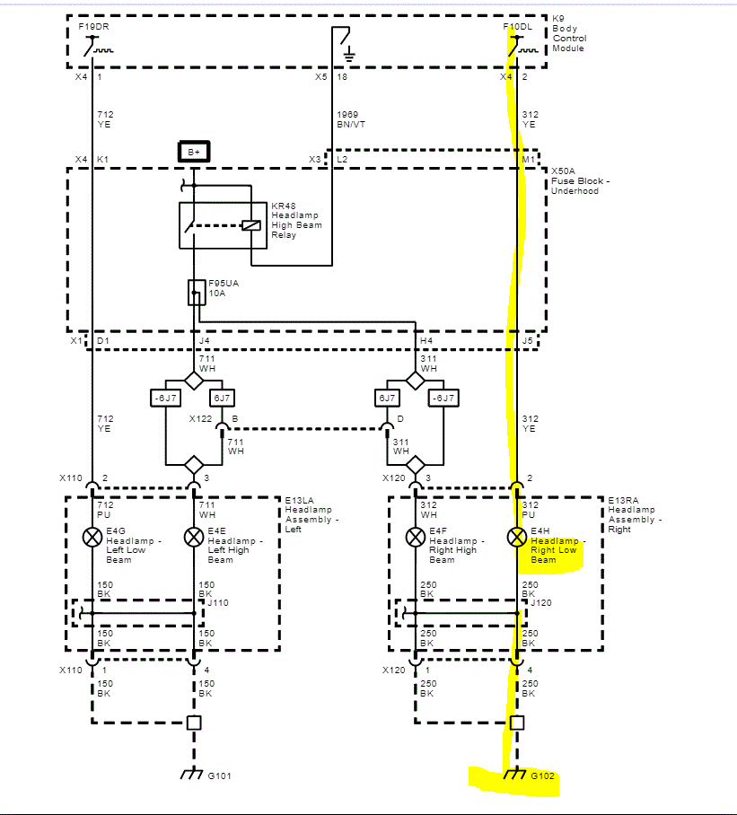
I've been reading the forum. Like others, my right side low beam lamp doesn't work. I purchased a new HID lamp first, assuming that was the issue. Nope. So, I checked the fuses. never realized that the headlamps had separate fuses - 20a. I swapped the left and right lamp fuse. Both fuses work the left lamp. So, new lamp and fuse works.. what's the next step? A BCM ? Thanks, Dan
Sep 12, 2020 at 8:52 AM
