Right rear turn signal not working

1998 DODGE NEON
209,000 MILES • 2.0L • 4 CYL • 2WD • AUTOMATIC
Avatar
MATTHEW MAROSTE
  • MEMBER
  • 1 POST
My passenger rear turn/brake signal is not working. I have changed the bulb and have no power to the socket. All other signals flash an other brake light works fine. What is my issue ?
May 2, 2019 at 6:46 AM
Advertisement
Avatar
CARADIODOC
  • CERTIFIED EXPERT
  • 34,306 POSTS
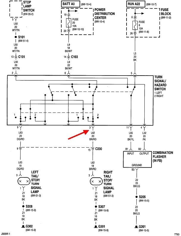
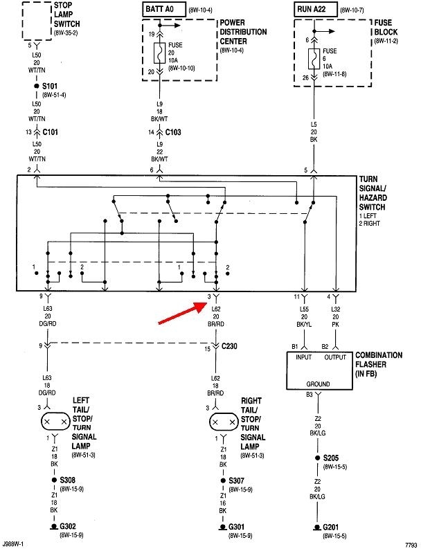
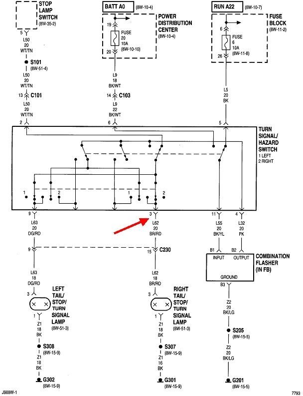
There isn't much to look at since the left side is working. There's two best suspects for this. The first is a burned contact inside the ignition switch. The second is if someone added a trailer wiring harness and used Scotch-Lock connectors, those don't seal out moisture. You can expect to find a corroded wire for that.

Start by checking for 12 volts on the brown / red wire at the back of the signal switch. You should find it there when the brake pedal is pressed. If you do not, suspect the signal switch. If you do have 12 volts there, we'll have to follow that wire to find the break in it.
May 2, 2019 at 5:46 PM