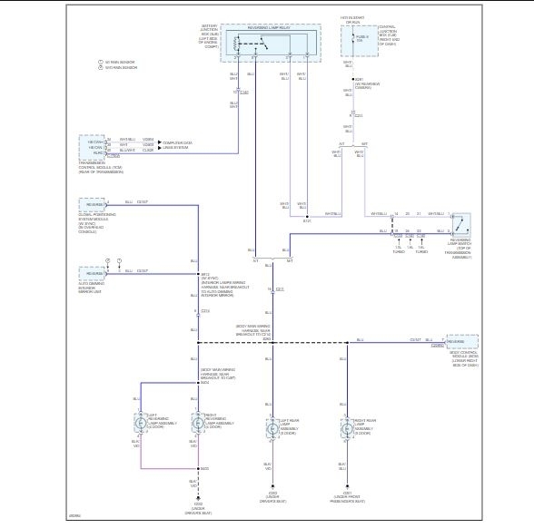
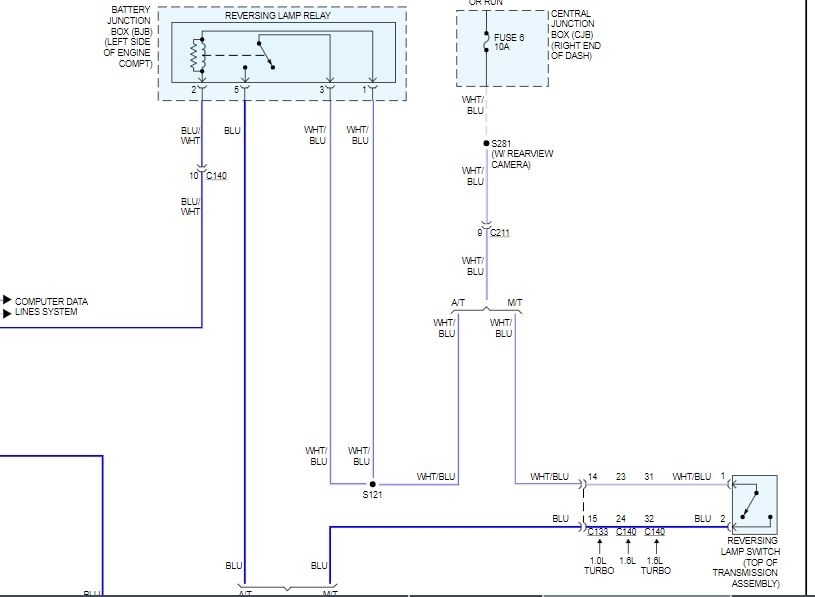
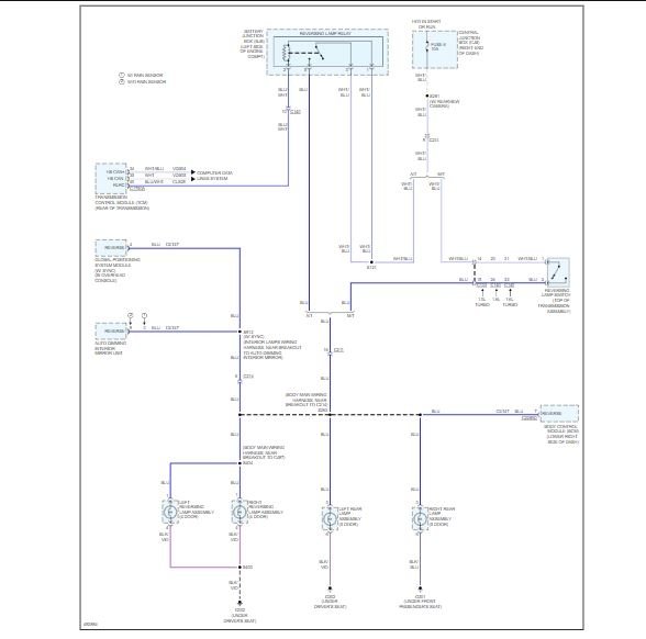
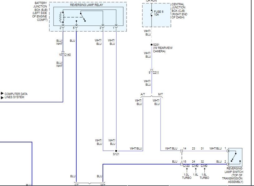
Reverse switch location

2016 FORD ECOSPORT
30,000 MILES • 1.5L • AUTOMATIC
Avatar
NOJ-NOJ RAZALAS
  • MEMBER
  • 2 POSTS
Reverse light is not functioning.
Mar 1, 2019 at 7:14 PM
Advertisement
Avatar
ASEMASTER6371
  • CERTIFIED EXPERT
  • 52,796 POSTS
Good morning,

Is this the USA model or overseas model?

Roy
Mar 2, 2019 at 4:53 AM
Avatar
NOJ-NOJ RAZALAS
  • MEMBER
  • 2 POSTS
USA model.
Mar 3, 2019 at 8:22 PM
Advertisement
Avatar
ASEMASTER6371
  • CERTIFIED EXPERT
  • 52,796 POSTS
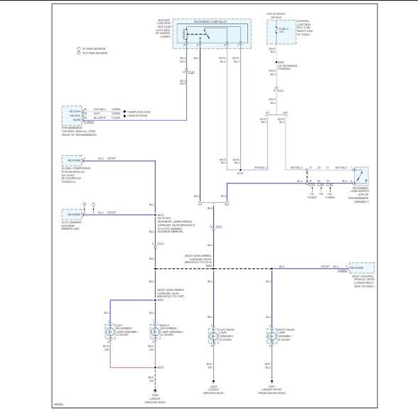
Got it.

I attached a diagram for you of the back up lights. The switch is on top of the transmission. There is a fuse for it. Make sure it has power on both sides with the key on.

Roy
Mar 4, 2019 at 3:24 AM