Reverse Lights Stay on

1999 CHEVROLET SILVERADO
172,000 MILES • 5.3L • V8 • 2WD • AUTOMATIC
Avatar
JAYDROGSVOLD
  • MEMBER
  • 8 POSTS
my reverse lights stay on all the time. i just replaced the switch on the side of the trans. and still on.

i also noticed that all my lights come on when truck is started and the light switch is off.

any idea's? thanks

Jay D.
Wisconsin.
Sep 11, 2021 at 9:42 PM
Advertisement
Avatar
JACOBANDNICKOLAS
  • CERTIFIED EXPERT
  • 110,175 POSTS
Hi,

When you say all the lights turn on, are you including the headlamps? Also, do all the parking, brake, signal, and so on lights turn on?

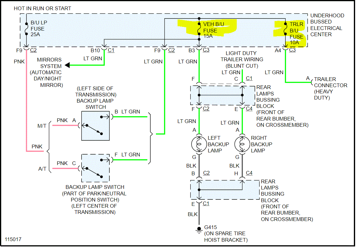
Do me a favor. First, I attached the wiring schematic below for the backup lights. I want you to pull the 15 amp backup fuse. See if the lights go off.

If they don't, then we have a short to power before the switch. Note, there is a 25 amp fuse as well. Pull that one if the first one doesn't turn the lights off.

Here is a link you may find helpful:

https://www.2carpros.com/articles/how-to-check-wiring

Let me know what you find or if you have other questions.

Take care,

Joe

See pics below. Note: pic 2 shows the 15amp fuse location in the under hood fuse box.




Sep 12, 2021 at 8:28 PM
Avatar
JAYDROGSVOLD
  • MEMBER
  • 8 POSTS
i pulled the 15 amp fuse for the backup lights , they went off. all lights on headlights, front. parking lights , taillights , license plate lights. brake lights and directional work as they should . thanks
Sep 13, 2021 at 3:44 PM
Advertisement
Avatar
JACOBANDNICKOLAS
  • CERTIFIED EXPERT
  • 110,175 POSTS
I just went through the wiring schematic to see if there was anything that tied the headlamps and parking lamps together. The only thing that does is the headlamp switch. I have a feeling the switch itself is bad, but I can't be certain.

I want you to try one more thing. Remove the parking lamp relay from the fuse box under the dash on the driver's side. Let me know if that shuts everything off but the headlamps.

Also, check the relay. Here is a link that explains how it's done:

https://www.2carpros.com/articles/how-to-check-an-electrical-relay-and-wiring-control-circuit

See pic 1 below for the relay location.

Let me know what you find.

Joe

Sep 13, 2021 at 7:43 PM