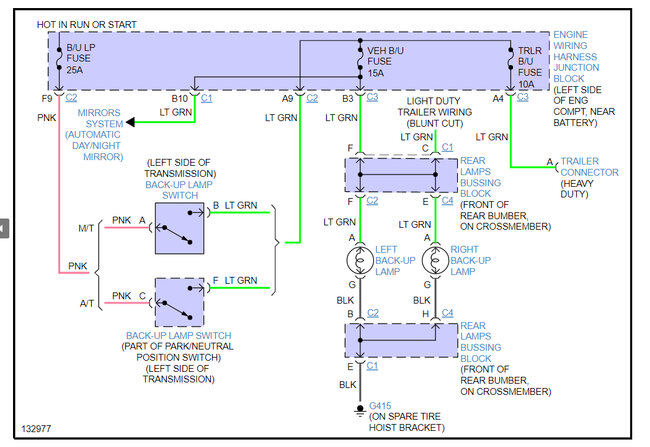
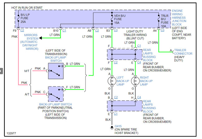
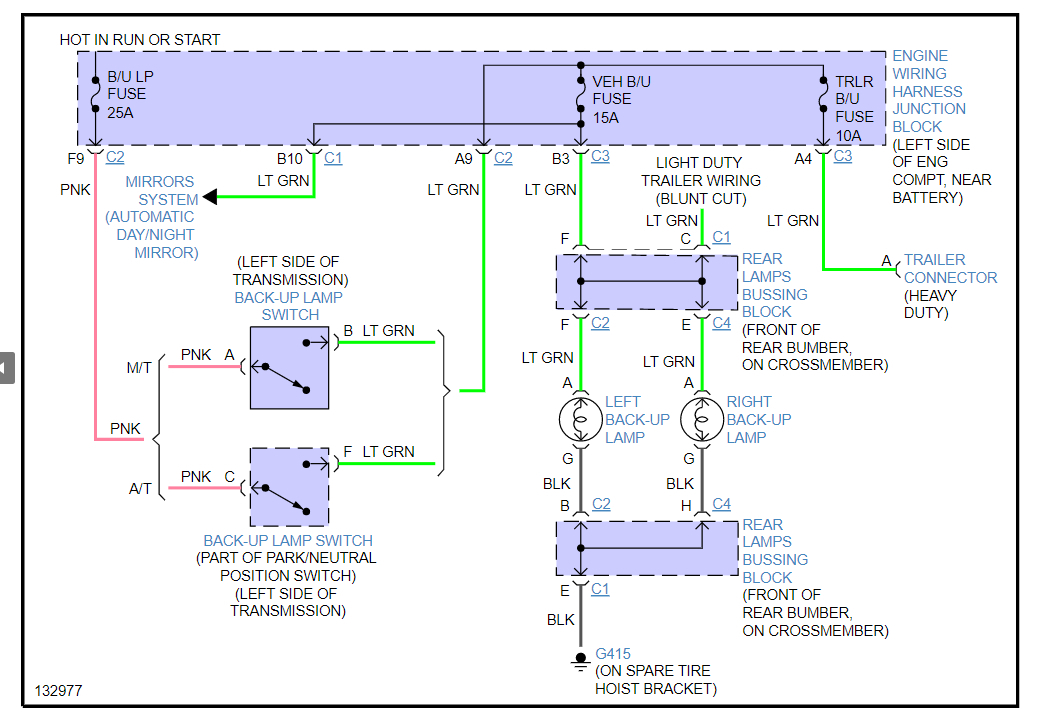
Reverse lights are on in park only and turn off in any other gear.
I have replaced the safety neutral switch; the rear lamp junction box checked the fuses and cleaned a few grounds I found that spliced off the harness onto the body.
I have replaced the safety neutral switch; the rear lamp junction box checked the fuses and cleaned a few grounds I found that spliced off the harness onto the body.
Jan 20, 2023 at 1:41 PM

