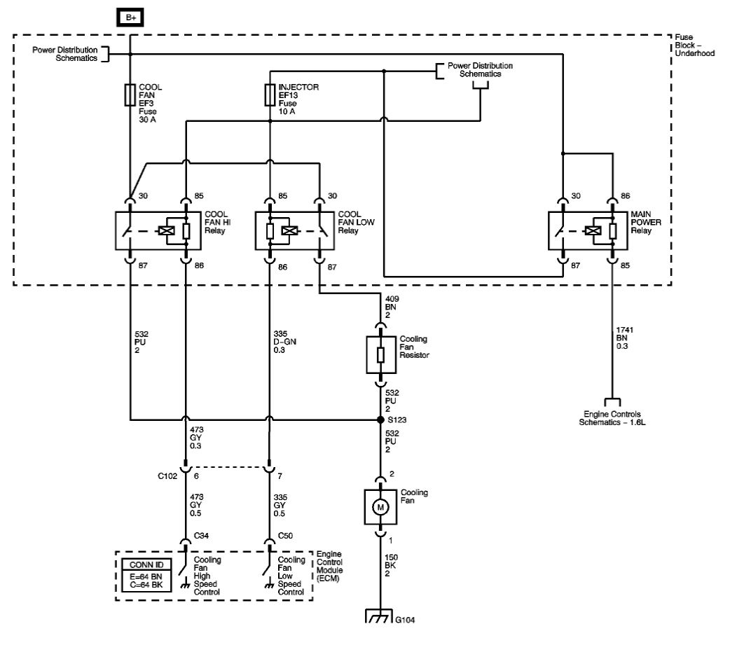
Hello, coolant overflowing from reservoir tank when A/C is on, does not happen when A/C is off.
Do I need a reservoir cap replacement? Is is the original one.
Any help is appreciated, thanks, Roosevelt.
Do I need a reservoir cap replacement? Is is the original one.
Any help is appreciated, thanks, Roosevelt.
Jun 1, 2018 at 8:28 PM
