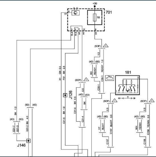
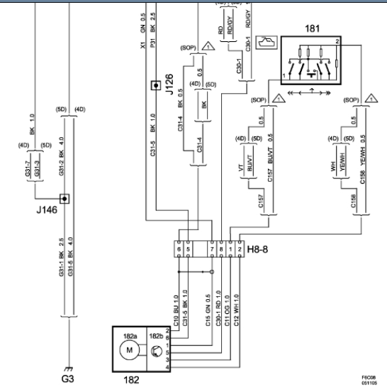
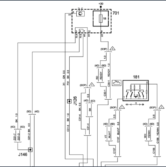
To see if the relay or fuse is the problem. Where would the relay and fuse be for the moonroof?
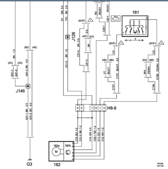
Also, what is the simplest way to open the roof liner to check the moonroof motor to see if it's in good working condition or will just have to purchase a new one.
Also, what is the simplest way to open the roof liner to check the moonroof motor to see if it's in good working condition or will just have to purchase a new one.
Aug 22, 2021 at 12:41 PM





























