Hi,
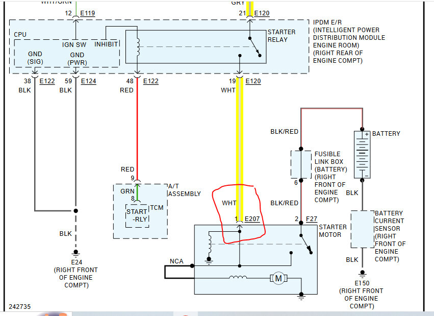
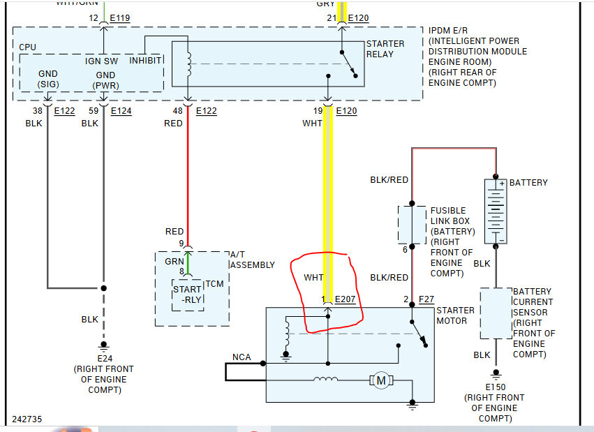
The starter relay is located in the intelligent power distribution box under the hood. Is that where the clicking is coming from? Also, there is a fusible link at the battery (fusible link box) mounted to the positive battery terminal. Fusible link J needs to be checked. If it is good, we need to check the relay itself.
If the relay checks good, then at the starter motor, you will find a white wire. I won't have power until the key is in the start position. Have a helper turn the key to start to see if the power goes to that wire.
If there is no power, I will walk you through checking the relay. Also, since there was a short in the system, I suspect this is a fuse issue, but anything is possible.
Since you found melted and bare wires, don't just cover the damage with electrical tape. You need to determine what caused the short otherwise, it will likely happen again.
Let me know.
Joe
See pics below.
Images (Click to enlarge)
Nov 16, 2024 at 7:51 PM