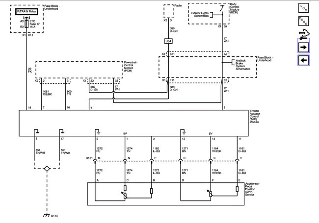
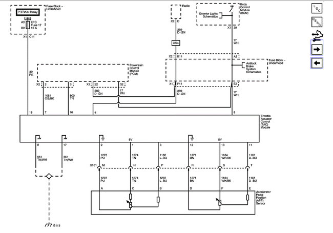
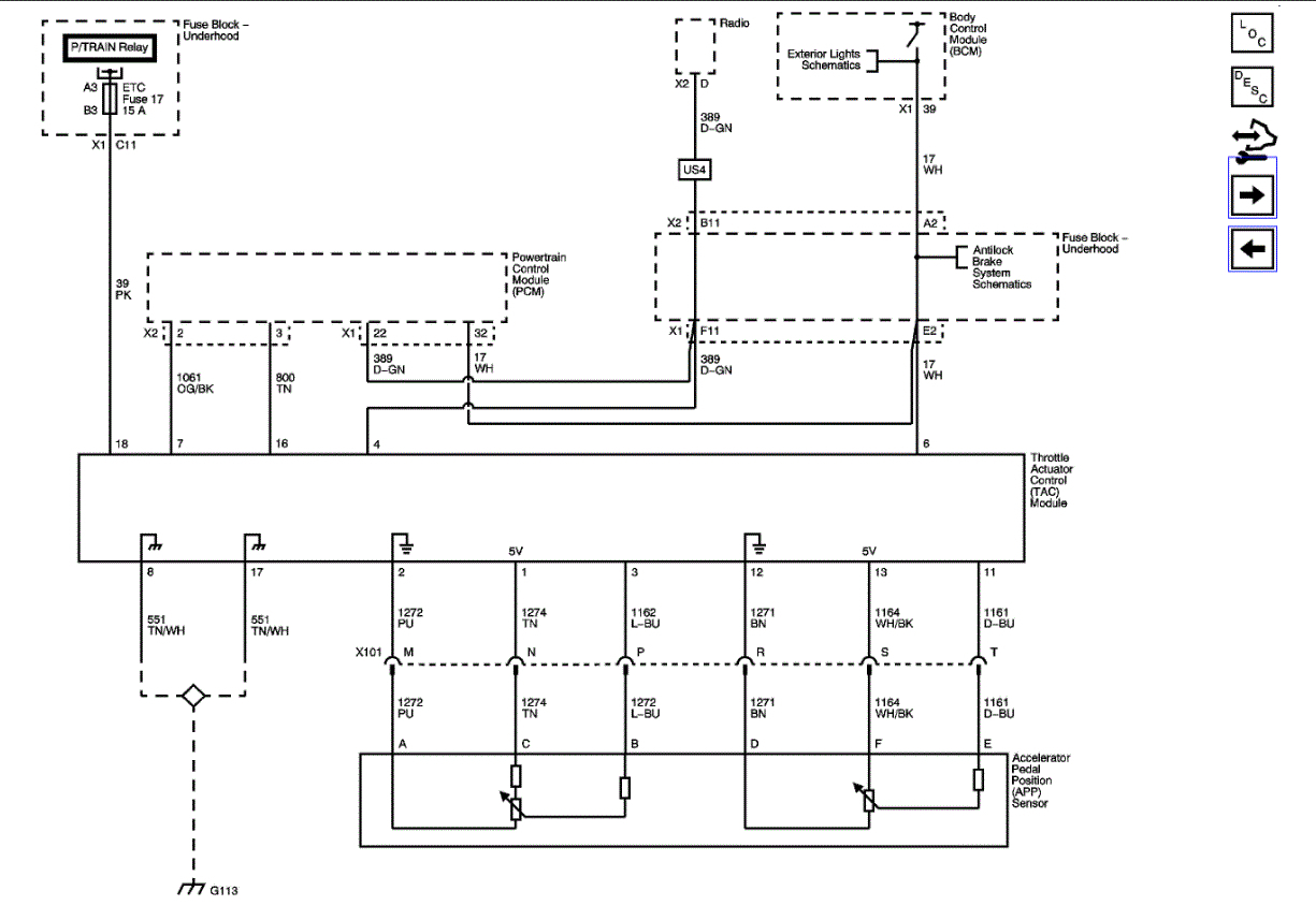
got a "reduced engine power" code and no acceleration one day after driving, put in park and reverse and then drive again. this was all of a sudden (literally). i had been driving like normal on that day. pulling out of a parking space i tried to accelerate and the gas pedal didn't give me any acceleration. I then noticed the reduced engine power notification on the screen. i luckily was able to cross the street to an auto part store. the OBD codes came up as: P0411, P0128 (third was a repeated code and U0107. By the time I got to the auto part store the gas pedal went all the way to the floor with no change in the sound of engine revving or idle. The weirdest thing is that a day or two later, my boyfriend was able to get it started and move then it cut out again. He has changed the thermostat, water pump (he noticed it was leaking/spitting a bit) and serpentine belt. a mechanic Budd advised to clean the throttle body (I'm not sure how clean it has to be) and tried changing out the pedal with one he got from a junk yard car. he currently is checking/changing out spark plugs/wires. The only other thing that we've been advised to do is to check the fuel pump so that's next.
Jan 25, 2022 at 7:33 PM



