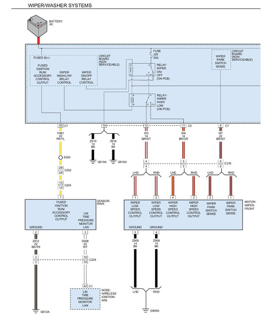
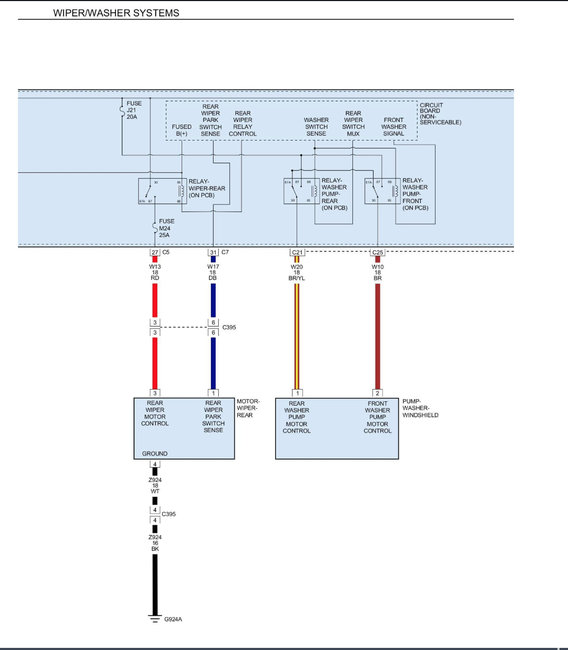
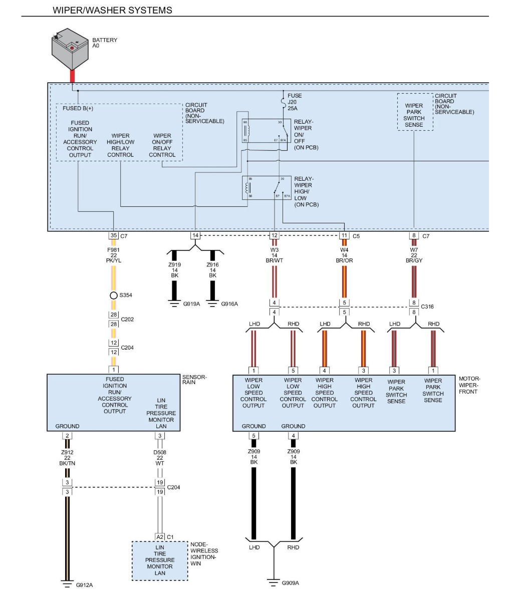
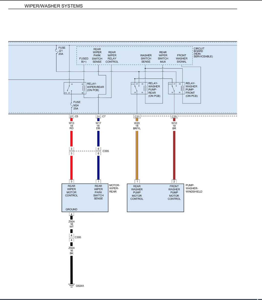
I have found no voltage at the plug in at the motor and no power for that fuse after taking the fuse out which was good. Fuse is #24.
The rear wiper started to stop once in a while then got stuck in the up position.
The rear wiper started to stop once in a while then got stuck in the up position.
Feb 9, 2020 at 5:46 PM







