Rear window shade schematic needed?

2001 MERCEDES BENZ S430
150,000 MILES • V8 • 2WD • AUTOMATIC
Avatar
DOLLABILL25
  • MEMBER
  • 44 POSTS
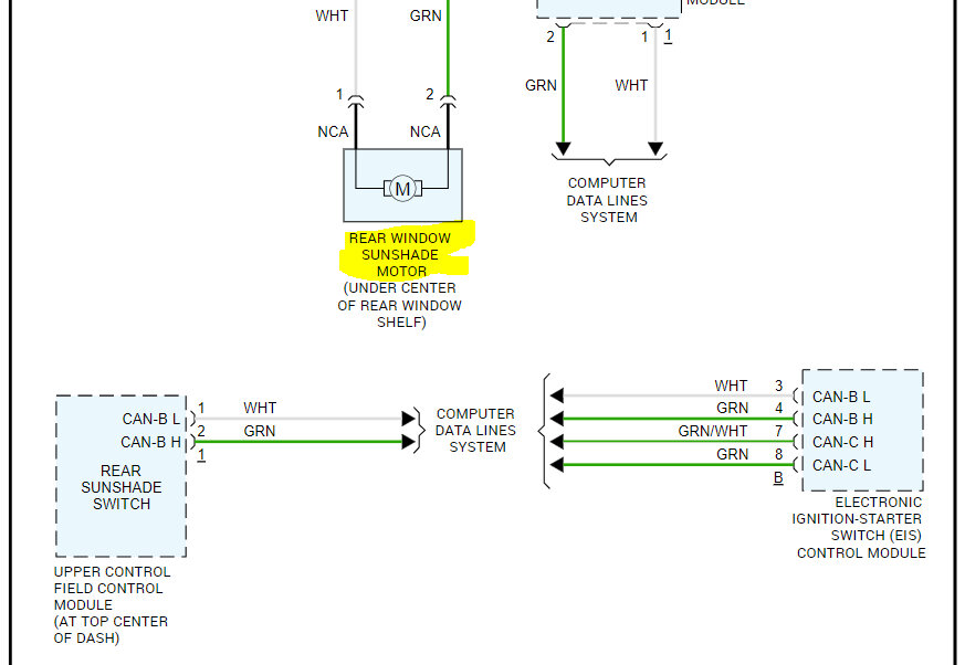
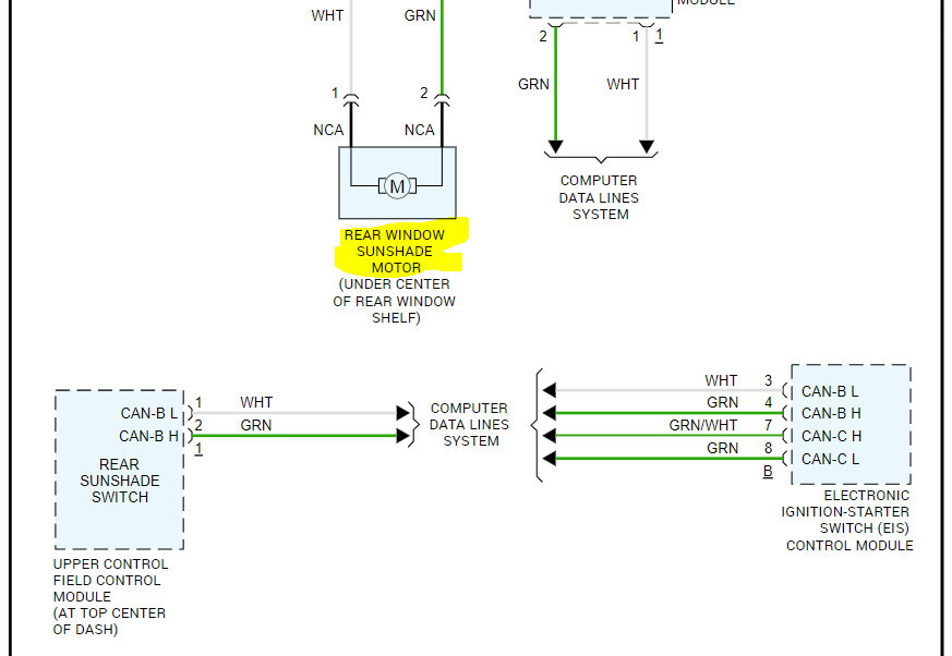
I just need the schematic for the rear window shade button if you have one thank you. And the rear window shade wiring diagram thank you.
Feb 19, 2024 at 3:37 PM
Advertisement
Avatar
JACOBANDNICKOLAS
  • CERTIFIED EXPERT
  • 110,175 POSTS
Hi,

I attached the wiring schematic below for the rear window shade motor. I had to cut the pic in half to make it readable for you. I did overlap the two so you can follow from one to the other.

Additionally, here is a link you may find helpful:

https://www.2carpros.com/articles/how-to-check-wiring

Let me know if this helps.

Take care,

Joe

See pics below.
Feb 19, 2024 at 9:09 PM