rear power window on driver side went down and will not go back up?

2015 HONDA PILOT
134,000 MILES • 3.5L • V6 • 4WD • AUTOMATIC
Avatar
BHEN
  • MEMBER
  • 3 POSTS
The dedicated switch at the door does not power the window. The master switch for this door also does not power the window. The fuses are good. I figured that because both switches did not power the window, the regulator/motor was bad. I replaced the regulator/motor assembly, and the window went down but still does not go up (still stuck down). Could it be a bad switch? Even if the window will not power from either the master switch and the dedicated switch on the door?
Dec 4, 2022 at 4:20 PM
Advertisement
Avatar
STEVE W.
  • CERTIFIED EXPERT
  • 15,113 POSTS
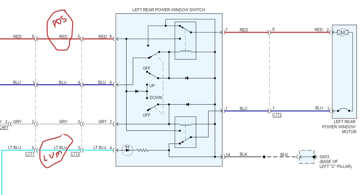
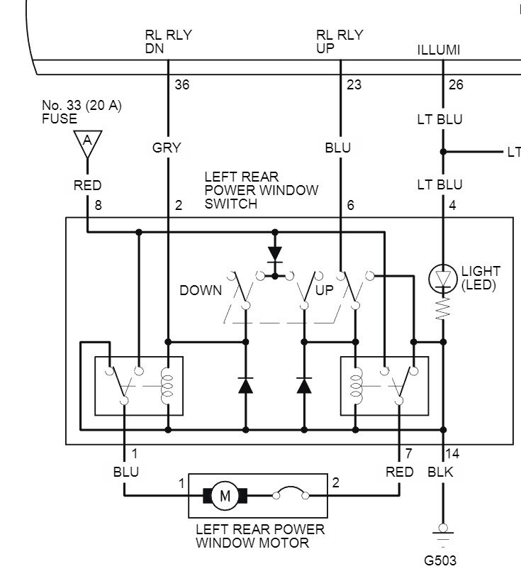
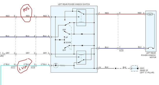
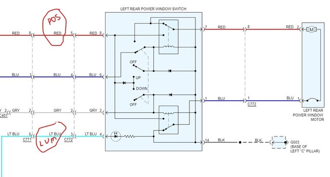
Attached are the wiring diagrams for the left rear window switch. From your description it sounds like a bad relay in the switch module. If you use a test light, you can see if the power is coming into the switch module. First use the light to be sure that there is power on the red wire at pin 8 with the key on. Now use the main window switch held up and check for power at the blue wire at pin 6 then move the switch down and check for power on the gray wire at pin 2. If those check out, then. Those wires are the control wires that switch the relays in the module. Now verify that the ground black wire at pin 14 is good. To test the wiring to the motor you can use a pair of wires connected to the battery and touched to the blue and red wires that go to the motor. Those are at pins 1 and 7. With the battery connected one way the window will go up and reversed the window goes down. If those test out but the window doesn't work the switch module is bad.
Dec 4, 2022 at 6:45 PM
Avatar
BHEN
  • MEMBER
  • 3 POSTS
Thanks Steve W! I will work on it this evening and let you know how it goes. I really appreciate the tips and the diagram.
Dec 5, 2022 at 5:21 AM
Advertisement
Avatar
BHEN
  • MEMBER
  • 3 POSTS
It was the switch. Replaced it and it works great. Going to return the regulator/motor assembly. Thanks Steve W!
Dec 8, 2022 at 3:49 PM
Avatar
STEVE W.
  • CERTIFIED EXPERT
  • 15,113 POSTS
You're welcome. Please return anytime with automotive questions.
Dec 8, 2022 at 5:56 PM