Is there a way to open the rear hatch without turning off the car?

2019 HONDA CIVIC
51,000 MILES • 4 CYL • 2WD • AUTOMATIC
Avatar
JDOMING728
  • MEMBER
  • 1 POST
I do deliveries and I have to shut off the car, I'm concerned on the wear and tear of the starting system.
Apr 17, 2022 at 8:00 AM
Advertisement
Avatar
STEVE W.
  • CERTIFIED EXPERT
  • 15,113 POSTS
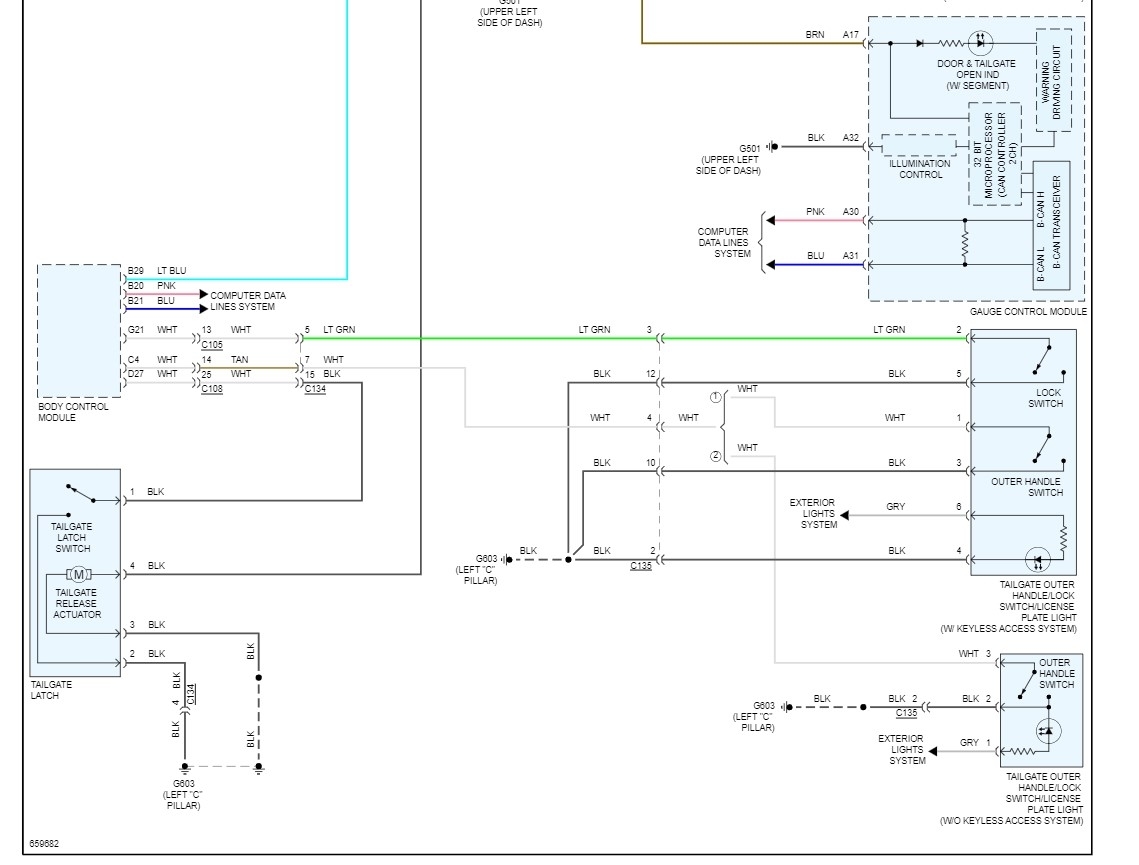
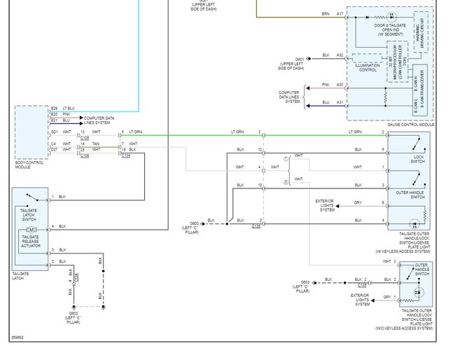
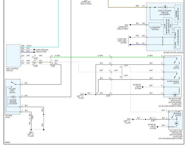
On one hand the idea of opening the hatch while you deliver sounds good, pretty much every state these days also has laws about leaving a running vehicle unattended as well. Plus, if someone were to "borrow" it and did any damage the insurance companies will roast you first. As long as the battery is kept up you shouldn't have an issue. The starters are pretty robust. Looking at the wiring the release relay is controlled by the BCM, and the release button has no direct connection, it only sends a signal to the BCM to open the hatch. This might be something a dealer could program for you but I've never tried it.
Apr 17, 2022 at 8:28 AM