Rear defroster switch replacement

1993 MAZDA PROTEGE
205,000 MILES • 4 CYL • MANUAL
Avatar
DYCAR2008
  • MEMBER
  • 18 POSTS
How do you replace the rear defroster switch? Do you need to remove the console cover over the switch location. What is holding the cover in place? The problem is the light in the defroster switch will be on during the summer months and it is working. But when it is winter the light in the switch is not working and the defroster is not working.
Dec 23, 2020 at 6:42 PM
Advertisement
Avatar
STEVE W.
  • CERTIFIED EXPERT
  • 15,113 POSTS
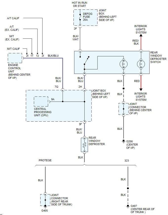
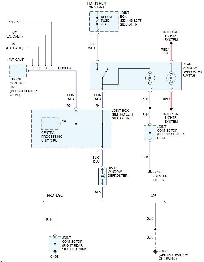
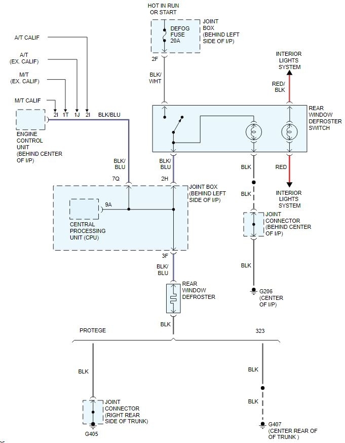
So I understand correctly, in the warmer months the switch works and the defroster grid works but when it gets cold it stops working or is it only the light that stops? If it all stops working in the cold it is most likely not the switch itself. It is nothing more than a simple on/off switch and temperature shouldn't stop it from working. I would start by checking that the defogger fuse in the box behind the left side of the instrument panel isn't corroded or loose in it's socket. Next I would go to the switch itself, you need to remove the trim panel it mounts behind to get to it, but there you can test it manually. A quick test of it's operation is also to turn on the switch and listen to the engine. The way the system works it should cause the engine to run a bit faster while on to compensate for the power the defrost grid uses but it can be very slight if there are no other loads on the engine.
Testing is simple once you access the switch, you can use a simple test light or a better test is something like a higher draw lamp like a fog lamp or even headlight type bulb. Connect one wire to a good ground, verify the light works and then use the other wire as a probe. With the switch off but key on you should find battery voltage on the black wire with the white stripe. Then when the switch is pushed on you should have battery voltage out of the black wire with the blue stripe. With the switch on the light should also come on. My guess is that when it's cold there is no voltage to the switch on the black wire with white stripe because it seems to work when warm. The issue then will be determining where the bad connection is between the fuse box and the switch. However you could run a bypass wire using a 20 amp inline fuse to feed the switch on the terminal the black with white wire is on. Run it to a switched power feed like where the defrost fuse is.
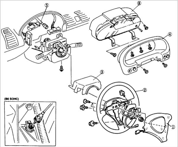
Depending on where the defogger switch is on your car you either remove the trim around the instrument panel or the upper part of the center console, build date and trim level moved them. For the ones with it below the instrument panel you remove that trim piece. For the ones below the heater controls you remove the rear section of the console then the forward section. What the service information shows for that is in the images below.
Dec 23, 2020 at 10:14 PM