Radio wiring diagrams the radio won't power on ?

2003 NISSAN MAXIMA
200,000 MILES • 3.5L • 6 CYL • AUTOMATIC
Avatar
JAYBARRIO
  • MEMBER
  • 1 POST
I got I have the car listed above that i won in a auction and the radio wont power on (stock radio). i checked the fuses and they are all good. no fuse is burnt out but radio still wont turn on. it will take the tape and CDs but just wont get no sound and no power on the stereo.
Apr 30, 2021 at 1:06 PM
Advertisement
Avatar
STRAILER
  • CERTIFIED EXPERT
  • 53,854 POSTS
This sounds like the amplifier inside the radio has overheated and gone out. To be sure lets check the power at the fuse #1 - interior panel, #56 and #65 engine compartment and the back of the radio to confirm the failure. These guides can help us:

https://www.2carpros.com/articles/how-to-check-a-car-fuse

and

https://www.2carpros.com/articles/how-to-use-a-test-light-circuit-tester

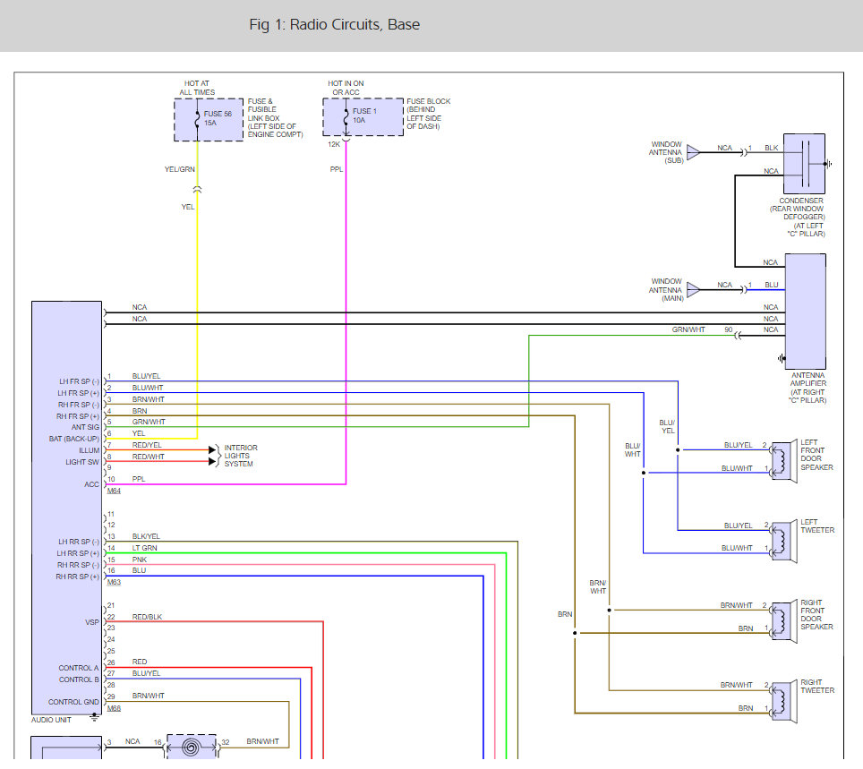
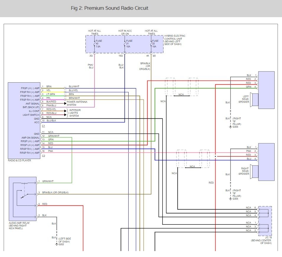
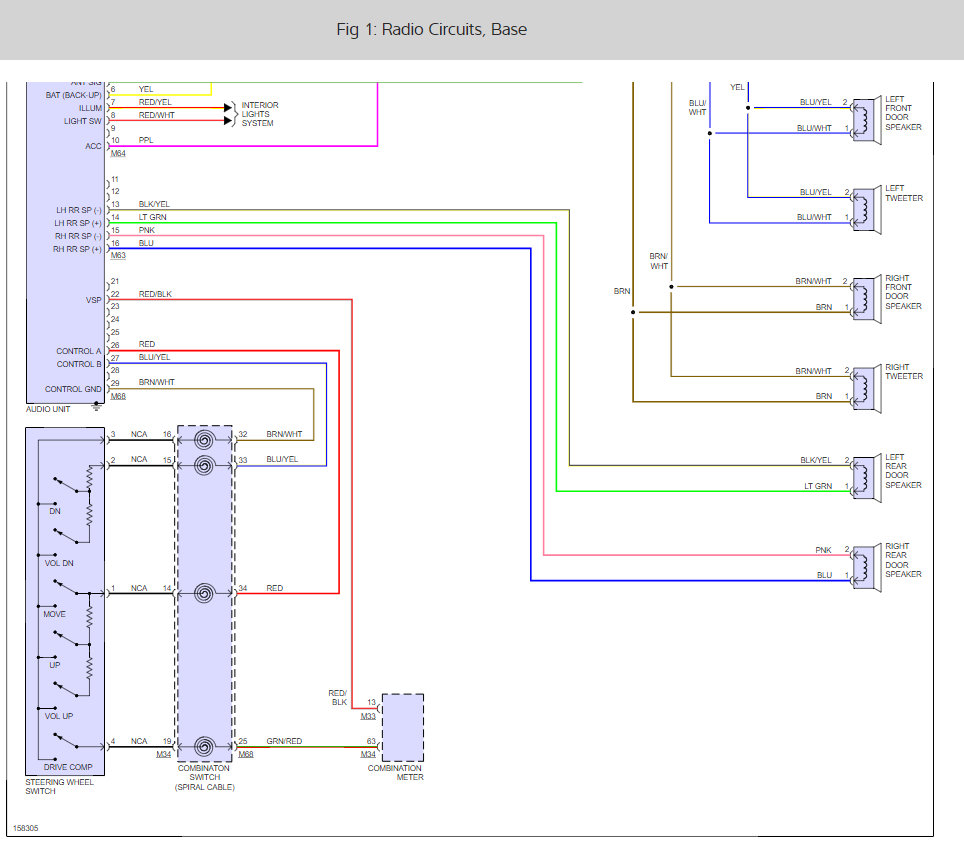
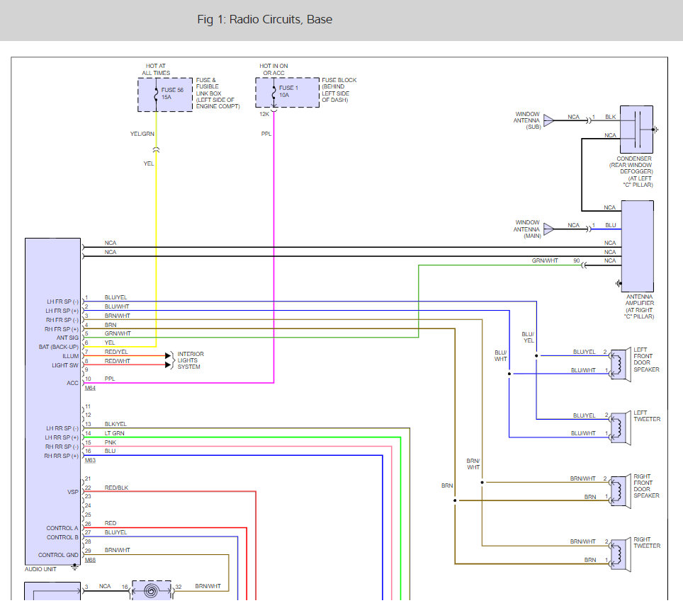
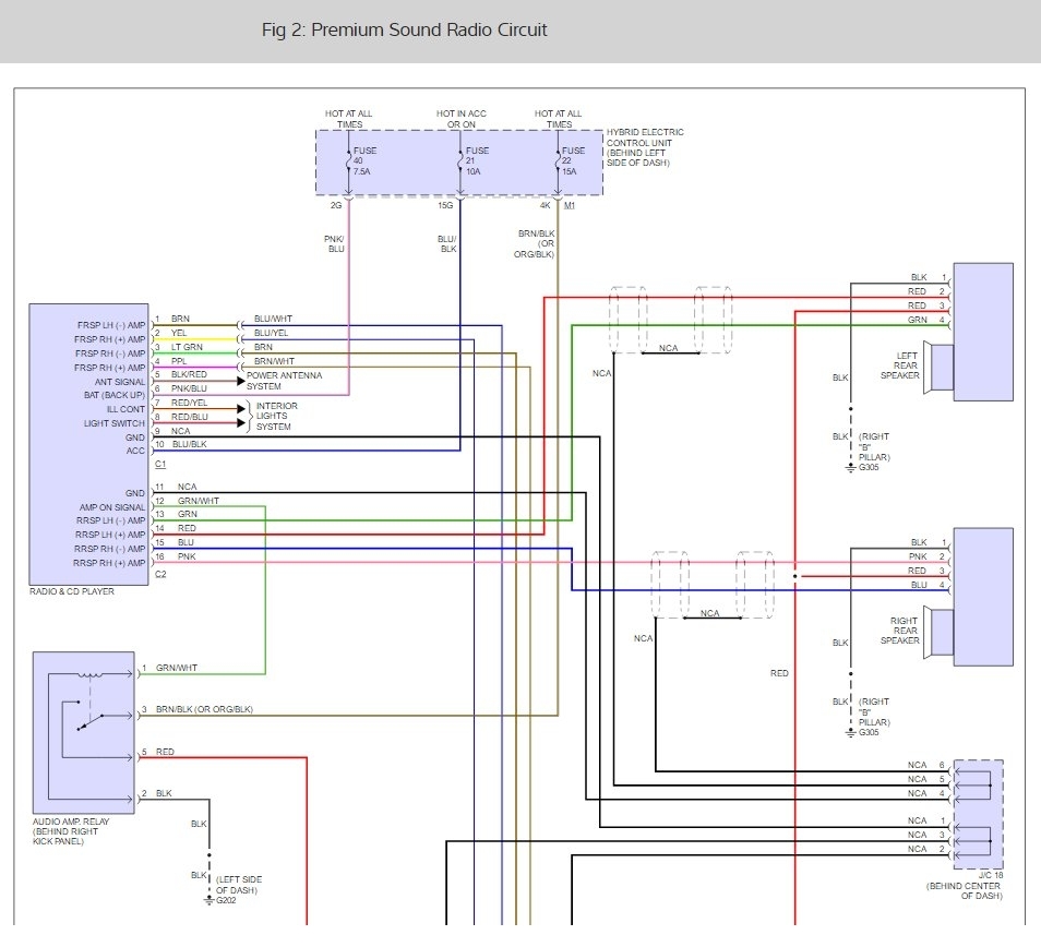
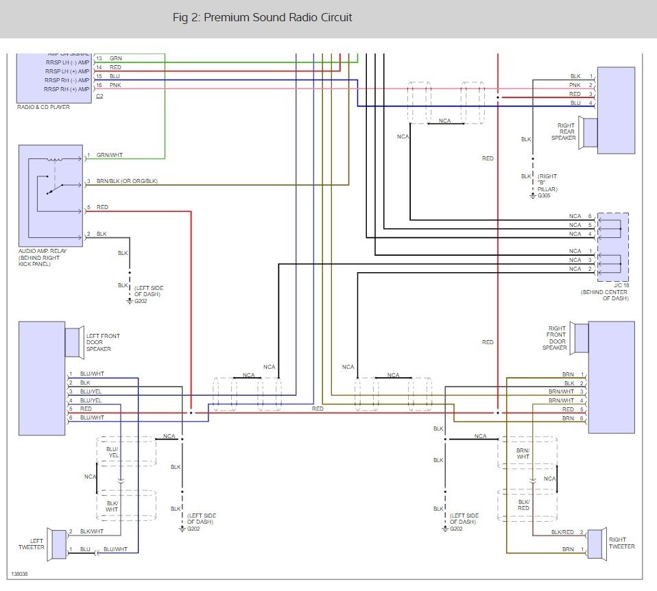
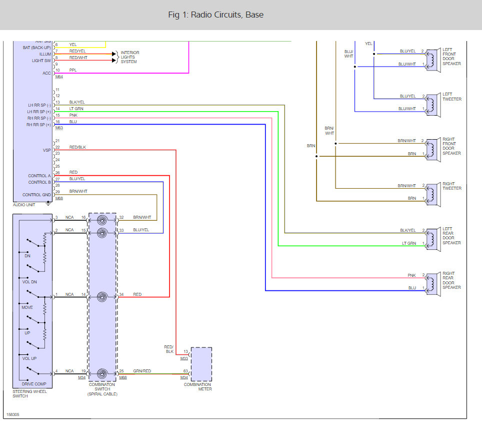
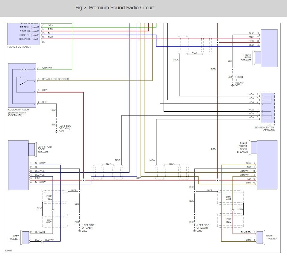
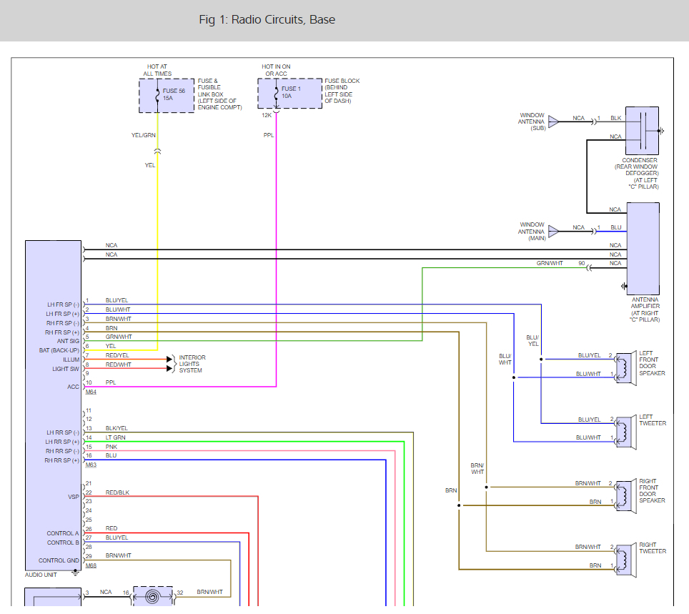
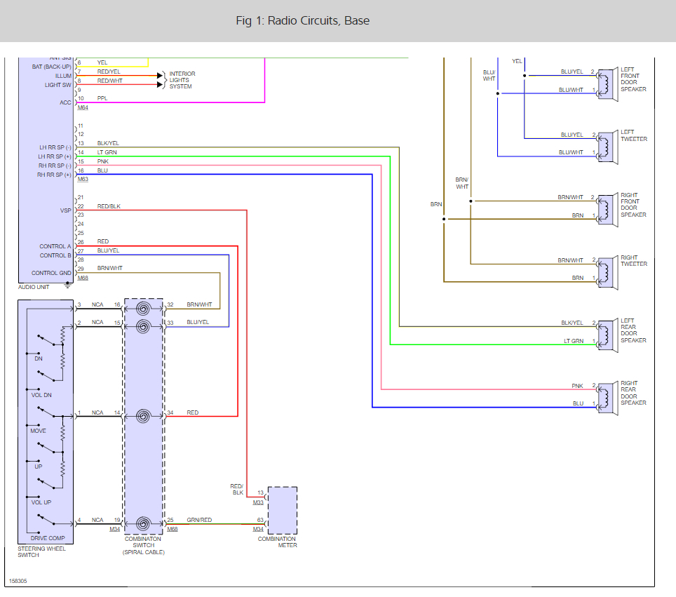
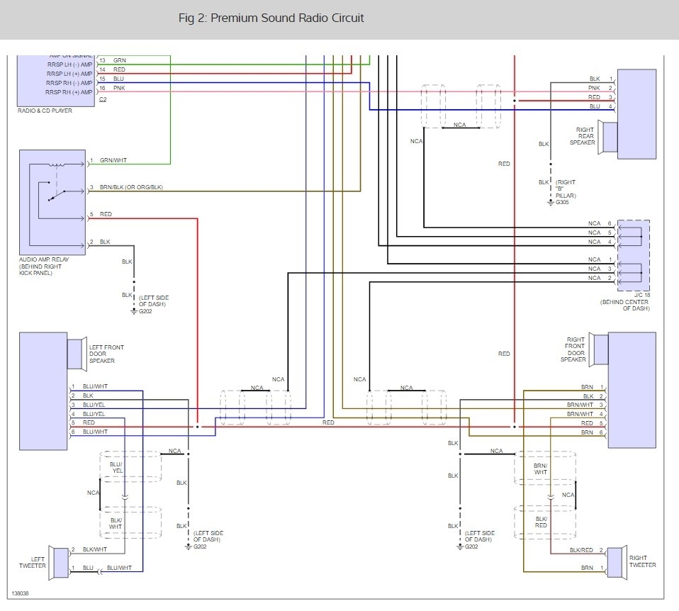
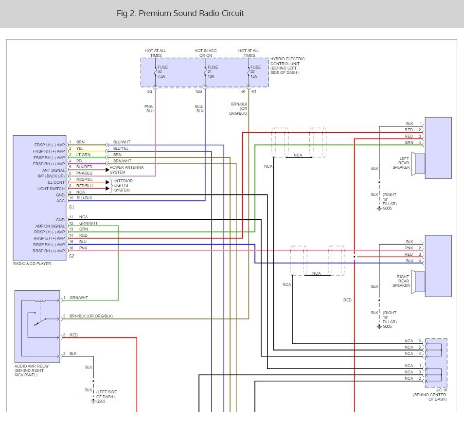
I included the radio wiring diagrams so you can see how the system works. Check out the diagrams (below). Please let us know what you find.
May 1, 2021 at 5:19 PM
Avatar
KESTEP8199
  • MEMBER
  • 1 POST
Power comes on but no sound coming from speakers
Jun 2, 2021 at 3:09 PM (Merged)
Advertisement
Avatar
STRAILER
  • CERTIFIED EXPERT
  • 53,854 POSTS
Hello,

It sounds like a fuse has gone out because there are three that run the system. Here are some 3 radio wiring diagrams so you can see which fuses that are. I will include the fuse box diagrams as well and a guide to show you how to do the testing.

https://www.2carpros.com/articles/how-to-check-a-car-fuse

and to make sure each component it getting power and ground

https://www.2carpros.com/articles/how-to-use-a-test-light-circuit-tester

Do you have a Bose system? If so, the sound signal level from the radio is not yet amplified. In my Bose, the speaker amp is located at the bottom of the rear dash in the trunk. I think it has a separate power fuse.

Please let us know what you find.

Cheers, Ken
Jun 2, 2021 at 3:09 PM (Merged)
Avatar
DERRICK JOHNSON
  • MEMBER
  • 2 POSTS
power comes on no sound. can you help me please?
Jun 2, 2021 at 3:09 PM (Merged)
Avatar
STRAILER
  • CERTIFIED EXPERT
  • 53,854 POSTS
There are two fuses that run the system I would start by checking them first.

Here is a guide and some diagrams (below) to help you get the job done:

https://www.2carpros.com/articles/how-to-check-a-car-fuse

If the fuses are good you probably have a radio that has gone out.

See if the unit has a good ground and power.

https://www.2carpros.com/articles/how-to-use-a-test-light-circuit-tester

Please let us know what you find.

Cheers, Ken
Jun 2, 2021 at 3:09 PM (Merged)
Avatar
BILLY GIDEON
  • MEMBER
  • 1 POST
When the stereo is on, there is sometimes a loud high pitch squeal that comes out through the speakers. I am sure it is a short of some kind but have no clue where it may be coming from. Can you help me in any way? Anything would be appreciated.
Jun 2, 2021 at 3:09 PM (Merged)
Avatar
STRAILER
  • CERTIFIED EXPERT
  • 53,854 POSTS
Hello,

I would start by having the system on and then start moving the wiring harness around to see if that makes a difference, if not the unit itself probably has a bad solder joint on the circuit board. Here is the wiring diagram for the problem so you can do some testing.

Please let us know what happens.

Cheers, Ken
Jun 2, 2021 at 3:09 PM (Merged)