Radio installation

2007 KIA SPECTRA
158,000 MILES
Avatar
CHEFDRE621
  • MEMBER
  • 36 POSTS
Hello, I am putting a 7 inch LED radio screen in my car. I bought a wire harness at Best Buy that matches my car. I soldering all the wires. My questions are on my radio plug, I have a pink, green and brown wire left. And on the harness I bought I have a striped blue which means amp on. What do I do with these wires? Or which of the three wires do I use for the striped blue? I sent a picture to show you. Thanks
Aug 4, 2021 at 3:47 PM
Advertisement
Avatar
DANNY L
  • CERTIFIED EXPERT
  • 5,648 POSTS
Hello, I'm Danny.

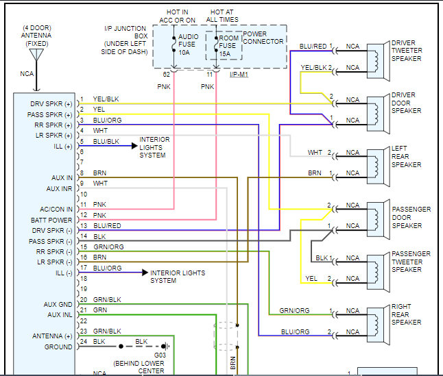
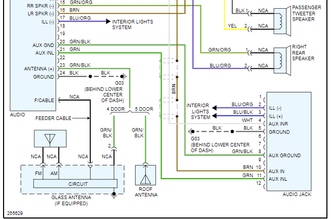
The blue or striped blue wire on an aftermarket head unit is for an amplifier turn on or power antenna turn on. You will probably just be leaving it unattached if you aren't going to be installing an aftermarket amplifier. Your stock harness antenna wire is green-black. I've attached a wiring diagram for your Kia below. I've cut the picture in half for you to view larger. Let us know if you have any further questions on this issue. Hope this helps and thanks for using 2CarPros.
Aug 5, 2021 at 1:17 AM