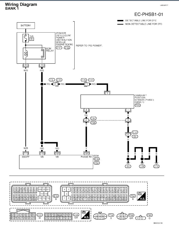
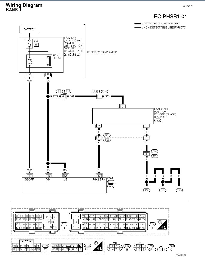
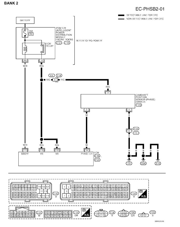
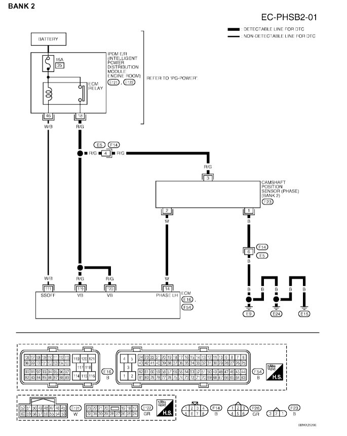
Hello all, first time poster here. I have had a p0340 code for about a week and changed out the Can sensor this afternoon. Symptoms before the change were intermittent slow acceleration (would drastically improve if I turned off the engine and started it again). Yesterday it shut down and took forever to get restarted. After changing the sensor, I still have slow acceleration and it is still throwing the code after clearing it with my code reader. I am fairly handy around an engine, and I don’t want to throw anymore parts at the problem in hopes of fixing it. What should my next steps be in troubleshooting this issue? Trying to keep from sending it into the shop if at all possible. Thanks in advance for any help y’all can provide.
Jan 20, 2022 at 6:50 PM










