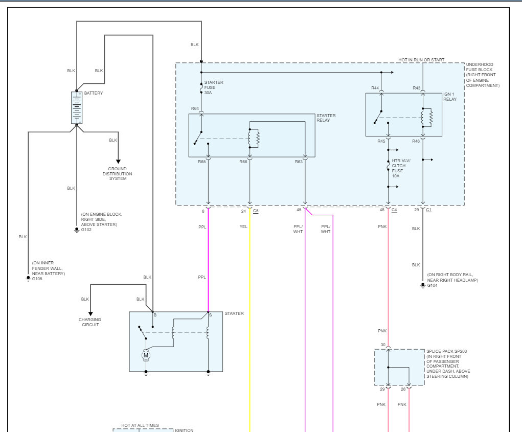
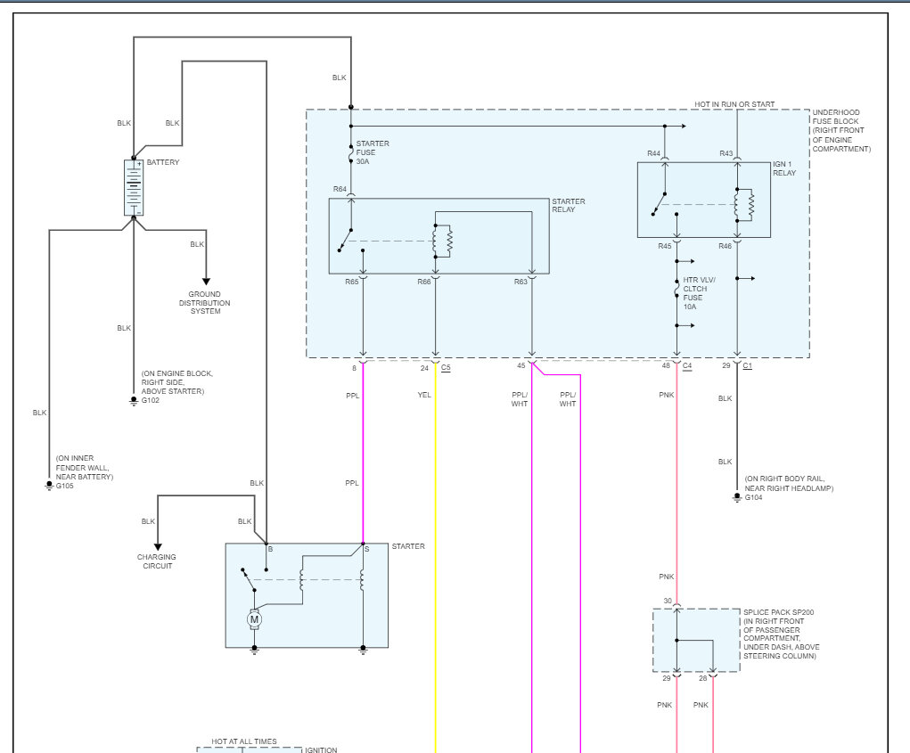
So i bought this new car and at first the push to start was working fine. Yesterday when i attempted to turn on the push to start nothing happened? So the way it works is you open the key to where all the lights pop up on your dash then you hold the push to start and it should turn on.. But now it’s not turning on ?
Could this loose red wire be the problem?
Oct 24, 2023 at 8:30 AM
(Merged)