Problems cooling, drives sluggish and hearing ticking sounds

1992 LINCOLN TOWN CAR
170,000 MILES • 4.6L • V8 • 2WD • AUTOMATIC
Avatar
HAILEEGRACECRIMI12
  • MEMBER
  • 19 POSTS
Keeps running hot. Doesn't read hot on the dash but you can tell . starting to drive sluggish and hearing ticking sounds lately. Have changed the thermostat twice,ECT sensor,water pump which made it start flowing but still doing the same thing. Can see steam or smoke coming out of vents and when I turn it off, I can hear that tic a motor makes when it's not getting cooled down. Fans working. Don't know what to do next. Thought about replacing radiator but wondering if i could take it out and clean it and the bottom hose real good first to see if it works.. this thing only has a cap at the overflow . not anywhere else. lost on what it is.
Sep 8, 2020 at 5:11 PM
Advertisement
Avatar
JACOBANDNICKOLAS
  • CERTIFIED EXPERT
  • 110,175 POSTS
Hi,

If the mileage you listed is accurate and the radiator has never been flushed, I think that is a good idea. I do have a question. You mentioned there is white steam or smoke from the vents. Normally that indicates a heater core leak. Have you noticed anything wet on the passenger side floor? Does the steam have a sweet smell that could indicate it is related to a coolant leak? Do the radiator hoses get solid when the vehicle is at operating temp?

Here is a link you may find helpful. It explains how to flush this type of system.

https://www.2carpros.com/articles/coolant-flush-and-refill-all-cars

As far as the engine temperature, what you should really do is use an infrared thermometer to confirm your beliefs. The idea that you hear a ticking from the engine could be related to low oil pressure.

Also, are there any other engine concerns? With the mileage, it could even be a timing issue related to a stretched timing chain. If you haven't already, you may want to check for codes. This has an OBD 1 diagnostic system and it doesn't require a scan tool to retrieve codes. Here is a link that shows how it's done:

https://www.2carpros.com/articles/ford-lincoln-mercury-obd1-1995-and-earlier-diagnostic-trouble-code-definition-and-retrieval

You may consider checking for codes. Something could be stored that will help point us in the right direction.

Let me know if any of this helps or if you have other questions. Additionally, other than the overheating concerns, let me know if it is running properly when not overheating.

Take care,
Joe

Sep 8, 2020 at 6:33 PM
Avatar
KASEKENNY
  • CERTIFIED EXPERT
  • 18,907 POSTS
I think you are on the right path. I suspect you have a restriction or a coolant flow issue. The odd thing is it does not show it is running hot.

Let's use a laser temperature meter around the engine and see if there are any hot spots. If not, maybe we have a different type of heat issue. If the engine is not running hot but the engine runs poorly when hot, it could be a fuel issue.

Let's start with this and go from there.

https://www.2carpros.com/articles/how-to-use-an-infrared-temperature-meter
Sep 8, 2020 at 6:33 PM
Advertisement
Avatar
HAILEEGRACECRIMI12
  • MEMBER
  • 19 POSTS
Okay, so i pulled the radiator out cleaned it, along with all the hoses , cleaned them. Put everything back like it was , filled it with coolant , started it up , and she ran like a top. sounded better than ever . let it run a good 20 minutes and everything was a okay. So i shut her down and went in to bed. Next morning i get ready to go to work , get in and it won't start. Cranks and cranks but won't start up. i notice i don't hear the fuel pump like usual when i turn the key forward. i check the valve on the fuel rail and nothing, not a drop of fuel comes out. check the fuel pump reset button in the trunk. Pull it out nothing push it back in , nothing.. What happened? Did i do this or did my fuel pump really just go out right now? Surely not. Please somebody help me.
Sep 9, 2020 at 6:24 PM
Avatar
JACOBANDNICKOLAS
  • CERTIFIED EXPERT
  • 110,175 POSTS
Hi,

Check to make sure the crankshaft position sensor isn't disconnected or damaged. You could have hit something when removing the radiator.

I attached a pic of it below.

Let me know.

Joe
Sep 9, 2020 at 6:49 PM
Avatar
KASEKENNY
  • CERTIFIED EXPERT
  • 18,907 POSTS
If the fuel pump is not running then it is not running. No telling when this could happen even if it seems not possible, the facts are the facts. So we need to sort those out.

However, we unfortunately need to start a new post because we need to keep each one to one topic. Basically others will not find the solution to a fuel issue under this post.

Here is a link to start a new post. Let's start that and if you can check power at the fuel pump, that would help confirm it is a pump. If you need a wiring diagram, we can post that on the new post.

https://www.2carpros.com/questions/new
Sep 9, 2020 at 6:53 PM
Avatar
KASEKENNY
  • CERTIFIED EXPERT
  • 18,907 POSTS
Do what Joe suggested first. That makes sense and I didn't think of that. I wouldn't think a crank sensor would cut the pump but the injectors instead but before you start a new post, I would follow what he said because that does make sense with the work you did.
Sep 9, 2020 at 6:54 PM
Avatar
HAILEEGRACECRIMI12
  • MEMBER
  • 19 POSTS
Yes, i think we are still on the topic especially since kasekenny1 just mentioned the possibility of this being a fuel issue before i even posted anything about a fuel pump. So kasekenny1, what exactly are you thinking when you say " a fuel issue"? i tried to test for power to the pump from underneath but couldn't really get to it. What's the easiest way to do this?
Sep 10, 2020 at 4:57 PM
Avatar
KASEKENNY
  • CERTIFIED EXPERT
  • 18,907 POSTS
Okay. The easiest way to test for a fuel issue is to use starter fluid in the intake and see if it fires for a few seconds. If it does then we know if it is not getting fuel. Either due to a faulty fuel pump or the injectors are not being pulsed. However, we can get into that once we know it is a fuel issue.

Does that make sense?
Sep 10, 2020 at 7:31 PM
Avatar
HAILEEGRACECRIMI12
  • MEMBER
  • 19 POSTS
It makes sense but I already know it's something to do with the fuel pump because for one, I do not hear it come on when I turn the key over and its a very distinct and loud sound that it makes that can't go unnoticed and two, the Schrader valve on the fuel rail has not a drop coming out of it no matter how hard I try to get it to.
Sep 10, 2020 at 11:23 PM
Avatar
HAILEEGRACECRIMI12
  • MEMBER
  • 19 POSTS
Did the self test for codes today. Getting back these codes. 72,73,74.6,7\
Sep 11, 2020 at 5:13 PM
Avatar
KASEKENNY
  • CERTIFIED EXPERT
  • 18,907 POSTS
72 - Failed Dynamic response test MAP sensor
73 - Check TP sensor due to no movement during dynamic response test
74 - Brake on off did not cycle during engine running self test
67 - High voltage at Pin 10 AC input or Pin 30 Neutral Drive while cranking or KOEO test.

Let's tackle the 67. I attached the testing for it but if these are all new codes, I suspect you do have something left unhooked or we damaged a wire.

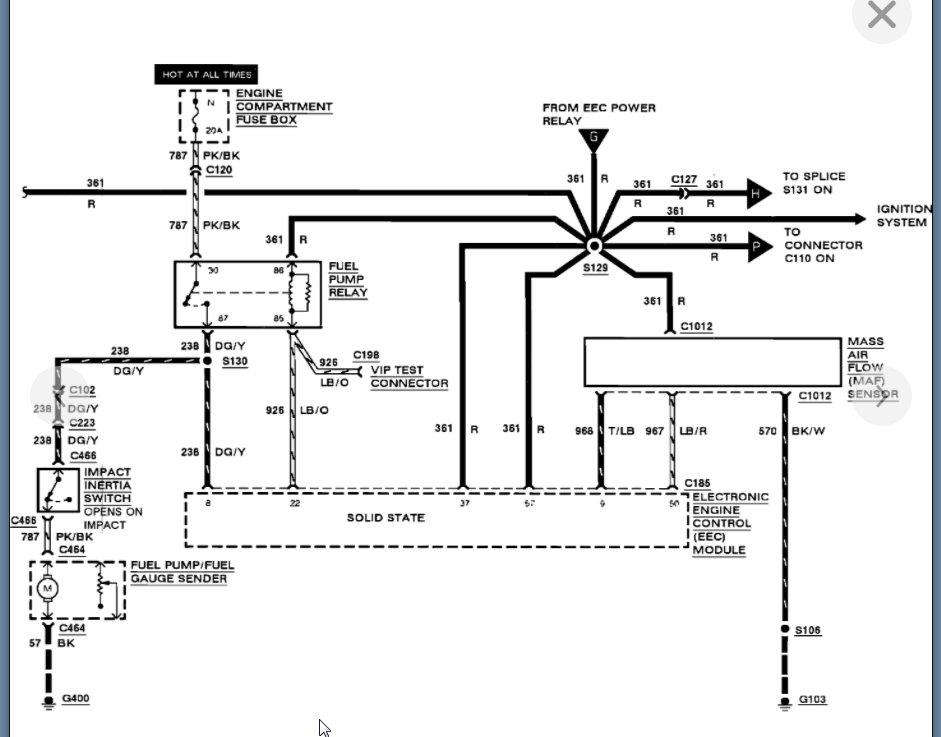
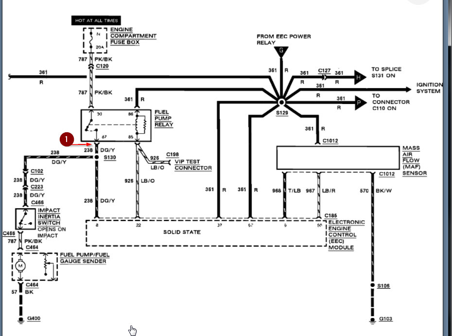
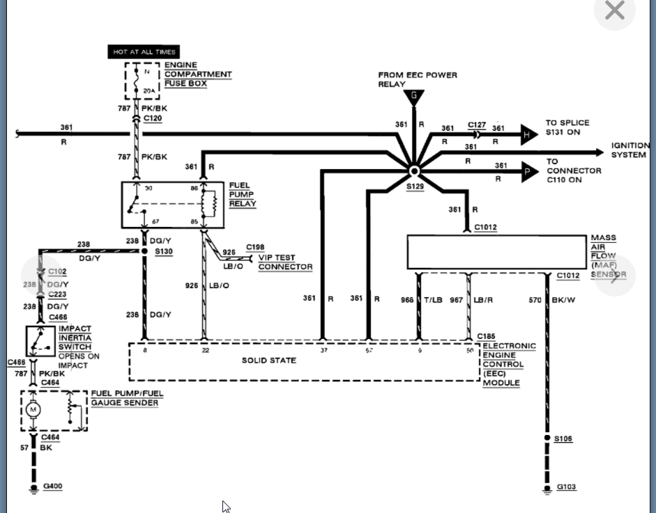
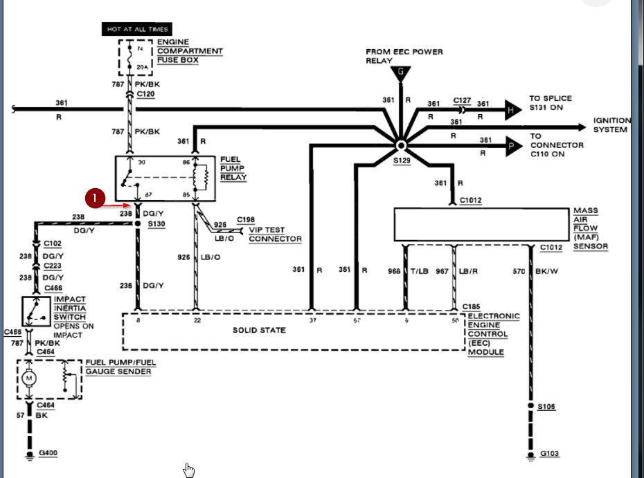
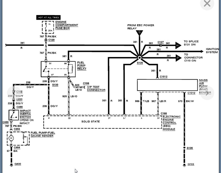
However, we should go to the pump and check power at key on. Clearly I am trying to tie this the repair you made but maybe we have a coincidence. I attached the wiring diagram but you only have one wire and a ground wire so we need 12 volts at the pump when key is on.

Let's run through this and go from there.
Sep 11, 2020 at 7:32 PM
Avatar
HAILEEGRACECRIMI12
  • MEMBER
  • 19 POSTS
Okay, so I didn't really understand some of that so let just say, i got to the pump there were 4 wires and going from the schematics I've seen dg/y is the hot wire but i may be wrong. Regardless , none of the 4 wires are getting power with the key on or off. i went back and traced my steps and what i did. Even traced the dg/y all the way back to the relay. i'm lost. i did run a wire strait from the battery to the pump and it kicked on.
Sep 14, 2020 at 3:34 AM
Avatar
KASEKENNY
  • CERTIFIED EXPERT
  • 18,907 POSTS
Okay. Let's go to the relay and remove it. Jump pin 30 to 87. Does the pump come on when the key is on? Then jump 86 to 87, does the pump come on?

Next, let's put the red lead of you meter on the battery positive and then the black lead of the meter on pin 85. Then turn the key on and see if your meter reads 12 volts. This is testing the EEC's ability to ground this relay in order to close it.

Let me know what you find with this and we can go from there.
Sep 14, 2020 at 6:48 PM
Avatar
HAILEEGRACECRIMI12
  • MEMBER
  • 19 POSTS
Okay, so I jumped the pins and nothing. So i ran a strait line from my Bart to the fuel pump and still nothing. I replaced the pump and at first nothing. Then i jumped pin re 30 to87 and bam started right up. But that's the only way it will stay running. I tried another relay and doesn't work. So i ran a toggle switch from the relay to my dash and now have to cut it on and off as i need to go. What should i do? Is this safe to leave it like this?
Sep 21, 2020 at 4:59 PM
Avatar
JACOBANDNICKOLAS
  • CERTIFIED EXPERT
  • 110,175 POSTS
Hi,

The biggest concern is that you have an accident, there is a fire, and you are unable to cut power to the pump. It's a scary thought, but all cars have a safety default to shut fuel down. This eliminates that safety feature.

I have to refresh. Did you check the EEC relay, EEC power relay, and the inertia switch in the trunk? See attached pics.

Joe

Sep 21, 2020 at 6:36 PM
Avatar
KASEKENNY
  • CERTIFIED EXPERT
  • 18,907 POSTS
That is great. The reason the relay is not working is either you are not getting power on the other side of the relay (pin 86) or the PCM is not grounding it (pin 85). Take a look at the wiring diagram and you will see that pin 85 is connected to the PCM.

The way to test this is to remove the relay and put your red meter lead the positive battery terminal. The black lead of your meter on the terminal 85 of the relay. Then turn the key on. If the PCM grounds this circuit, your meter will show 12 volts.

Then check for power on pin 86. Simply put the red lead on pin 86 and the black lead of your meter on ground and turn the key on. You should have 12 volts.

You can leave the toggle switch if you want. The relay is only there as a control. So basically the fuel pump will only turn on when the PCM grounds the relay and closes the contact in the relay to send power to the fuel pump. The way you have it the fuel pump will not shut off until you flip the switch which could be a bit of an issue in some cases.
However, I would want to fix it so let's just do these two tests and I am sure we will figure this out. Thanks
Sep 21, 2020 at 6:37 PM