Hello, I'm Danny.
The hazards and back-up lamps do not have a relay but the DRL's do. It sounds like you might be having a wiring issue such as a ground. Here is a tutorial showing how to test wiring:
https://www.2carpros.com/articles/how-to-check-wiring
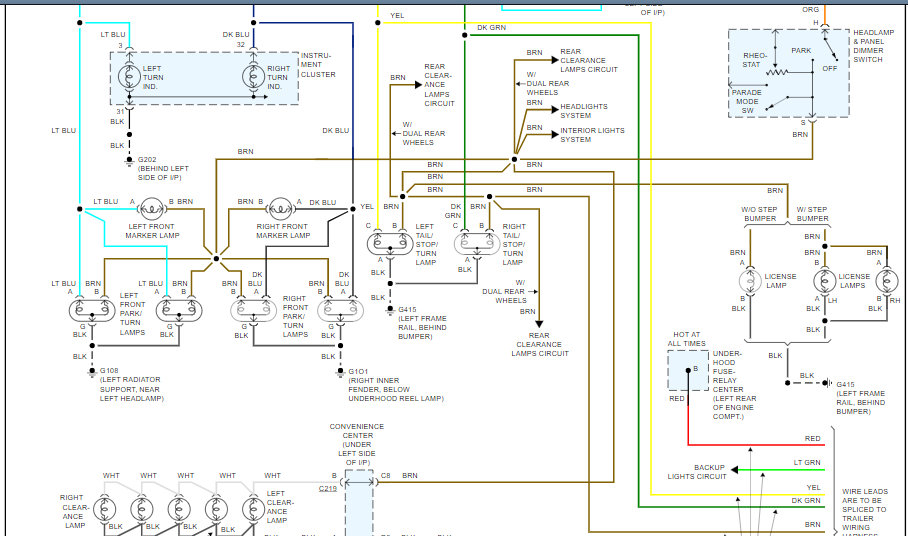
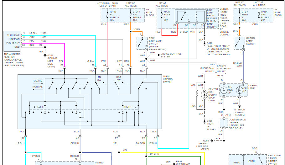
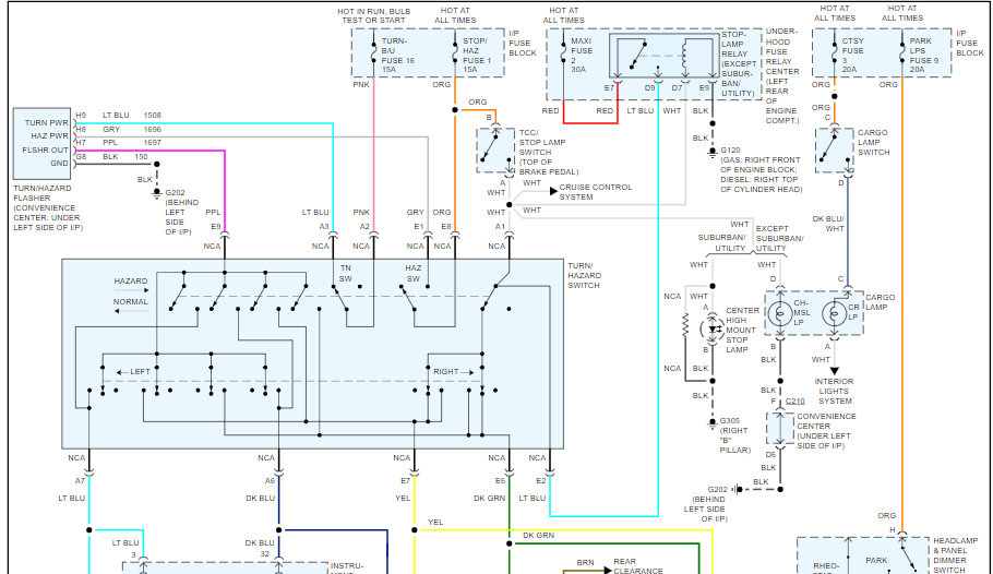
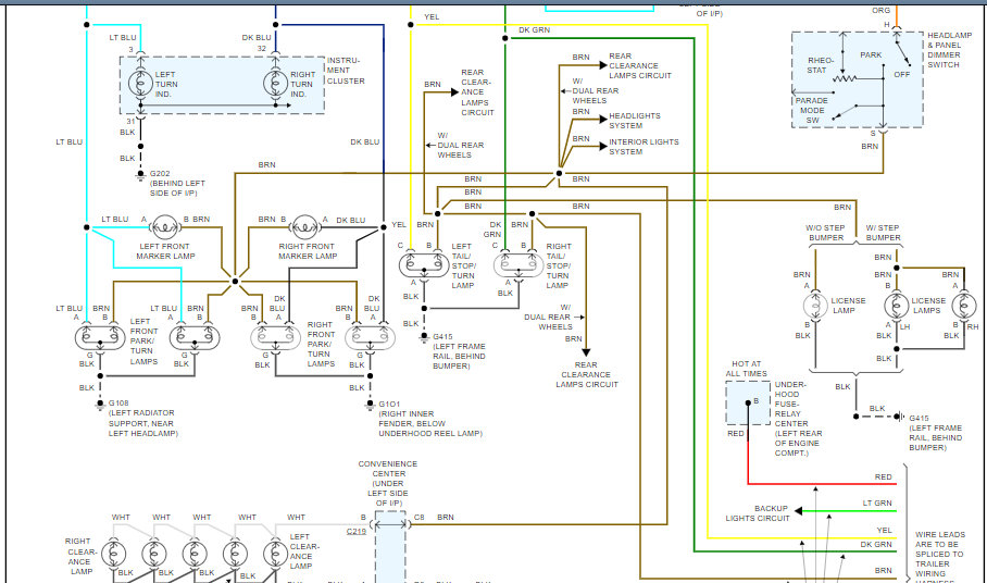
I've attached a wiring diagram below of the exterior lighting system. I've cut the picture into 3 pieces so you can view larger. I've also attached a picture of the DRL located below. Let us know what you find and get back to us to further diagnose. Hope this helps and thanks for using 2CarPros.
Images (Click to enlarge)
Dec 9, 2020 at 9:25 PM