☰
Login
Join
×
Home
Answered Questions
Repair Topics
Repair & Service Guides
Popular Questions
Warning Lights
Trouble Codes
How It Works
Testing / Diagnostics
Symptoms
Videos
Login
Become a Member
Home
Buick
Lucerne
Body
Window
Switch
Power window switch drivers side not working
2007 BUICK LUCERNE
146,000 MILES
TIM BURK
MEMBER
2 POSTS
FOLLOW
All other switches work on power switch but drivers window does not work.
May 12, 2018 at 10:55 AM
Advertisement
ASEMASTER6371
CERTIFIED EXPERT
52,796 POSTS
Good afternoon.
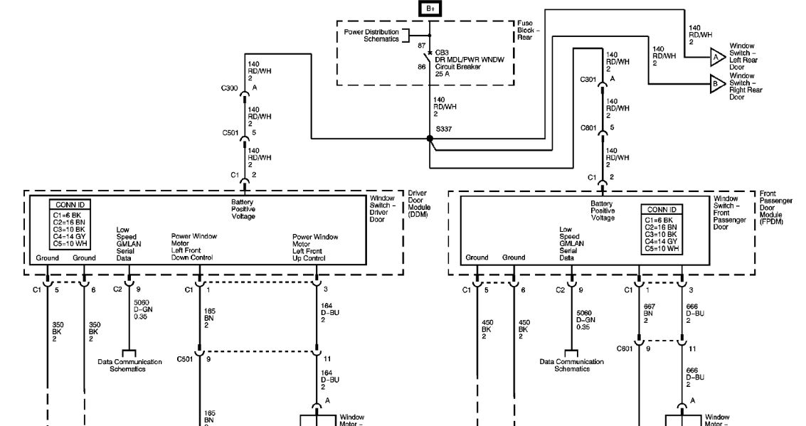
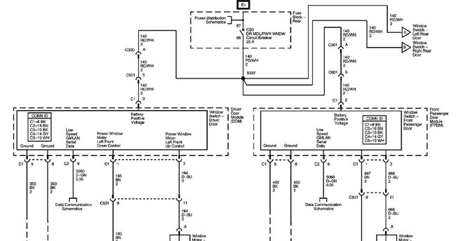
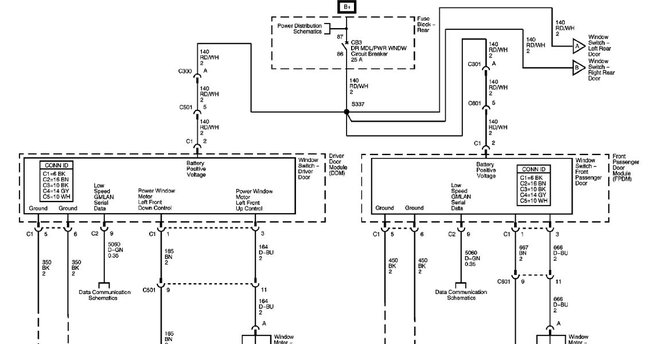
The first thing you need to do is to check for power to the switch. I will attach a wiring diagram for you to view for the wiring to test.
Check the red/white tracer for power to the switch.
You need to pop up the switch from the panel and test with a voltmeter or test light.
Roy
Image (Click to enlarge)
May 12, 2018 at 11:36 AM
TIM BURK
MEMBER
2 POSTS
The switch is now working, the connections were loose. Thank you very much!
May 12, 2018 at 2:13 PM
Advertisement
ASEMASTER6371
CERTIFIED EXPERT
52,796 POSTS
Good find. Glad it works.
Roy
May 12, 2018 at 3:20 PM