Power outlet not working

2005 DODGE CARAVAN
120,000 MILES • 3.3L • V6 • 2WD • AUTOMATIC
Avatar
VFARIA
  • MEMBER
  • 2 POSTS
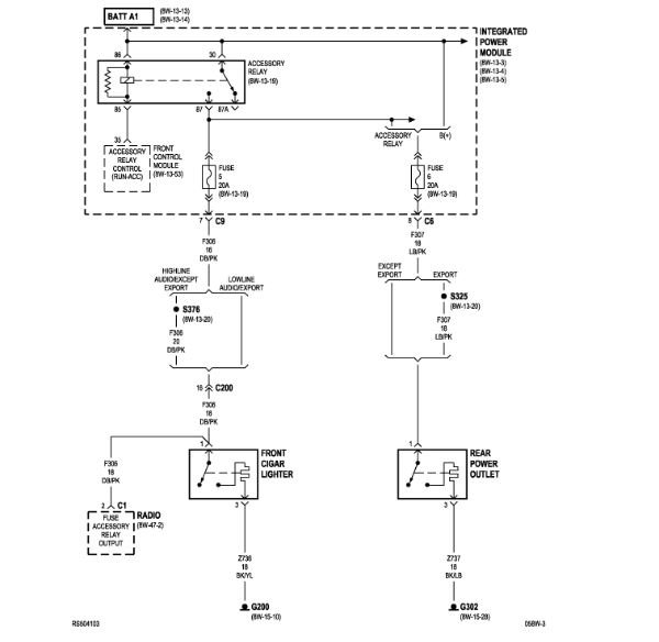
Both front and rear power outlets (cigarette lighter outlet) went out as well as the push in light in between visors at the same time. And I have already checked the 20amp fuses under hood I even replaced them and nothing.
Mar 23, 2019 at 3:20 PM
Advertisement
Avatar
ASEMASTER6371
  • CERTIFIED EXPERT
  • 52,796 POSTS
Good afternoon,

Did you check voltage to the fuse on both sides? I would start there.

The outlets are powered by the TIPM or totally integrated power module. It is the fuse box.

Check for power on both sides and check for power to the outlet. It may be the TIPM that is the failure.

Roy

Roy
Mar 23, 2019 at 3:25 PM
Avatar
VFARIA
  • MEMBER
  • 2 POSTS
Thank you for your quick response ASEMASTER6371. I have checked and there is power. I am so stuck! Ugh, this is definitely frustrating.
Mar 23, 2019 at 3:40 PM
Advertisement
Avatar
ASEMASTER6371
  • CERTIFIED EXPERT
  • 52,796 POSTS
You are welcome.

There is power where?

Roy
Mar 23, 2019 at 3:44 PM