Hi and thanks for using 2CarPros.
I need to know if you have an aftermarket radio installed or is it the original Jeep radio.
Next, I'm not 100% sure what you are asking for. So, I'm going to try and answer a couple things. First, you indicate power antenna replacement in the heading. Here are the directions for that process. Picture 1 correlates with these directions.
________________
Power Antenna
1. Disconnect and isolate the battery negative cable.
2. Remove the right front inner fender liner.
Power Antenna Remove/Install
3. Remove the antenna cap nut and escutcheon from the top of the fender.
4. Remove the fuse access panel in the right cowl side trim panel, and remove the push-nut that secures the trim panel to the junction block.
5. Remove the two screws that secure the right cowl side trim panel to the front door opening trim and remove the cowl side kick panel trim.
6. Locate the antenna coaxial cable connector near the junction block at the right cowl side panel. Unplug the connector by pulling it apart while twisting the metal connector halves. Do not pull on the cable.
7. Unplug the power antenna wire harness connector from the junction block.
8. Remove the antenna mounting bolts.
9. Remove the antenna wire harness and coaxial cable by pulling the grommet out of the cowl side panel from inside the right front fender wheel housing. Then pull the wiring and cable through the hole in the cowl side panel.
10. Reverse the removal procedures to install. Tighten the hardware as follows:
- Antenna cap nut - 7.9 N.m. (70 in. lbs.).
- Antenna mounting bolts - 8.4 N.m (75 in. lbs.).
-----------------------------------
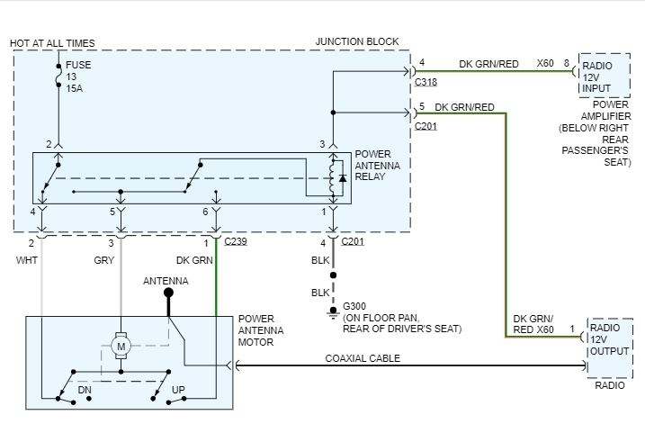
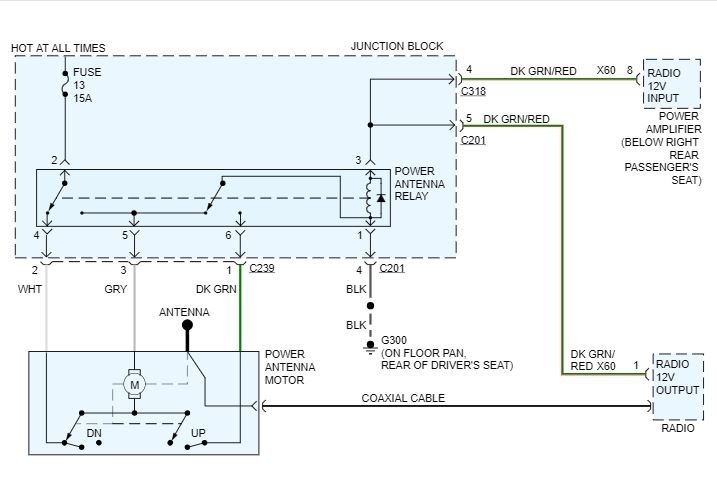
Next, you mention that there is no power to the antenna. How was it checked? Have you checked the antenna relay? I have attached a wiring schematic for you to review. You mentioned that a gray wire wasn't connected, and that appears to be the power supply to the antenna motor. Take a look at the second picture, the wiring schematic to see if it is helpful.
Keep in mind, if you replaced the original radio, I have no schematic to follow with regards to it.
Let me know if any of this helps or if you have other questions.
Take care,
Joe
Images (Click to enlarge)
Dec 27, 2018 at 3:07 PM