power window fuse location

2005 PONTIAC SUNFIRE
Avatar
HEATHERSNEED
  • MEMBER
  • 1 POST
Electrical problem 4 cyl Two Wheel Drive Automatic 39k miles

I will keep this short. I rolled my driver side window down and it did not go back up. i took the door apart and popped out the switch and the switch is damaged but there was a wire that came un-solider. Trying to get it back up the loose wire torched a hot wire. The sunroof did not work and so i replaced the circuit breaker which caused the sunroof to work. However the passenger window now does not work. The lights on the switch does not work so i am thinking there is a fuse that needs to be replaced. I have used a tester and pulled them out and can not find it. The top row of fuses are difficult to reach so those are untested. In this row of fuses there is one that i don't know what it is. The abbreviation is APO. If this is not it, do you know where this fuse could be.
Oct 3, 2008 at 8:34 AM
Advertisement
Avatar
STRAILER
  • CERTIFIED EXPERT
  • 53,855 POSTS
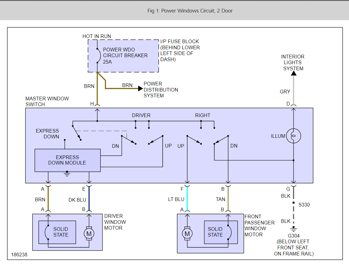
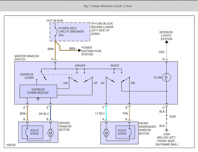
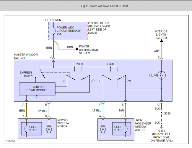
Doesn't show any fuses it shows circuit breaker. The power for both front windows (assuming it is a 2 door) goes through the master (drivers ) switch. If the power wire isn't connected there, the pass side wont work either.

Here are some guides and diagrams that will help you confirm and fix the problem.

https://www.2carpros.com/articles/how-to-use-a-test-light-circuit-tester

Check for power at the switch and at the circuit breaker.

Please let us know what happens so it will help others.

Cheers, Ken
Aug 22, 2017 at 3:41 PM