windows not working correctly?

1999 PONTIAC GRAND AM
180,000 MILES • 6 CYL • FWD • AUTOMATIC
Avatar
JAMIE J
  • MEMBER
  • 1 POST
i am trying to put the cable back on track but cant seam to get it back on the wheels is there a trick to get it back on it power window to work?
Nov 8, 2009 at 11:52 AM
Advertisement
Avatar
KNOWYOURAUTO
  • CERTIFIED EXPERT
  • 113 POSTS
This is not what you want to hear but, it is what it is. The cables are held in place by a very small and thin plastic tab near the pulleys. Here's the hard part: The cables are tensioned during assembly and then the end of each cable is "stamped" into place to secure it. This stamping makes rebuilding impossible as it permanently deforms the metal.

The ONLY repair is to replace the window regulator in its entirety. They are available from the dealer and aftermarket at places like CarQuest, AutoZone, etc. with or without a new window motor.

Good Luck,

KnowYourAuto
Nov 14, 2009 at 10:07 PM
Avatar
CHERRIEMOON
  • MEMBER
  • 3 POSTS
Hello,

I can no longer control my rear power windows. I want to replace one because it will not stay up. How do I know if it is the window motor or the window regulator that needs to be replaced?
Jul 14, 2020 at 12:39 PM (Merged)
Advertisement
Avatar
KHLOW2008
  • CERTIFIED EXPERT
  • 41,814 POSTS
Usually it is not the fault of the motor if the windows slides down by itself as the motor would not turn easily. It could be the linkages between the motor and regulator though.

You need to remove the motor and regulator to check in order to confirm.
Jul 14, 2020 at 12:39 PM (Merged)
Avatar
DOCFIXIT
  • CERTIFIED EXPERT
  • 18,828 POSTS
That model comes as unit motor/regulator common problem they use a plastic cable.
Jul 14, 2020 at 12:39 PM (Merged)
Avatar
RANDAJO1
  • MEMBER
  • 2 POSTS
my electric driver's window is moving very slow, how do I fix this?
Jul 14, 2020 at 12:39 PM (Merged)
Avatar
SATURNTECH9
  • CERTIFIED EXPERT
  • 30,869 POSTS
You have a bad window motor or a binding window glass most likely a bad window motor.You will have to remove the inner door panel to see which it is.
Jul 14, 2020 at 12:39 PM (Merged)
Avatar
RANDAJO1
  • MEMBER
  • 2 POSTS
Thank you
Jul 14, 2020 at 12:39 PM (Merged)
Avatar
SATURNTECH9
  • CERTIFIED EXPERT
  • 30,869 POSTS
Your welcome that's what were here for.
Jul 14, 2020 at 12:39 PM (Merged)
Avatar
SBOHN
  • MEMBER
  • 1 POST
Window goes almost half way down and then stops and seems to slip off track. I have to manually grab and pull up then window moves up automatically again.
Jul 14, 2020 at 12:39 PM (Merged)
Avatar
MMPRINCE4000
  • CERTIFIED EXPERT
  • 8,548 POSTS
You will have to remove the interior door panel and check window regulator and rivets holding window to regulator.
Jul 14, 2020 at 12:39 PM (Merged)
Avatar
BLUMONSTER
  • MEMBER
  • 46 POSTS
[quote:0cf2e4b1cc="sbohn"]Electrical problem
1998 Pontiac Grand Am 6 cyl Two Wheel Drive Automatic 120000 miles

Window goes almost half way down and then stops and seems to slip off track. I have to manually grab and pull up then window moves up automatically again.[/quote:0cf2e4b1cc]

If I were you I would get a Haynes manual from ebay or Alibris for 4-10 dollars, it is very helpful to have the repair manual.
Jul 14, 2020 at 12:39 PM (Merged)
Avatar
WOLFPIERCE
  • MEMBER
  • 3 POSTS
the window buttons stopped working after the driver side sparked from a cut line, neither button works. we got a new button from a grand prix but we cant find the wiring diagram for either of the cars .
Jul 14, 2020 at 12:40 PM (Merged)
Avatar
SATURNTECH9
  • CERTIFIED EXPERT
  • 30,869 POSTS
Have you checked all the fuses yet?
Jul 14, 2020 at 12:40 PM (Merged)
Avatar
WOLFPIERCE
  • MEMBER
  • 3 POSTS
yes, they seemed fine
Jul 14, 2020 at 12:40 PM (Merged)
Avatar
SATURNTECH9
  • CERTIFIED EXPERT
  • 30,869 POSTS
Do you have a 2 door or four door ?Do you have a multi meter to do some testing.
Jul 14, 2020 at 12:40 PM (Merged)
Avatar
WOLFPIERCE
  • MEMBER
  • 3 POSTS
I have a 2 door and no I don't have one.
Jul 14, 2020 at 12:40 PM (Merged)
Avatar
SATURNTECH9
  • CERTIFIED EXPERT
  • 30,869 POSTS
We on or a test light to look for the problem.
Jul 14, 2020 at 12:40 PM (Merged)
Avatar
MARJORINE
  • MEMBER
  • 3 POSTS
Ugh...yes, I am getting this car so that it is ready to sell.

Okay, are there any good instructions online on how to fix a window regulator? I have pretty much decided that is what my mechanics broke. They wouldn't take responsibility for being careless with my fragile crank window. Instructions? I have a manual but it really isn't much help.

My AC seems to be low on r134a since it has not been blowing much of any cold air. Late in the season to be worrying about this, but you know how it is. Living down south, you'd be insane not to have AC. How do I know if it is just low on refrigerant and not something more costly? The compressor looks like it is running and it is blowing out cold air but not much. Of course, I have stopped using the AC when I noticed that it wasn't producing any cold air.

Also...the biggest question of all since I do not have a cause pinpointed and it is kind of important now that colder weather is coming. My vents won't switch from the regular vents to the windshield defrosters. What could be causing this?

Oh, and as I specified in the title. My car is a 1995 Grand Am SE Coupe with almost 88k miles (yes, you read right). I don't know the engine size and I really doubt it matters with my question.

Lizzy :)
Jul 14, 2020 at 12:40 PM (Merged)
Avatar
JONESJT
  • MEMBER
  • 7 POSTS
My experience is with my wife's 93 Grand Am SE, 130K miles.

I'm not sure what manual you have, but I found a Chilton's manual (the vehicle specific, $20 variety, similar to the Haynes manuals sold at Auto Zone, but I think the Chilton's are more helpful) to be very helpful. If it is a manual crank window I can help with more specific instructions as I have done this job before.

I would recommend going ahead and recharging the refridgerant (make sure the vehicle does, in fact, use r134a and not the older R12, I can't remember when this switch was made, but my 93 had the R12; R12 is incompatible with r134a). The refridgerant is cheap and easy to do yourself and the most likely culprit, relative to the other possibilities.
Jul 14, 2020 at 12:40 PM (Merged)
Avatar
MARJORINE
  • MEMBER
  • 3 POSTS
Any thoughts on the vent problem?

I know my refrigerant is r134a because it says so under the hood. It also says it holds 2.25lbs of it. ;)

What other parts will I need to fix my window other than a new regulator? I'm about to order a new one so I want to be sure what else I should add to my cart.
Jul 14, 2020 at 12:40 PM (Merged)
Avatar
JONESJT
  • MEMBER
  • 7 POSTS
It just depends on what is broken. You can usually see what the problem is if you take the interior panel off of the door; you'll have to do this to replace the regulator anyway. The only other components that make up the window crank assembly are a plastic guide rail, some plastic pieces used to attach the window to the regulator, and some screws and nuts. Usually the regulator is installed using rivets at the factory, it is much easier to replace them with short screws and nuts though. The proper sized rivets aren't easy to find and require a large rivet gun.
Jul 14, 2020 at 12:40 PM (Merged)
Avatar
SCOTT B
  • MEMBER
  • 1 POST
1997 pontiac grand am 152,000 miles the electric window has froze in place and will not move i have verified power is present and am sure the motor needs replaced until i can do so i would like to know if there is a way to manually raise the window without complete disassembly
Jul 14, 2020 at 12:40 PM (Merged)
Avatar
BOOTDOG
  • CERTIFIED EXPERT
  • 665 POSTS
place one hand on the outside and one on the inside of the window. have someone hit the window switch to go up while you force the window up with your hands. good luck :wink:
Jul 14, 2020 at 12:40 PM (Merged)
Avatar
  • MEMBER
  • 1 POST
My two front windows have slid down into the doors. I cannot get them to come back up. You can hear the motor run in the door. I believe that the frame holding the window has broken (not sure though). Just recently we were caught in a really bad storm and almost drowned.......how do I get the windows up....even to jerryrig then till I can get them repaired. They asked for 400.00 per door to fix them. Nuts.
Jul 14, 2020 at 12:40 PM (Merged)
Avatar
FILMONT
  • MEMBER
  • 6 POSTS
[quote:b60fcb24b3="[email protected]"]My two front windows have slid down into the doors. I cannot get them to come back up. You can hear the motor run in the door. I believe that the frame holding the window has broken (not sure though). Just recently we were caught in a really bad storm and almost drowned.......how do I get the windows up....even to jerryrig then till I can get them repaired. They asked for 400.00 per door to fix them. Nuts.[/quote:b60fcb24b3]

I have a '99 so hopefully my "fixes" will help. My drivers window did the same thing. I had to take off the door panel and put the window on the two plastic window "holders"...not sure what they're called. Eventually, I just JB welded the windows to the holders and that's has held up for the past two years or so!
Jul 14, 2020 at 12:40 PM (Merged)
Avatar
DUSTYSTRAIT
  • MEMBER
  • 2 POSTS
All four window motors go really slow, then lock up. It takes along time to finally roll them up all the way. Would all four motors be bad, the window swiches, fuse, or what?????
Jul 14, 2020 at 12:40 PM (Merged)
Avatar
JDL
  • CERTIFIED EXPERT
  • 16,098 POSTS
Welcome to the forum. Does the power window circuit breaker get hot when you operate the windows? I have seen a faulty window motor cause the breaker to get hot to the tough. If there is another 30 amp circuit breaker in the fuse box, switch them out, see if it makes any difference, I doubt if it will. You can also check for available voltage at the circuit breaker, key on, use a voltmeter. All your window switches get voltage through the master switch, make sure the switches aren't sticking.
Jul 14, 2020 at 12:40 PM (Merged)
Avatar
CDELAHANTY
  • MEMBER
  • 1 POST
Where can I find instructions on replacing the power window mechaniisms on thei car. Most are not working.
Jul 14, 2020 at 12:40 PM (Merged)
Avatar
JDL
  • CERTIFIED EXPERT
  • 16,098 POSTS
Hello, I'd check the electrical circuits first, at the master switch and individual door switches. The autozone site has removal info, if anything needs to be removed. You can probably read it faster than I can post it.
Jul 14, 2020 at 12:40 PM (Merged)
Avatar
WSN1974
  • MEMBER
  • 2 POSTS
1995 Pontiac Grand Am 6 cyl Automatic
----------------------------------------------------------------
both my windows stopped working at once, would this be a fuse that went bad?
Jul 14, 2020 at 12:40 PM (Merged)
Avatar
BMRFIXIT
  • CERTIFIED EXPERT
  • 19,053 POSTS
Very uncommon
but like in any electric issue you always check fuses 1st
check the wiring harness by driver door jam too
check for power at the driver door switch
Jul 14, 2020 at 12:40 PM (Merged)
Avatar
RKILDAL
  • MEMBER
  • 1 POST
My poweer windows quit working. I replaced the fuse for the windows and for the accesories. Where should I look next.
Jul 14, 2020 at 12:41 PM (Merged)
Avatar
CARADIODOC
  • CERTIFIED EXPERT
  • 34,308 POSTS
If all the windows quit at the same time, suspect broken or frayed wires in the rubber tube between the driver's door hinges.
Jul 14, 2020 at 12:41 PM (Merged)
Avatar
JDL
  • CERTIFIED EXPERT
  • 16,098 POSTS
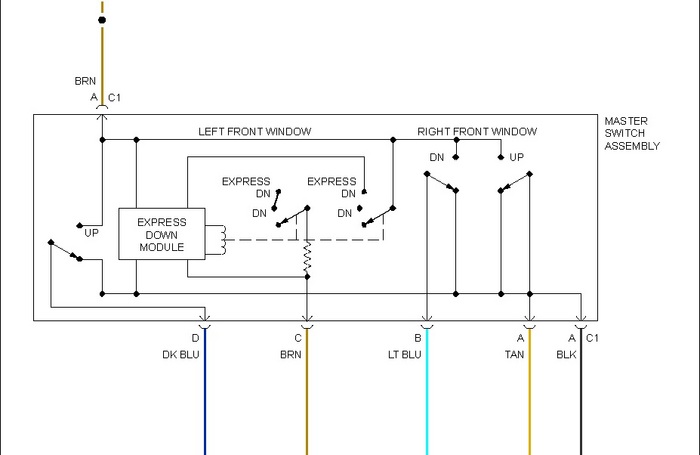
The info I looked at was for a two door. Yes, check the wiring harness, hinge side of door. Pull the rubber boot back to access wires. Brown wire, top, in diagram, is voltage to master switch, hot all the time, that key is on, voltage comes from power window circuit breaker. The black wire in diagram is ground. If you use a testlite between those two wires, key on, it should lite up. You have to penetrate the insulation. If good voltage and ground, have to check master switch.
Jul 14, 2020 at 12:41 PM (Merged)
Avatar
GAYLENE10
  • MEMBER
  • 1 POST
both the driver and passenger side power windows stopped working at the same time. If this is a fuse can you please tell me where it is located. I have looked in dash on drivers side and under hood. I find it odd that both windows stopped working at the same time.
Jul 14, 2020 at 12:41 PM (Merged)
Avatar
JDL
  • CERTIFIED EXPERT
  • 16,098 POSTS
Check the power window relay in the fuse box. Use a voltage tester and check for voltage where the relay plugs in, should go hot with the key on. I'll double check the wiring info.
Jul 14, 2020 at 12:41 PM (Merged)
Avatar
JDL
  • CERTIFIED EXPERT
  • 16,098 POSTS
For the two door, everything shows to be wired through the master switch. Wiring below.
Jul 14, 2020 at 12:41 PM (Merged)