PO452 Trouble Code

2005 JEEP GRAND CHEROKEE
120,000 MILES • 4.7L • V8 • 4WD • AUTOMATIC
Avatar
HILO TOM
  • MEMBER
  • 14 POSTS
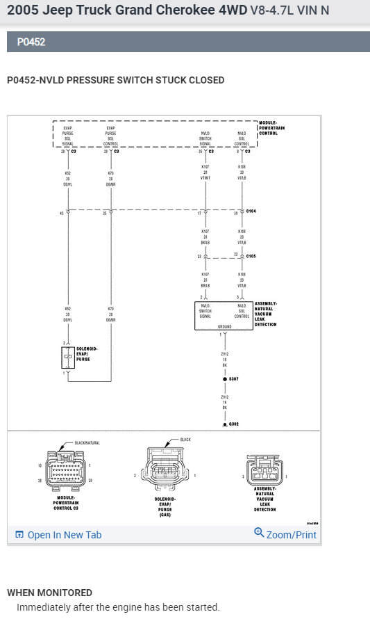
My daughter's car scanned it and said PO452 NVLD pressure switch stuck closed. I checked the gas cap and looked good. I looked at some probable causes and the thing I came across was the leak detection valve mounted on the charcoal canister, is that something to look at?
Jan 13, 2022 at 3:29 AM
Advertisement
Avatar
SQM
  • CERTIFIED EXPERT
  • 6,383 POSTS
Hello,

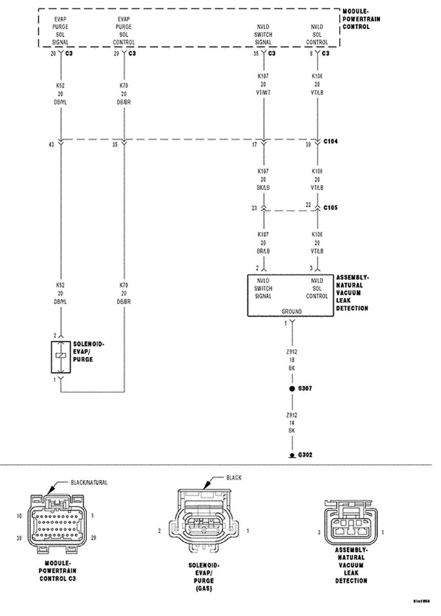
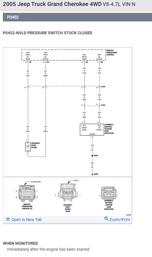
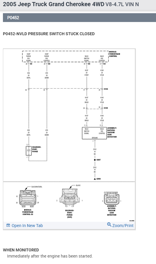
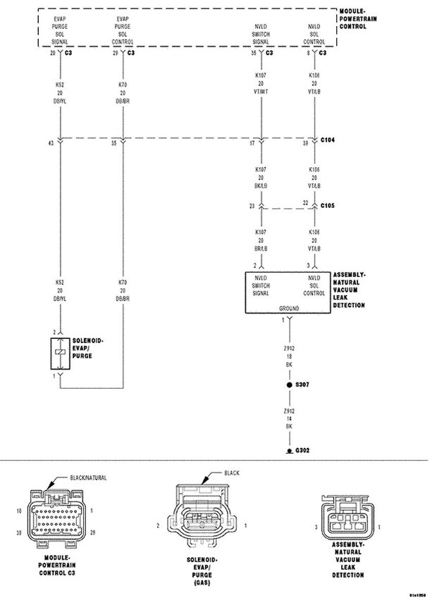
Code P0452 can be triggered due to a few different reasons.
It could be for faulty wiring of the purge solenoid (typically shorted to ground), or the NVLD switch circuit shorted, faulty purge solenoid, it can even be an issue with the PCM.

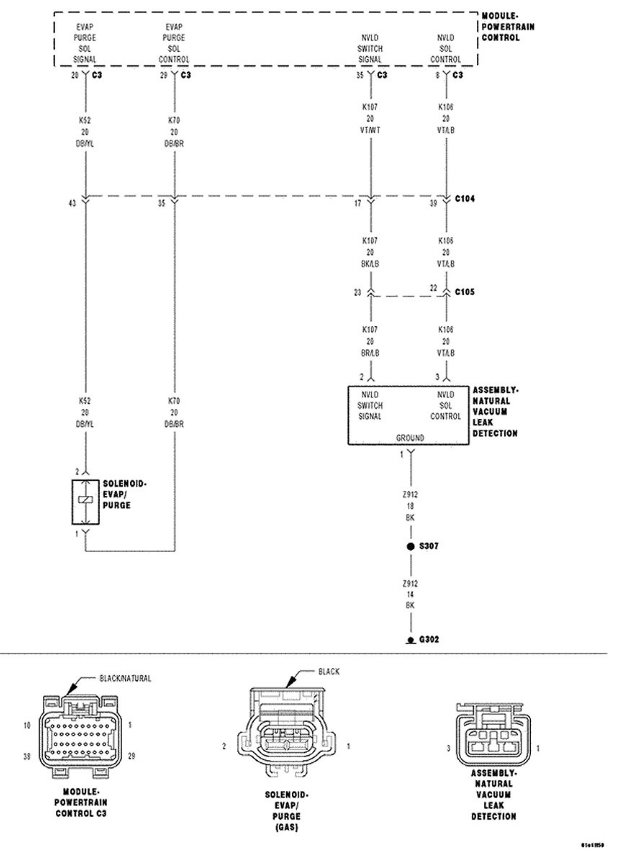
What I have done is included the step-by-step trouble shooting guide for this issue below.
Follow those steps and it should help you determine the issue.

Please let me know of any questions.
Thank you.
Jan 13, 2022 at 9:22 AM
Avatar
HILO TOM
  • MEMBER
  • 14 POSTS
Sorry for getting back to you in a few days just to let you know that I was not able to do all the test because I don’t have a scanner capable of doing certain test, but I changed the purge valve and the leak detection valve and so far, it’s been very good now but thank you for all the information you gave me.
Jan 15, 2022 at 4:16 PM
Advertisement
Avatar
SQM
  • CERTIFIED EXPERT
  • 6,383 POSTS
I am glad that it has worked out. Feel free to let me know if you come across anything.
Thank you.
Jan 15, 2022 at 5:12 PM
Avatar
HILO TOM
  • MEMBER
  • 14 POSTS
Hello there, I have a 2010 Chevrolet Traverse. I installed a new coolant temperature sensor and pigtail, but I noticed my fans are running low speed all the time even when cold at start up. checked coolant temperature data seems to be working right and I don’t have the A/C or defroster on does anybody know what I should look for?
Jan 27, 2022 at 3:14 PM
Avatar
SQM
  • CERTIFIED EXPERT
  • 6,383 POSTS
Hello,

Since this is a different vehicle, please open a new thread.
Simply go to this link and enter the question:

https://www.2carpros.com/questions/new

We will be more than happy to assist.
Thank you.
Jan 27, 2022 at 7:48 PM