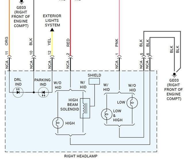
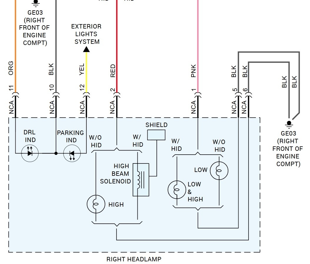
A mouse ate the passenger side 14 pin headlight plug. Can't see the colors of wires. New plug came with all black wires. Needing location on plug where the colors go. 2016 Kia Optima with LED accents
Apr 29, 2025 at 5:15 PM




