Freshly charged battery will die overnight and not even have enough juice to turn on any lights.
I’ve since disconnected the negative battery cable and hooked my multi-meter up to both the negative cable and the negative battery post and this initially showed about 4.2 amps. I pulled every fuse both in the engine compartment and in the cab and the amps did not change.
I then checked again to make sure everything was clean and connected very well and got 7+ amps on the multi-meter! This is with everything turned off and the door ajar buzzers disconnected (even though they don’t work but that’s another issue). I went through and pulled all the fuses again and still, no significant drops on the multi-meter's screen.
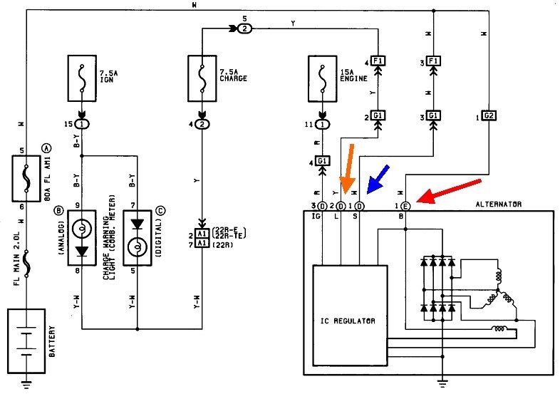
I believe this leaves my alternator as the only parasitic draw point in that it may be drawing energy back from the battery when the vehicle is turned off. The alternator charges the battery fine and I get a reading of about 14.2 volts from the battery when the engine is running. However, my p/s pump was leaking onto the alternator and may have messed things up internally. I’ve since replaced the pump.
How do I verify that it is, in fact, the alternator causing the drain?
If it is the alternator, how do I know which parts to replace? The alternator is less than 4 years old and has been used for fewer than 2,000 miles.
I’ve since disconnected the negative battery cable and hooked my multi-meter up to both the negative cable and the negative battery post and this initially showed about 4.2 amps. I pulled every fuse both in the engine compartment and in the cab and the amps did not change.
I then checked again to make sure everything was clean and connected very well and got 7+ amps on the multi-meter! This is with everything turned off and the door ajar buzzers disconnected (even though they don’t work but that’s another issue). I went through and pulled all the fuses again and still, no significant drops on the multi-meter's screen.
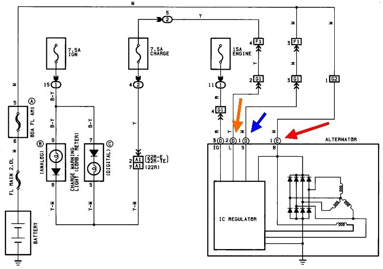
I believe this leaves my alternator as the only parasitic draw point in that it may be drawing energy back from the battery when the vehicle is turned off. The alternator charges the battery fine and I get a reading of about 14.2 volts from the battery when the engine is running. However, my p/s pump was leaking onto the alternator and may have messed things up internally. I’ve since replaced the pump.
How do I verify that it is, in fact, the alternator causing the drain?
If it is the alternator, how do I know which parts to replace? The alternator is less than 4 years old and has been used for fewer than 2,000 miles.
May 21, 2020 at 4:37 PM
