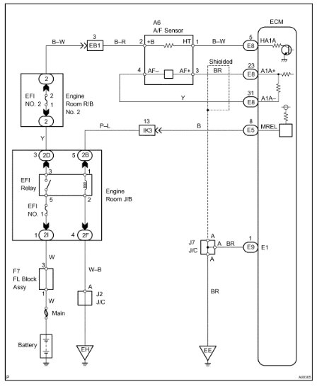
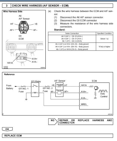
Car has a p2238 along with a p0456. Only concerned about diagnosing p2238 for now.
The oxygen sensor has been replaced with an OE Denso unit sometime within the past 3 or 4 years. Don't remember the code it threw it then.
I removed the harness connector and tested the 02 sensor on the manifold as well as a new one in box and they are both measuring 3.2ohms which leads me to believe the problem lies in the circuit. Nothing was physically noted as damaged as far as the harness or connector was concerned. DTC was cleared and reappeared.
The oxygen sensor has been replaced with an OE Denso unit sometime within the past 3 or 4 years. Don't remember the code it threw it then.
I removed the harness connector and tested the 02 sensor on the manifold as well as a new one in box and they are both measuring 3.2ohms which leads me to believe the problem lies in the circuit. Nothing was physically noted as damaged as far as the harness or connector was concerned. DTC was cleared and reappeared.
Dec 1, 2022 at 11:41 AM












