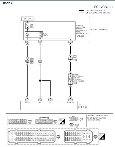
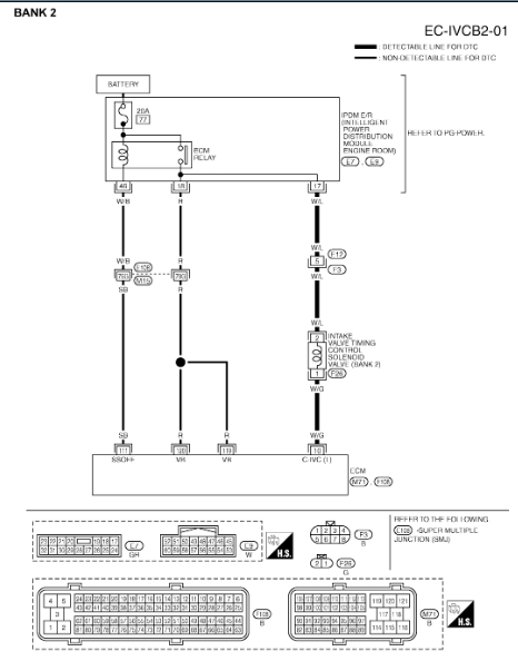
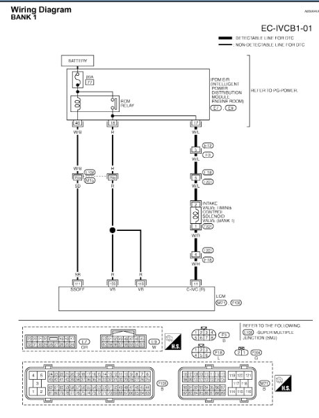
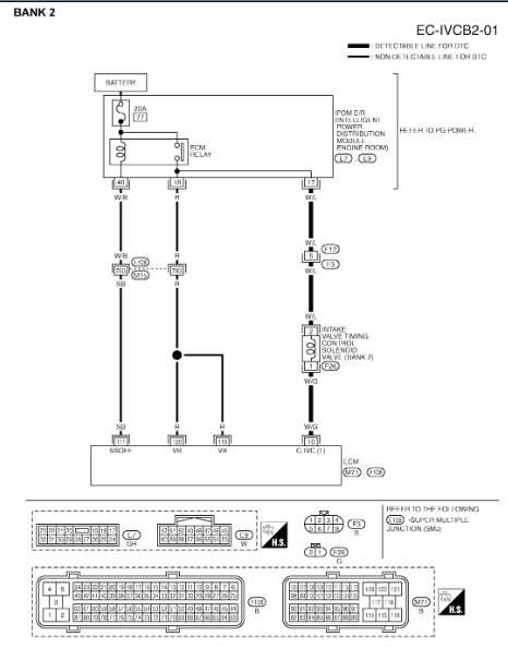
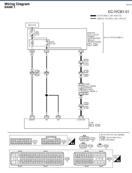
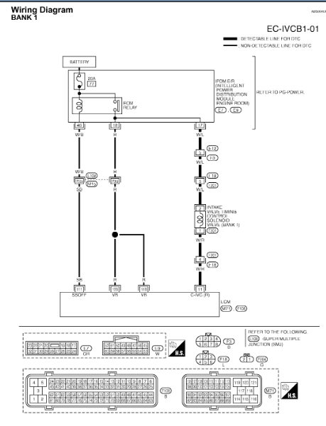
I have this code p0075 with no symptoms.
Reads on the scanner as p0075 int/v tim v/cir-b1.
Oct 15, 2019 at 7:43 AM
Advertisement
DANNY L
CERTIFIED EXPERT
5,648 POSTS
Hello, I'm Danny.
That code is for the intake valve timing control solenoid. I've attached a series of step-by-step diagnostic pictures for you to test. Hope this helps and thanks for using 2CarPros.